1/5
高速服务区吃泡面被赶引热议,高速路上的“黑店”乱象知多少
东方视频2020-01-17 22:23:21

东方网·纵相新闻 贾天荣 综合

临近春节,不少在外工作的人已经踏上了回家的路。在春运中,高速公路理所当然成为了最繁忙的地方之一,而设置在高速上,本是为来往旅客提供便利的服务区,最近却风波不断。

在服务区吃泡面被赶,官方:双方已和解,对经理罚款

高速服务区吃泡面被赶,网友:一个态度有问题,一个素质有问题

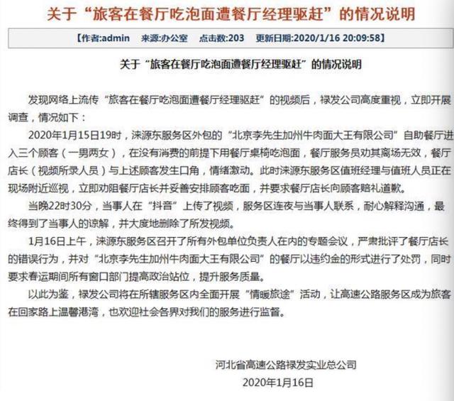
1月15日,河北张石高速涞源东服务区餐厅内发生一场冲突。根据网传视频内容,该服务区内的餐厅经理大声斥责并要求一女子离开,原因是后者自带了泡面来吃,并没有在餐厅消费。而女子则称,自己的泡面也是在服务区内的超市买的,餐厅无权赶她出去,二者发生冲突。

高速服务区吃泡面被赶,网友:一个态度有问题,一个素质有问题

该视频在网上引起热议后,1月16日,河北省高速公路禄发实业总公司在其官网作出了情况说明。说明显示,涉事餐厅为服务区外包的“北京李先生加州牛肉面大王有限公司”,针对该事件,双方已和解,并对餐厅经理进行批评教育及罚款。

高速服务区吃泡面被赶,网友:一个态度有问题,一个素质有问题

网友热议:一个态度有问题,一个素质有问题

此事引起了网友的热议,有网友认为,地方是人家餐厅的,没有消费,的确不该占用人家的桌子。

高速服务区吃泡面被赶,网友:一个态度有问题,一个素质有问题

也有人表示,服务区的餐厅价格太高,不敢恭维,建议高速服务区应该设立供旅客休息吃饭的公共区域,发生这样的事,是服务区规划不合理。

高速服务区吃泡面被赶,网友:一个态度有问题,一个素质有问题

还有人两边都不站,表示餐厅经理和吃泡面女子一个态度有问题,一个素质有问题。餐厅原则上没错,问题在于说话太冲不礼貌,而吃泡面的人明显是在道德绑架,服务区的态度也有“和稀泥”之嫌。

高速服务区吃泡面被赶,网友:一个态度有问题,一个素质有问题

曝光高速“服务区”乱象,交通运输部:严肃处理高速“黑店”

虽然此事已经得到了有效的解决,但从很多网友的评论看来,一些在高速路“服务区”不愉快的经历,成为了他们关注此事的原因之一。

一些网友表示,某些所谓的“服务区”不但服务态度恶劣,而且价格奇高,存在明显敲诈勒索行为,更有网友透露,有些“服务区”,不但泡面贵几个倍,甚至连开水也要钱,服务区根本不是服务,而是公开的宰客场所……

事实上,高速“服务区”的乱象在年初时就再次引起了关注,一些设立在高速附近的黑服务区,成为了不法饭店经营者“宰客”的“黑店”。1月11日晚,央视曝光了沪昆高速公路沿线贵州铜仁、湖南湘潭、江西上饶境内客车司机伙同不法饭店经营者“宰客”乱象。

据央视报道,有长途卧铺大巴车舍近求远,不在高速公路上的服务区停靠休息,非要开出高速公路到所谓的“服务区”停靠。

沿途经过的这种黑服务区多为高速路沿线的路边饭店,条件简陋,且所有的东西都要收费,除了商品价格高出许多,用一碗热水也要5元;上厕所收费2元一次。

高速服务区吃泡面被赶,网友:一个态度有问题,一个素质有问题

此外,根据交通部门的规定,长途客运车辆的司机,在凌晨2点至5点必须强制休息。在停车后,车门和院子大门都被锁上。于是这段时间乘客只能待在这些服务区。

高速服务区吃泡面被赶,网友:一个态度有问题,一个素质有问题

大厅里的凳子,只有买了餐饮的顾客才能坐,如果不买就得交20元茶位费。花45元可以购买一个床位,床挨着床的大通铺,一个房间就有上百个。房间内也无消防设施,存在极大的安全隐患。

而记者在向相关部门投诉后,均得到管不了的回复,面对如此乱象,相关部门是不愿管还是管不了,值得深思。

对此,交通运输部办公厅1月13日印发警示通报要求,对伙同饭店经营者“宰客”、收受回扣的司机,及时停班,开展专题警示培训;情节严重、造成恶劣影响的,要调离客运驾驶岗位或者依法解除劳动合同。

根据通报要求,各地12328交通运输服务监督电话服务中心将强化话务人员培训,高度关注此类投诉举报,确保相关投诉举报件件有核查、件件有回音。

通报还强调,各地深刻汲取教训,立行立改,坚决遏制此类乱象再次发生,切实保障乘客的合法权益。

作者:贾天荣
知识产权、免责声明以及媒体合作联系
继续了解
知识产权声明

【知识产权声明】

除本司(指上海东方网股份有限公司)另行声明外,本司网页及客户端产品(以下简称“本网”),包括但不限于东方新闻、翱翔、东方头条等,所涉及的任何资料(包括但不限于文字、图标、图片、照片、音频、视频、图表、色彩组合、版面设计、商标、商号、域名等)的知识产权均属本司和资料提供者所有。未经本司书面许可,任何人不得复制、转载、摘编、修改、链接、镜像或以其他任何方式非法使用东方网的上述内容。对于有上述行为者,本司将保留追究其法律责任的权利。

东方网、东方新闻、翱翔,以上均为本司享有权利之合法商标,未经本司书面授权,任何单位或个人不得使用上述商标,或将上述商标用作网站、媒体名称等。

【免责声明】

1、凡本网注明来源“东方网”或“东方新闻”或带有东方网LOGO、水印的所有内容,包括但不限于文字、图片、音频视频,版权均属本司所有,任何媒体、网站或其他任何形式的法律实体和个人未经本司书面授权均不得转载、链接或以其他方式复制传播。与我司签订有关协议或已经获得本司书面授权许可的媒体、网站或其他任何形式的法律实体和个人,应在授权范围内使用,且必须注明来源“东方网”。其目的在于传递更多信息,并不意味着本司赞同其观点或认可其内容的真实性。如果其他媒体、网站或其他任何形式的法律实体和个人使用,必须保留本司注明的“稿件来源”,并自负全部法律责任。如擅自篡改为“稿件来源:东方网”,本司将依法追究责任。

2、擅自使用东方网名义转载不规范来源的信息、版权不明的资讯,或盗用东方网名义发布信息,设立媒体账号等,本司将依法追究其法律责任。

3、鉴于本网发布主体、发布稿件来源广泛,数量较多,如因作者联系方式不详或其他原因未能及时与著作权拥有者取得联系,或著作权人发现本网转载了其拥有著作权的作品时,请主动来函、来电与本司联系,或与本司授权的中国文字著作权协会联系,提供相关证明材料,我方将及时处理。
中国文字著作权协会联系方式:
联系人:赵洪波 唐亚静
地 址:北京西城区珠市口西大街120号太丰惠中大厦1027-1036室
联系电话:010-65978917
邮 箱:wenzhuxie@126.com

4、本网所有声明以及其修改权、更新权及最终解释权均属本司所有。

【媒体合作】

本司为尊重保护著作权,鼓励有益于社会主义精神文明、物质文明建设的作品的创作和传播,促进互联网良性发展,本着平等互惠、资源共享的原则,诚邀各类媒体、网站、单位、个人与本网建立友好的合作关系。
媒体合作、内容转载请联系
联系人:杨老师
联系电话:021-22899781