1/2
标普信评:外资银行资产质量对中国经济周期的敏感度较低
澎湃新闻2020-02-26 18:31:00
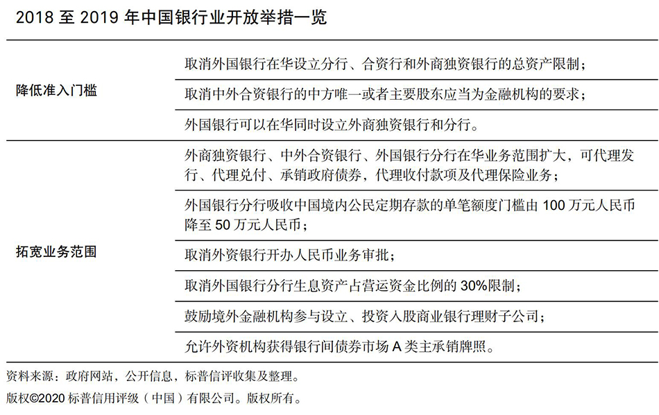
近两年中国金融对外开放的步伐持续加快,外资银行在中国究竟发展得如何?
2月26日,标普信评发布研究报告《小而精:外资行信用质量研究》,认为外资行风险偏好低,资本充足性高,因而往往个体信用质量较好,很多外资行还进一步受益于来自集团的外部支持,因此具有较高的主体信用质量。
目前中国境内有41家外资行法人主体,总体资产规模占整个商业银行业的2%左右。虽然规模偏小,外资行在跨境业务方面具有显著优势。标普信评预计,随着人民币的逐步国际化和中国金融开放的进一步深入,外资行会迎来更多的业务发展机会。
资产规模方面,过去十年间,中资行迅速扩大其资产规模,尤其是贷款规模;相比之下,外资行的经营策略更加保守,增长速度更慢。目前41家外资行仅占中国商业银行总资产规模的2%左右。
但多年来,外资行总体保持了较高的资本充足率。这主要是因为其贷款规模较小且增长较慢,整体杠杆率低于行业平均水平。标普信评同时还预计,考虑到目前中国所处的经济周期,外资行的资产规模在可预计的未来不会有显著增长,对中国实体经济的风险敞口将保持基本稳定。
盈利能力方面,目前中资行盈利能力往往受到信用成本高的负面影响,而外资行的盈利能力则主要受到业务规模小和运营成本高的影响。此外,由于资产质量良好,标普信评认为外资行的盈利质量较高。
资产质量方面,由于风险偏好相对更低,外资行总体不良贷款率显著低于中资行。外资行的分支机构多分布在大中型城市,客户群体资质总体较好,对中小微企业和县域及农村地区的敞口小。部分小型外资行的贷款客户主要集中在跨国公司和在中国开展业务的本国企业等。因此,外资行资产质量对中国经济周期的敏感度低于中资行。
不同外资行对中国实体经济的暴露程度有较大区别。通常来看,总部位于亚太地区的银行的境内信用风险敞口较大,该类银行的母行对中国经济周期的敏感性会远大于总部位于美国、日本或欧洲的银行。
外资行平均拨贷比通常稳定在2.5%左右,因此它们的拨备覆盖率往往与不良贷款率呈现反向相关的关系。尽管存在波动,外资行的拨备覆盖率仍然高于行业平均水平。
最后,大部分外资行由母行全资所有,受到母行的严格管控,并在资本和流动性方面获得母行支持。外资行的主体信用质量往往与母行信用质量高度相关,对中国经济周期的敏感度低于中资行。由于外资行往往是母行国际性银行业务网络的有机组成部分,在危机情境下从母行获得支持的可能性也较高。
(本文来自澎湃新闻,更多原创资讯请下载“澎湃新闻”APP)
作者:澎湃新闻记者 蒋梦莹
知识产权、免责声明以及媒体合作联系
继续了解
知识产权声明

【知识产权声明】

除本司(指上海东方网股份有限公司)另行声明外,本司网页及客户端产品(以下简称“本网”),包括但不限于东方新闻、翱翔、东方头条等,所涉及的任何资料(包括但不限于文字、图标、图片、照片、音频、视频、图表、色彩组合、版面设计、商标、商号、域名等)的知识产权均属本司和资料提供者所有。未经本司书面许可,任何人不得复制、转载、摘编、修改、链接、镜像或以其他任何方式非法使用东方网的上述内容。对于有上述行为者,本司将保留追究其法律责任的权利。

东方网、东方新闻、翱翔,以上均为本司享有权利之合法商标,未经本司书面授权,任何单位或个人不得使用上述商标,或将上述商标用作网站、媒体名称等。

【免责声明】

1、凡本网注明来源“东方网”或“东方新闻”或带有东方网LOGO、水印的所有内容,包括但不限于文字、图片、音频视频,版权均属本司所有,任何媒体、网站或其他任何形式的法律实体和个人未经本司书面授权均不得转载、链接或以其他方式复制传播。与我司签订有关协议或已经获得本司书面授权许可的媒体、网站或其他任何形式的法律实体和个人,应在授权范围内使用,且必须注明来源“东方网”。其目的在于传递更多信息,并不意味着本司赞同其观点或认可其内容的真实性。如果其他媒体、网站或其他任何形式的法律实体和个人使用,必须保留本司注明的“稿件来源”,并自负全部法律责任。如擅自篡改为“稿件来源:东方网”,本司将依法追究责任。

2、擅自使用东方网名义转载不规范来源的信息、版权不明的资讯,或盗用东方网名义发布信息,设立媒体账号等,本司将依法追究其法律责任。

3、鉴于本网发布主体、发布稿件来源广泛,数量较多,如因作者联系方式不详或其他原因未能及时与著作权拥有者取得联系,或著作权人发现本网转载了其拥有著作权的作品时,请主动来函、来电与本司联系,或与本司授权的中国文字著作权协会联系,提供相关证明材料,我方将及时处理。
中国文字著作权协会联系方式:
联系人:赵洪波 唐亚静
地 址:北京西城区珠市口西大街120号太丰惠中大厦1027-1036室
联系电话:010-65978917
邮 箱:wenzhuxie@126.com

4、本网所有声明以及其修改权、更新权及最终解释权均属本司所有。

【媒体合作】

本司为尊重保护著作权,鼓励有益于社会主义精神文明、物质文明建设的作品的创作和传播,促进互联网良性发展,本着平等互惠、资源共享的原则,诚邀各类媒体、网站、单位、个人与本网建立友好的合作关系。
媒体合作、内容转载请联系
联系人:杨老师
联系电话:021-22899781