1/4
青岛一高校称受黑恶势力干扰快递无法进校园,警方已介入调查
齐鲁晚报2020-11-07 17:01:00

齐鲁晚报11月6日消息,日前,青岛工学院的学生反馈,学校与菜鸟驿站的合作终止,很多家快递送不进校园。受疫情防控影响,学校封闭管理,学生不能随意进出,收发快递成了一件难事,有时拿一个快递甚至要付2-10元不等的代收费。针对学生取快递难一事,11月6日,青岛工学院发文称,学校一直在努力解决此事,但受“社会黑恶势力”干扰,三通一达、顺丰的快递一直无法进入校园。

本文图片均来自齐鲁晚报

本文图片均来自齐鲁晚报

快递送不进校园,封校下的大学生很苦恼

大学生是一个庞大的网购群体。校园内收发快递也成了高校里一道特色“风景线”。眼看着双十一临近,青岛工学院的学生急了!

“现在学校封闭管理,我们出不去,但是快递又送不进学校来,学校没有集中的快递收发点,我们从网上购买的低价生活用品需要让人代拿,少的两块,多的10块,增加我们的负担,太不方便了。”青岛工学院一名学生小石向记者吐槽。

据小石反馈,以前校园里有个菜鸟驿站,现在学校和这个菜鸟驿站终止合作了,菜鸟驿站也搬到校外去了。但是受疫情防控影响,学生不能到校外去取快递。目前,只有个别快递能送到学校里 ,大部分不送进来。

“有时候他们就把快递从墙外扔进来,挺危险的,还容易摔烂。”学生取快递成了一大难题。

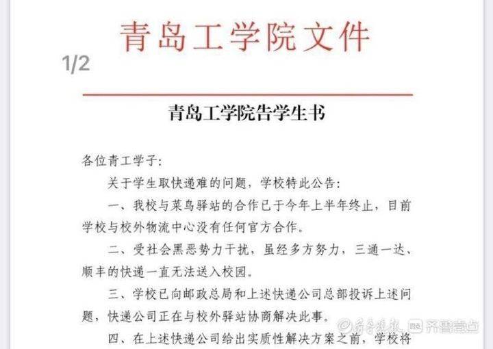
11月6日,青岛工学院发布一封告学生书。针对学生取快递难的问题,学校回应称,学校与菜鸟驿站的合作已于今年上半年终止,目前学校与校外物流中心没有任何官方合作。

公告中指出,学校正在积极努力解决此事,但是受“社会黑恶势力”干扰,目前三通一达、顺丰的快递一直无法送入校园;目前能进入校园的只有EMS和京东快递。在问题得到实质性解决之前,学校将继续组织志愿者为广大学生代取快递,不收费用。

学校还呼吁学生尽量选择京东、邮政等可以送进校园的快递公司。如确有需要选择三通一达和顺丰的,可直接要求快递员将快递送进校园;如快递员拒绝,同学们可向快递公司理性维权。学校同时公布了几家快递公司联系电话。

最后,校方还呼吁学生同仇敌忾,还一个风清气正的青工校园。

“学校免费提供存货点,但有的快递就是不送进来”

11月6日晚,记者联系上了青岛工学院校办相关负责人。

关于学生取快递难一事,校办负责人解释称,学校和菜鸟驿站的合作已于今年上半年终止,目前 学校与校外物流中心没有任何官方合作。疫情防控期间 ,学校要严格落实学生管理相关政策,学生不能像以前那样随时出入。秋季开学以来,学校专门成立工作组,解决学生的取快递问题。现在,学校专门设立了一个快递收发点,邀请快递公司,如三通一达,顺丰等网购常用的快递公司进校送快递。

针对网上流传的一段门卫刁难快递员并不许其进校放快递的视频片段,校方的负责人称,因为视频较短,不清楚前因后果,所以不予评论。但是可以肯定的是,就在6日下午,校领导还邀请顺丰进校,提出可以免费存放快递。

“但是我们邀请了很多次,也协调了很多次,但他们就是不进校。今天我们主动联系邮政总局, 反馈这个问题,希望帮着解决。现在进校只有EMS和京东。”负责人说,进校的快递,我们不收取任何费用,都是免费存放。“我们提供了地方,也做好了相关防控措施,欢迎快递公司送进来, 就是为了解决学生的取快递难题。”

大学生快递量庞大,或有利益之争?

学校免费提供快递存放点,不收任何费用,快递公司为何就是不送进来?青岛工学院校办负责人称,这可能和之前的菜鸟驿站有什么关系。“我们学校1万多人。现在这个快递产业,其中也有不少利益关系,但具体的业务我们就不是很清楚。”

当天,记者还联系上了此前和青岛工学院合作的菜鸟驿站业务经理郭勇。

对方回复,他与学校的合同已经到期,目前已经从校园内搬到校园外经营。“其实就是某些人为 了自己的利益,想让我交出经营权,他们自己干。这件事不是今天而起,之前一直在搞。这不马上来双十一了,件多,是赚钱的时候,又搞起来了。”郭勇称,“现在这些快递只要放我这里, 他们就发动学生投诉公司。”

郭勇声称,目前三通一达和顺丰都送不进去学校,是因为学校向快递公司要的费用太高,快递公司掏不起。

不过,对于郭的说法,青岛工学院校方负责人明确否认。“我们不收取快递公司的任何费用,就让他们免费存放。学生也是免费取。”

校方已报案,警方介入

青岛工学院校办负责人告诉记者,11月6日,学校已经向属地公安机关报案,并提供了对方的电话威胁、人身攻击,拿生命要挟的录音证据。学校也全力配合公安机关开展调查。

(原题为《双11临近快递难进校园 青岛工学院:受外界干扰》)

知识产权、免责声明以及媒体合作联系
继续了解
知识产权声明

【知识产权声明】

除本司(指上海东方网股份有限公司)另行声明外,本司网页及客户端产品(以下简称“本网”),包括但不限于东方新闻、翱翔、东方头条等,所涉及的任何资料(包括但不限于文字、图标、图片、照片、音频、视频、图表、色彩组合、版面设计、商标、商号、域名等)的知识产权均属本司和资料提供者所有。未经本司书面许可,任何人不得复制、转载、摘编、修改、链接、镜像或以其他任何方式非法使用东方网的上述内容。对于有上述行为者,本司将保留追究其法律责任的权利。

东方网、东方新闻、翱翔,以上均为本司享有权利之合法商标,未经本司书面授权,任何单位或个人不得使用上述商标,或将上述商标用作网站、媒体名称等。

【免责声明】

1、凡本网注明来源“东方网”或“东方新闻”或带有东方网LOGO、水印的所有内容,包括但不限于文字、图片、音频视频,版权均属本司所有,任何媒体、网站或其他任何形式的法律实体和个人未经本司书面授权均不得转载、链接或以其他方式复制传播。与我司签订有关协议或已经获得本司书面授权许可的媒体、网站或其他任何形式的法律实体和个人,应在授权范围内使用,且必须注明来源“东方网”。其目的在于传递更多信息,并不意味着本司赞同其观点或认可其内容的真实性。如果其他媒体、网站或其他任何形式的法律实体和个人使用,必须保留本司注明的“稿件来源”,并自负全部法律责任。如擅自篡改为“稿件来源:东方网”,本司将依法追究责任。

2、擅自使用东方网名义转载不规范来源的信息、版权不明的资讯,或盗用东方网名义发布信息,设立媒体账号等,本司将依法追究其法律责任。

3、鉴于本网发布主体、发布稿件来源广泛,数量较多,如因作者联系方式不详或其他原因未能及时与著作权拥有者取得联系,或著作权人发现本网转载了其拥有著作权的作品时,请主动来函、来电与本司联系,或与本司授权的中国文字著作权协会联系,提供相关证明材料,我方将及时处理。
中国文字著作权协会联系方式:
联系人:赵洪波 唐亚静
地 址:北京西城区珠市口西大街120号太丰惠中大厦1027-1036室
联系电话:010-65978917
邮 箱:wenzhuxie@126.com

4、本网所有声明以及其修改权、更新权及最终解释权均属本司所有。

【媒体合作】

本司为尊重保护著作权,鼓励有益于社会主义精神文明、物质文明建设的作品的创作和传播,促进互联网良性发展,本着平等互惠、资源共享的原则,诚邀各类媒体、网站、单位、个人与本网建立友好的合作关系。
媒体合作、内容转载请联系
联系人:杨老师
联系电话:021-22899781