1/7
美团致歉
河北共青团微信2021-01-03 17:22:00

1月2日,有网友发现美团旗下某APP中,侵华日军南京大屠杀遇难同胞纪念馆相关条目的“特色”一栏竟被标注为“放松身心、休闲娱乐的好去处”,引发众多网友关注和批评。

图片

除侵华日军南京大屠杀遇难同胞纪念馆外,该APP在其他许多重要历史遗迹与纪念馆的介绍中也可发现诸如“室内玩乐”、“无肉不欢”等不当标注。

图片

图片

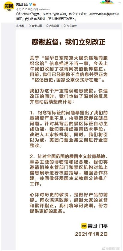
就此,@美团门票 1月2日下午发布微博致歉称,心怀对历史的敬畏,是做好产品的前提。再次深深致歉,感谢大家的监督和批评指正,我们将牢记教训,努力提供更好的服务。

图片

“忘记历史就意味着背叛”

任何时候我们都应铭记历史

勿忘国耻

在厚重的历史面前

在国人的苦难面前

容不得半点戏谑、恶搞

甚至轻忽、随意

责任编辑:李青

打开APP阅读全文/

0

相关推荐

“赏樱会”成公款吃喝,日前首相安倍表示反省并致歉

中新网

2020-12-25 07:15:17

极限挑战节目组致歉

极限挑战微博

2020-09-21 21:37:20

西安地铁就送创可贴宣传致歉:未经乘客同意

西安地铁微博

2020-09-19 19:21:00

腾讯:已向老干妈当面致歉并撤回诉讼

腾讯公司微博

2020-07-10 19:13:51

丰巢致歉!改免费保管18小时

知识产权、免责声明以及媒体合作联系
继续了解
知识产权声明

【知识产权声明】

除本司(指上海东方网股份有限公司)另行声明外,本司网页及客户端产品(以下简称“本网”),包括但不限于东方新闻、翱翔、东方头条等,所涉及的任何资料(包括但不限于文字、图标、图片、照片、音频、视频、图表、色彩组合、版面设计、商标、商号、域名等)的知识产权均属本司和资料提供者所有。未经本司书面许可,任何人不得复制、转载、摘编、修改、链接、镜像或以其他任何方式非法使用东方网的上述内容。对于有上述行为者,本司将保留追究其法律责任的权利。

东方网、东方新闻、翱翔,以上均为本司享有权利之合法商标,未经本司书面授权,任何单位或个人不得使用上述商标,或将上述商标用作网站、媒体名称等。

【免责声明】

1、凡本网注明来源“东方网”或“东方新闻”或带有东方网LOGO、水印的所有内容,包括但不限于文字、图片、音频视频,版权均属本司所有,任何媒体、网站或其他任何形式的法律实体和个人未经本司书面授权均不得转载、链接或以其他方式复制传播。与我司签订有关协议或已经获得本司书面授权许可的媒体、网站或其他任何形式的法律实体和个人,应在授权范围内使用,且必须注明来源“东方网”。其目的在于传递更多信息,并不意味着本司赞同其观点或认可其内容的真实性。如果其他媒体、网站或其他任何形式的法律实体和个人使用,必须保留本司注明的“稿件来源”,并自负全部法律责任。如擅自篡改为“稿件来源:东方网”,本司将依法追究责任。

2、擅自使用东方网名义转载不规范来源的信息、版权不明的资讯,或盗用东方网名义发布信息,设立媒体账号等,本司将依法追究其法律责任。

3、鉴于本网发布主体、发布稿件来源广泛,数量较多,如因作者联系方式不详或其他原因未能及时与著作权拥有者取得联系,或著作权人发现本网转载了其拥有著作权的作品时,请主动来函、来电与本司联系,或与本司授权的中国文字著作权协会联系,提供相关证明材料,我方将及时处理。
中国文字著作权协会联系方式:
联系人:赵洪波 唐亚静
地 址:北京西城区珠市口西大街120号太丰惠中大厦1027-1036室
联系电话:010-65978917
邮 箱:wenzhuxie@126.com

4、本网所有声明以及其修改权、更新权及最终解释权均属本司所有。

【媒体合作】

本司为尊重保护著作权,鼓励有益于社会主义精神文明、物质文明建设的作品的创作和传播,促进互联网良性发展,本着平等互惠、资源共享的原则,诚邀各类媒体、网站、单位、个人与本网建立友好的合作关系。
媒体合作、内容转载请联系
联系人:杨老师
联系电话:021-22899781