1/0
博物馆的皮张如何提取DNA?中国的高效方法获灰狼全基因组
澎湃新闻2021-05-22 19:52:00

对濒危物种或灭绝物种的DNA研究通常依赖古老或降解的遗骸。目前,大多数的古DNA (aDNA)提取方案集中在骨骼,而皮肤和毛发样本很少被研究。来自中国团队的一项研究对古DNA实验室方法进行了改良,可在博物馆保存的陈旧皮张样品的DNA提取方面推广应用。

近日,上述研究发表于《动物学研究》(Zoological Research),题为“Comparative analysis of DNA extraction protocols for ancient soft tissue museum samples(陈旧动物皮张的古DNA提取方法比较的研究)”。该研究由中国科学院古脊椎动物与古人类研究所分子古生物学实验室研究员付巧妹团队主导,与云南大学、新疆文物考古研究所、大理大学等合作完成。

付巧妹为论文通讯作者,博士张明、高级工程师曹鹏及工程师戴情燕为论文第一作者。

中国科学院古脊椎动物与古人类研究所发布的科研进展通报中指出,保存在博物馆中的动物标本通常是干制皮张标本,由于年代久远,这些样品中的DNA易降解成短片段(50-100bp),陈旧皮张中DNA的含量和质量均远低于新鲜材料,且包含许多来自于环境的污染,故无法以常规的DNA实验方法进行提取和测序。此外,为了有效保存,很多皮张样品经过特殊鞣制处理,这也影响DNA的保存含量与质量。

然而,对于一些珍稀保护动物甚至已灭绝动物来说,保存在博物馆里的标本可能是现在唯一能够获得并能开展遗传学研究的生物学材料。

值得注意的是,此前鲜有针对年代久远的动物皮张样品开展的遗传学研究,也没有合适的DNA提取方法可直接应用,因而寻找适于陈旧皮张材料的DNA提取方法,需要重新设计实验并进行对比,才能够利用这些宝贵的动物材料开展基因组范围的研究。

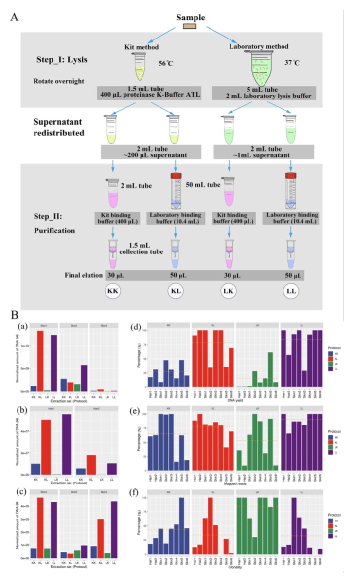
陈旧动物皮张的古DNA提取方法比较研究。A:对比实验方案设计;B:总DNA量、内源DNA含量、克隆率、内源DNA片段质量等结果的对比

陈旧动物皮张的古DNA提取方法比较研究。A:对比实验方案设计;B:总DNA量、内源DNA含量、克隆率、内源DNA片段质量等结果的对比

因此,付巧妹等人此次专门以古DNA实验室现有DNA提取方法为基础进行方法改良并设计对比实验,以确定改良方法的有效性,探索出一种高效提取陈旧或古代皮张样品DNA的实验方法。

该研究比较4种提取方法对陈旧皮张DNA提取的有效性,研究比较了所有方法获得的DNA产量和内源短序列数、短序列复杂度、短序列末端损伤、短序列平均长度。

结果发现,虽然4种方法均能够有效获取内源DNA片段,但相比于其他方法,改良的古DNA实验室方法可获得更多和更好质量的DNA信息。改良的古DNA实验室方法在获取陈旧皮张DNA方面有一定优势。另外,研究还发现,影响提取效果的原因主要是第二步纯化。

用于研究的6例样本。

用于研究的6例样本。

研究表明,这一方法可在博物馆保存的陈旧皮张样品的DNA提取方面推广应用。应用这一改良的陈旧皮张DNA提取方法,古DNA实验室已成功获得6例博物馆藏灰狼全基因组信息等珍稀保护动物的DNA信息。

论文链接:http://www.zoores.ac.cn/en/article/doi/10.24272/j.issn.2095-8137.2020.377

作者:澎湃新闻记者 贺梨萍
知识产权、免责声明以及媒体合作联系
继续了解
知识产权声明

【知识产权声明】

除本司(指上海东方网股份有限公司)另行声明外,本司网页及客户端产品(以下简称“本网”),包括但不限于东方新闻、翱翔、东方头条等,所涉及的任何资料(包括但不限于文字、图标、图片、照片、音频、视频、图表、色彩组合、版面设计、商标、商号、域名等)的知识产权均属本司和资料提供者所有。未经本司书面许可,任何人不得复制、转载、摘编、修改、链接、镜像或以其他任何方式非法使用东方网的上述内容。对于有上述行为者,本司将保留追究其法律责任的权利。

东方网、东方新闻、翱翔,以上均为本司享有权利之合法商标,未经本司书面授权,任何单位或个人不得使用上述商标,或将上述商标用作网站、媒体名称等。

【免责声明】

1、凡本网注明来源“东方网”或“东方新闻”或带有东方网LOGO、水印的所有内容,包括但不限于文字、图片、音频视频,版权均属本司所有,任何媒体、网站或其他任何形式的法律实体和个人未经本司书面授权均不得转载、链接或以其他方式复制传播。与我司签订有关协议或已经获得本司书面授权许可的媒体、网站或其他任何形式的法律实体和个人,应在授权范围内使用,且必须注明来源“东方网”。其目的在于传递更多信息,并不意味着本司赞同其观点或认可其内容的真实性。如果其他媒体、网站或其他任何形式的法律实体和个人使用,必须保留本司注明的“稿件来源”,并自负全部法律责任。如擅自篡改为“稿件来源:东方网”,本司将依法追究责任。

2、擅自使用东方网名义转载不规范来源的信息、版权不明的资讯,或盗用东方网名义发布信息,设立媒体账号等,本司将依法追究其法律责任。

3、鉴于本网发布主体、发布稿件来源广泛,数量较多,如因作者联系方式不详或其他原因未能及时与著作权拥有者取得联系,或著作权人发现本网转载了其拥有著作权的作品时,请主动来函、来电与本司联系,或与本司授权的中国文字著作权协会联系,提供相关证明材料,我方将及时处理。
中国文字著作权协会联系方式:
联系人:赵洪波 唐亚静
地 址:北京西城区珠市口西大街120号太丰惠中大厦1027-1036室
联系电话:010-65978917
邮 箱:wenzhuxie@126.com

4、本网所有声明以及其修改权、更新权及最终解释权均属本司所有。

【媒体合作】

本司为尊重保护著作权,鼓励有益于社会主义精神文明、物质文明建设的作品的创作和传播,促进互联网良性发展,本着平等互惠、资源共享的原则,诚邀各类媒体、网站、单位、个人与本网建立友好的合作关系。
媒体合作、内容转载请联系
联系人:杨老师
联系电话:021-22899781