1/0
这些药品,紧急召回!
国家药品监督管理局官网2021-06-15 22:42:34

近日,国家药监局官网发布了关于16批次药品不符合规定的通告,涉及多种常用药!

对上述不符合规定药品,药品监督管理部门已要求相关企业和单位采取暂停销售使用、召回等风险控制措施,对不符合规定原因开展调查并切实进行整改。

国家药品监督管理局要求相关省级药品监督管理部门,依据《中华人民共和国药品管理法》组织对上述企业和单位生产销售假劣药品的违法行为立案调查,并按规定公开查处结果。

不符合规定药品情况

→经安徽省食品药品检验研究院检验,标示为河北九正药业有限公司生产的1批次复方克霉唑乳膏不符合规定,不符合规定项目为微生物限度;标示为山东博山制药有限公司生产的1批次复方克霉唑乳膏不符合规定,不符合规定项目为装量。

→经山西省食品药品检验所检验,标示委托方为山西天致药业有限公司、受托方为重庆天致药业股份有限公司生产的1批次骨刺宁胶囊不符合规定,不符合规定项目为水分。

→经云南省食品药品监督检验研究院检验,标示为江苏百益制药有限公司、江西吉安三力制药有限公司生产的3批次关节止痛膏不符合规定,不符合规定项目为含量测定。

→经湖南省药品检验研究院(湖南药用辅料检验检测中心)检验,标示为四川琦云药业有限责任公司生产的1批次黄连上清丸不符合规定,不符合规定项目为装量差异。

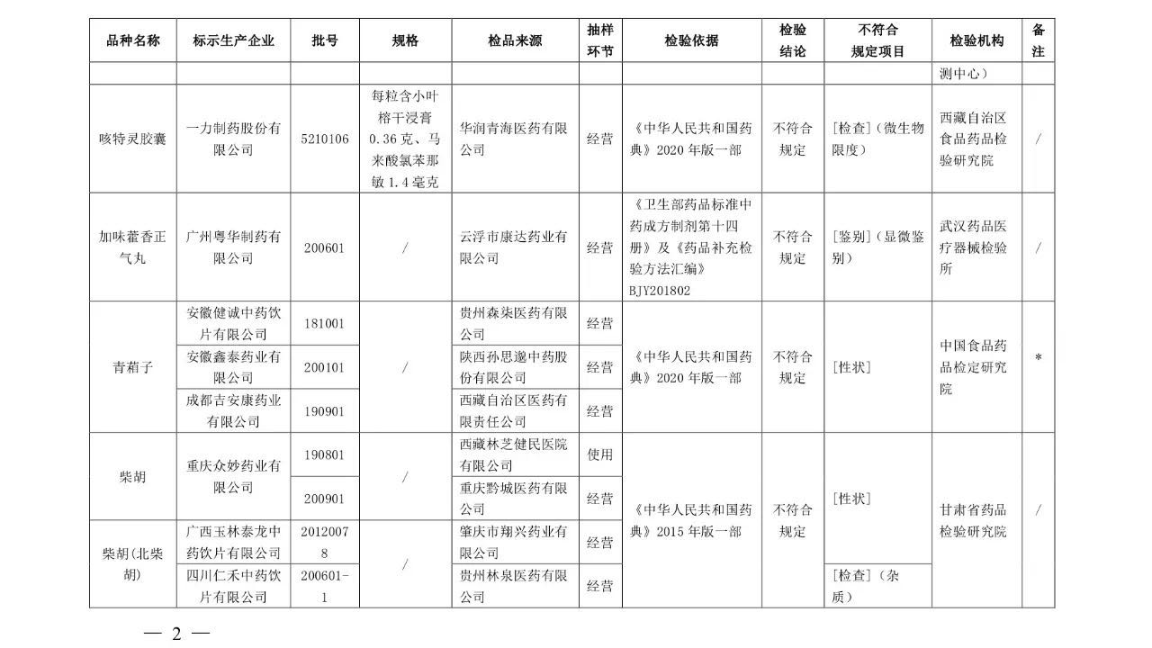
→经西藏自治区食品药品检验研究院检验,标示为一力制药股份有限公司生产的1批次咳特灵胶囊不符合规定,不符合规定项目为微生物限度。

→经武汉药品医疗器械检验所检验,标示为广州粤华制药有限公司生产的1批次加味藿香正气丸不符合规定,不符合规定项目为鉴别。

→经中国食品药品检定研究院检验,标示为安徽健诚中药饮片有限公司、安徽鑫泰药业有限公司、成都吉安康药业有限公司生产的3批次青葙子不符合规定,不符合规定项目为性状。

→经甘肃省药品检验研究院检验,标示为重庆众妙药业有限公司生产的2批次柴胡不符合规定,不符合规定项目为性状;标示为广西玉林泰龙中药饮片有限公司生产的1批次柴胡(北柴胡)不符合规定,不符合规定项目为性状;标示为四川仁禾中药饮片有限公司生产的1批次柴胡(北柴胡)不符合规定,不符合规定项目为杂质。

不符合规定项目小知识

一、微生物限度系对非直接进入人体内环境的药物制剂的微生物控制要求。由于此类药物制剂的用药风险略低,可以允许一定数量的微生物存在,但不得检出一些条件致病菌。微生物限度分为计数检查和控制菌检查两部分。

二、装量系反映药品重量或容量的指标,适用于固体、半固体、液体制剂,规定应按最低装量检查法进行检查,不符合规定会导致临床给药剂量不足。

三、水分系指药品中的含水量。水分偏高通常与工艺、包装不当以及储运环境等因素有关。

四、含量测定系指用规定的试验方法测定原料及制剂中有效成分的含量,一般可采用化学、仪器或生物测定方法。

五、装量差异系反映药物均匀性的指标,是保证准确给药的重要参数之一。

六、鉴别项主要用于区分药品特性,其手段包括显微鉴别、光谱鉴别等,薄层色谱法是常用的鉴别方法。

七、性状项下记载外观、臭、味、溶解度以及物理常数等,在一定程度上反映药品的质量特性。中药饮片性状项不符合规定,可能涉及药材种属偏差、炮制工艺有瑕疵、储存不当等情形。

八、中药饮片中混存的杂质系指来源于规定相同但其性状或药用部位与规定不符的物质,以及来源与规定不同的无机杂质,如砂石、泥块、尘土等。

编辑:付鑫鑫

责任编辑:范兵

来源:国家药品监督管理局官网

知识产权、免责声明以及媒体合作联系
继续了解
知识产权声明

【知识产权声明】

除本司(指上海东方网股份有限公司)另行声明外,本司网页及客户端产品(以下简称“本网”),包括但不限于东方新闻、翱翔、东方头条等,所涉及的任何资料(包括但不限于文字、图标、图片、照片、音频、视频、图表、色彩组合、版面设计、商标、商号、域名等)的知识产权均属本司和资料提供者所有。未经本司书面许可,任何人不得复制、转载、摘编、修改、链接、镜像或以其他任何方式非法使用东方网的上述内容。对于有上述行为者,本司将保留追究其法律责任的权利。

东方网、东方新闻、翱翔,以上均为本司享有权利之合法商标,未经本司书面授权,任何单位或个人不得使用上述商标,或将上述商标用作网站、媒体名称等。

【免责声明】

1、凡本网注明来源“东方网”或“东方新闻”或带有东方网LOGO、水印的所有内容,包括但不限于文字、图片、音频视频,版权均属本司所有,任何媒体、网站或其他任何形式的法律实体和个人未经本司书面授权均不得转载、链接或以其他方式复制传播。与我司签订有关协议或已经获得本司书面授权许可的媒体、网站或其他任何形式的法律实体和个人,应在授权范围内使用,且必须注明来源“东方网”。其目的在于传递更多信息,并不意味着本司赞同其观点或认可其内容的真实性。如果其他媒体、网站或其他任何形式的法律实体和个人使用,必须保留本司注明的“稿件来源”,并自负全部法律责任。如擅自篡改为“稿件来源:东方网”,本司将依法追究责任。

2、擅自使用东方网名义转载不规范来源的信息、版权不明的资讯,或盗用东方网名义发布信息,设立媒体账号等,本司将依法追究其法律责任。

3、鉴于本网发布主体、发布稿件来源广泛,数量较多,如因作者联系方式不详或其他原因未能及时与著作权拥有者取得联系,或著作权人发现本网转载了其拥有著作权的作品时,请主动来函、来电与本司联系,或与本司授权的中国文字著作权协会联系,提供相关证明材料,我方将及时处理。
中国文字著作权协会联系方式:
联系人:赵洪波 唐亚静
地 址:北京西城区珠市口西大街120号太丰惠中大厦1027-1036室
联系电话:010-65978917
邮 箱:wenzhuxie@126.com

4、本网所有声明以及其修改权、更新权及最终解释权均属本司所有。

【媒体合作】

本司为尊重保护著作权,鼓励有益于社会主义精神文明、物质文明建设的作品的创作和传播,促进互联网良性发展,本着平等互惠、资源共享的原则,诚邀各类媒体、网站、单位、个人与本网建立友好的合作关系。
媒体合作、内容转载请联系
联系人:杨老师
联系电话:021-22899781