1/11
走!乘地铁,探寻大师的红色足迹
上海杨浦2021-09-11 16:41:57

9月10日,上海市社会科学界联合会、上海市精神文明建设委员会办公室、上海申通地铁集团有限公司联合启动“乘地铁,探寻大师的红色足迹”暨2021“礼赞上海社科大师”教师节特别活动

本次活动时间为9月10日-12月31日,活动聚焦与红色文化密切相关的20位上海社科大师,他们的纪念地分布在5条地铁线路的15个站点周围。市民可通过“文明上海修身云”打卡大师纪念地、聆听广播版《海上先声》大师故事、参加“学习强国”竞赛答题,进一步了解上海社科大师的爱国情怀、治学精神、学术成就和奋斗历程。

快来看看都有哪些纪念地
准备好去打卡吧~


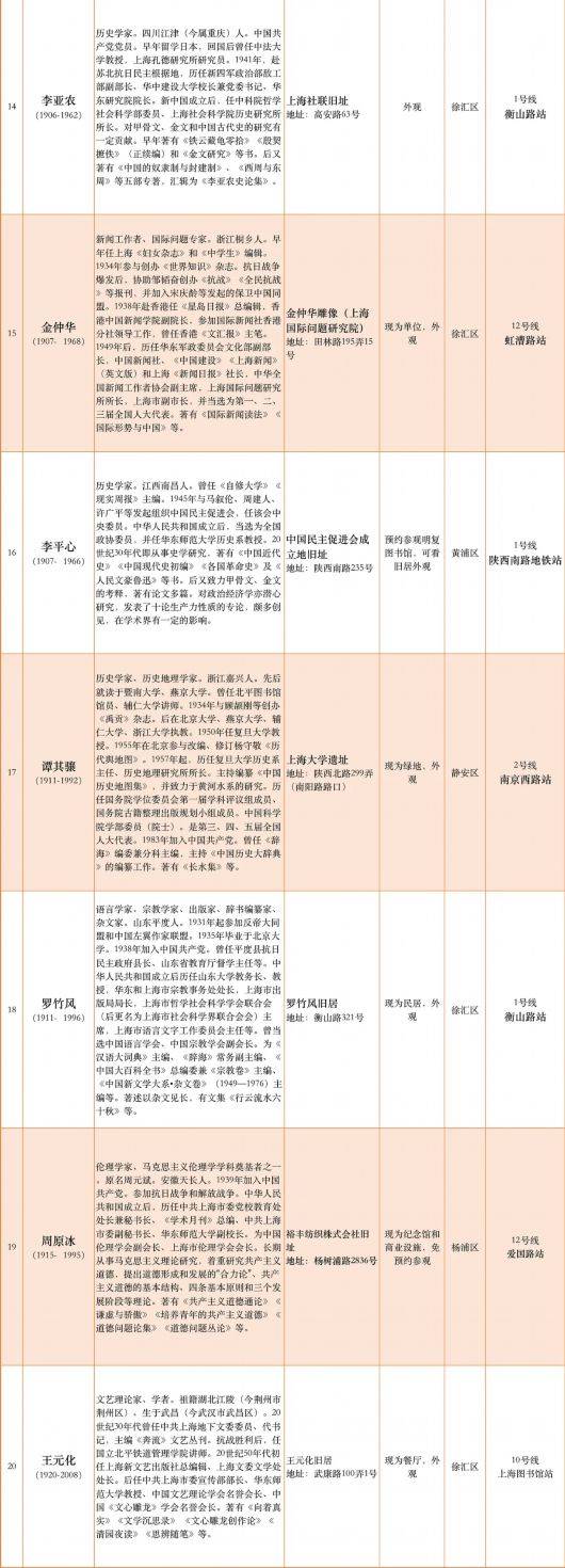
20个纪念地分布

1号线:

人民广场站(上海博物馆)、陕西南路站(合众图书馆旧址,中国民主促进会成立地旧址,中共江苏省委旧址)、衡山路站(罗竹风旧居,上海社联旧址)

图片说明:李平心纪念地,中国民主促进会成立地旧址

图片说明:李亚农纪念地,市社联旧址

2号线:

江苏路站(1946年民盟留沪中委和部分盟员茶会旧址)、南京西路站【中华书局辞海编辑所(上海辞书出版社),上海大学遗址】、南京东路站(立信会计学校旧址)

图片说明:沈志远纪念地,1946年民盟留沪中委和部分盟员茶会旧址

图片说明:舒新城纪念地,中华书局辞海编辑所

8号线:

虹口足球场站(中国左翼作家联盟成立大会旧址)、中兴路站(商务印书馆第五印刷所旧址)、大世界站(八仙桥基督教青年会大楼旧址)

图片说明:彭康纪念地,中国左翼作家联盟成立大会旧址

图片说明:周予同纪念地,商务印书馆第五印刷所旧址

10号线:

国权路站(陈望道旧居)、海伦路站(上海戏剧专科学校旧址)、上海图书馆站(王元化旧居)、交通大学站(周谷城旧居,贺绿汀旧居)

图片说明:陈望道旧居

图片说明:熊佛西纪念地,上海戏剧专科学校旧址

12号线:

虹漕路站【金仲华雕像(上海国际问题研究院)】、爱国路站(裕丰纺织株式会社旧址)

金仲华纪念地,金仲华雕像(上海国际问题研究院)。


图片说明:点击查看大图

选稿:常善喻
知识产权、免责声明以及媒体合作联系
继续了解
知识产权声明

【知识产权声明】

除本司(指上海东方网股份有限公司)另行声明外,本司网页及客户端产品(以下简称“本网”),包括但不限于东方新闻、翱翔、东方头条等,所涉及的任何资料(包括但不限于文字、图标、图片、照片、音频、视频、图表、色彩组合、版面设计、商标、商号、域名等)的知识产权均属本司和资料提供者所有。未经本司书面许可,任何人不得复制、转载、摘编、修改、链接、镜像或以其他任何方式非法使用东方网的上述内容。对于有上述行为者,本司将保留追究其法律责任的权利。

东方网、东方新闻、翱翔,以上均为本司享有权利之合法商标,未经本司书面授权,任何单位或个人不得使用上述商标,或将上述商标用作网站、媒体名称等。

【免责声明】

1、凡本网注明来源“东方网”或“东方新闻”或带有东方网LOGO、水印的所有内容,包括但不限于文字、图片、音频视频,版权均属本司所有,任何媒体、网站或其他任何形式的法律实体和个人未经本司书面授权均不得转载、链接或以其他方式复制传播。与我司签订有关协议或已经获得本司书面授权许可的媒体、网站或其他任何形式的法律实体和个人,应在授权范围内使用,且必须注明来源“东方网”。其目的在于传递更多信息,并不意味着本司赞同其观点或认可其内容的真实性。如果其他媒体、网站或其他任何形式的法律实体和个人使用,必须保留本司注明的“稿件来源”,并自负全部法律责任。如擅自篡改为“稿件来源:东方网”,本司将依法追究责任。

2、擅自使用东方网名义转载不规范来源的信息、版权不明的资讯,或盗用东方网名义发布信息,设立媒体账号等,本司将依法追究其法律责任。

3、鉴于本网发布主体、发布稿件来源广泛,数量较多,如因作者联系方式不详或其他原因未能及时与著作权拥有者取得联系,或著作权人发现本网转载了其拥有著作权的作品时,请主动来函、来电与本司联系,或与本司授权的中国文字著作权协会联系,提供相关证明材料,我方将及时处理。
中国文字著作权协会联系方式:
联系人:赵洪波 唐亚静
地 址:北京西城区珠市口西大街120号太丰惠中大厦1027-1036室
联系电话:010-65978917
邮 箱:wenzhuxie@126.com

4、本网所有声明以及其修改权、更新权及最终解释权均属本司所有。

【媒体合作】

本司为尊重保护著作权,鼓励有益于社会主义精神文明、物质文明建设的作品的创作和传播,促进互联网良性发展,本着平等互惠、资源共享的原则,诚邀各类媒体、网站、单位、个人与本网建立友好的合作关系。
媒体合作、内容转载请联系
联系人:杨老师
联系电话:021-22899781