1/6
首发动态|媒体看首发(9.18–9.23)
首发集团官方2021-09-26 16:08:00

民生工程打通断点、节日保障群众出行、突发事件应急演练保障冬奥……

过去的一周,首发在社会媒体上频频亮相,是哪些动态吸引了媒体的关注?什么是本周的热门话题?下面我们来一一盘点

北京头条客户端 9月18日

七年“断点”打通,京新高速沙阳路北侧进出京收费站今晨开放

中交报在路上 9月18日

惠及周边4万余人出行

北京这项民生工程今天通车了!

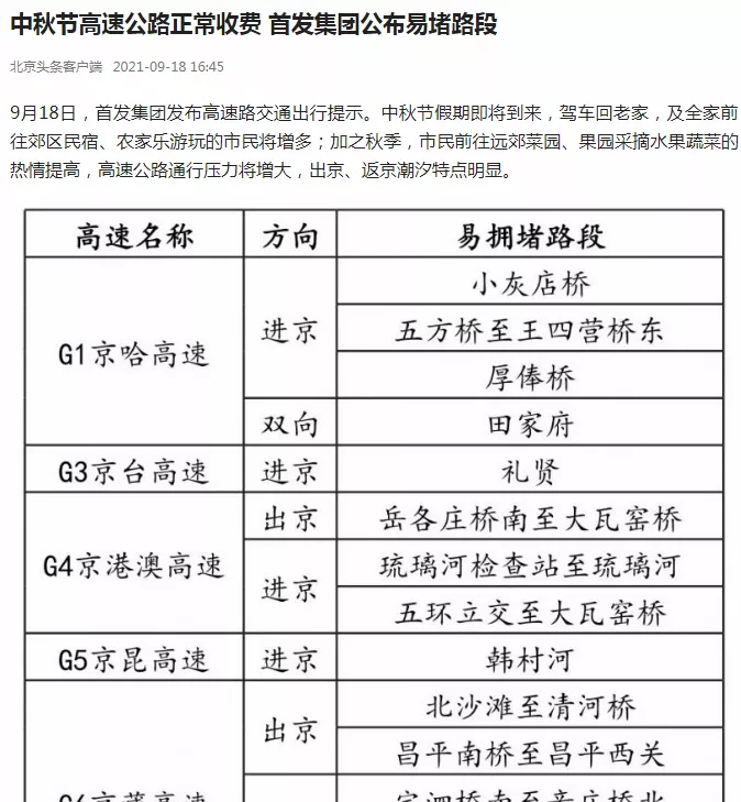
北京头条客户端 9月18日

中秋节高速公路正常收费

首发集团公布易堵路段

北京时间 9月18日

不用再绕京藏

京新高速沙阳路北侧两座收费站今天开通

北京电视台 9月18日

微循环工程通车

回天地区再增高速联通系统

北京交通广播 9月19日

聚焦中秋假期首日出行

京藏高速不太堵

首都建设报 9月19日

七年“痛点”打通!

京新高速沙阳路北侧进出京收费站开放

北京电视台 9月20日

保障冬奥

京礼高速开展突发事件应急演练

中央电视台 9月20日

[第一时间]假日看出行

京哈高速:通往环球影城道路周边

部分时段交通压力突出

北京电视台 9月20日

记者直击

北京环球度假区周边路况

首都建设报 9月23日

北沙滩桥迎来专项大修

编辑:韩云竹

审核:关华 郝文丽

作者:直击
知识产权、免责声明以及媒体合作联系
继续了解
知识产权声明

【知识产权声明】

除本司(指上海东方网股份有限公司)另行声明外,本司网页及客户端产品(以下简称“本网”),包括但不限于东方新闻、翱翔、东方头条等,所涉及的任何资料(包括但不限于文字、图标、图片、照片、音频、视频、图表、色彩组合、版面设计、商标、商号、域名等)的知识产权均属本司和资料提供者所有。未经本司书面许可,任何人不得复制、转载、摘编、修改、链接、镜像或以其他任何方式非法使用东方网的上述内容。对于有上述行为者,本司将保留追究其法律责任的权利。

东方网、东方新闻、翱翔,以上均为本司享有权利之合法商标,未经本司书面授权,任何单位或个人不得使用上述商标,或将上述商标用作网站、媒体名称等。

【免责声明】

1、凡本网注明来源“东方网”或“东方新闻”或带有东方网LOGO、水印的所有内容,包括但不限于文字、图片、音频视频,版权均属本司所有,任何媒体、网站或其他任何形式的法律实体和个人未经本司书面授权均不得转载、链接或以其他方式复制传播。与我司签订有关协议或已经获得本司书面授权许可的媒体、网站或其他任何形式的法律实体和个人,应在授权范围内使用,且必须注明来源“东方网”。其目的在于传递更多信息,并不意味着本司赞同其观点或认可其内容的真实性。如果其他媒体、网站或其他任何形式的法律实体和个人使用,必须保留本司注明的“稿件来源”,并自负全部法律责任。如擅自篡改为“稿件来源:东方网”,本司将依法追究责任。

2、擅自使用东方网名义转载不规范来源的信息、版权不明的资讯,或盗用东方网名义发布信息,设立媒体账号等,本司将依法追究其法律责任。

3、鉴于本网发布主体、发布稿件来源广泛,数量较多,如因作者联系方式不详或其他原因未能及时与著作权拥有者取得联系,或著作权人发现本网转载了其拥有著作权的作品时,请主动来函、来电与本司联系,或与本司授权的中国文字著作权协会联系,提供相关证明材料,我方将及时处理。
中国文字著作权协会联系方式:
联系人:赵洪波 唐亚静
地 址:北京西城区珠市口西大街120号太丰惠中大厦1027-1036室
联系电话:010-65978917
邮 箱:wenzhuxie@126.com

4、本网所有声明以及其修改权、更新权及最终解释权均属本司所有。

【媒体合作】

本司为尊重保护著作权,鼓励有益于社会主义精神文明、物质文明建设的作品的创作和传播,促进互联网良性发展,本着平等互惠、资源共享的原则,诚邀各类媒体、网站、单位、个人与本网建立友好的合作关系。
媒体合作、内容转载请联系
联系人:杨老师
联系电话:021-22899781