1/10
第二届“全球减贫案例征集活动”获奖名单揭晓 第三届启动
中国网/中国发展门户网2021-10-19 19:15:00

中国网/中国发展门户网讯(记者闫斌)10月19日,“2021乡村发展高层论坛平行论坛1:2021全球减贫伙伴研讨会”在北京举行,共有来自11个国际组织、9个国家的120余人参加此次研讨会。在会上发布了由中国国际扶贫中心、中国互联网新闻中心、世界银行、联合国粮农组织、国际农业发展基金、世界粮食计划署、亚洲开发银行联合主办的第二届“全球减贫案例征集活动”106个获奖案例名单,并启动第三届“全球减贫案例征集活动”。

10月19日,“2021乡村发展高层论坛平行论坛1:2021全球减贫伙伴研讨会”在北京举行。图为中国国际扶贫中心、中国互联网新闻中心、世界银行、联合国粮农组织、国际农业发展基金、世界粮食计划署、亚洲开发银行代表发布第二届全球减贫案例征集活动106个获奖案例名单并颁奖。中国网 郑亮/摄

10月19日,“2021乡村发展高层论坛平行论坛1:2021全球减贫伙伴研讨会”在北京举行。图为中国国际扶贫中心、中国互联网新闻中心、世界银行、联合国粮农组织、国际农业发展基金、世界粮食计划署、亚洲开发银行代表发布第二届全球减贫案例征集活动106个获奖案例名单并颁奖。中国网 杨楠/摄

10月19日,“2021乡村发展高层论坛平行论坛1:2021全球减贫伙伴研讨会”在北京举行。图为第三届全球减贫案例征集活动启动。中国网 郑亮/摄

据悉,第二届全球减贫案例征集活动共收到来自29个国家的减贫案例494篇。其中,中国案例涉及产业扶贫、旅游扶贫、金融扶贫、就业扶贫、生态扶贫、消费扶贫等多个领域的脱贫经验和做法;国际投稿来自联合国开发计划署、联合国可持续农业机械化中心、中非民间商会、日本国际协力机构等机构,涉及肯尼亚、乌干达、巴西、孟加拉国等国家。经过七家主办机构四次联合评审,国家乡村振兴局对入选的国内案例进行了复核,确保了案例评选的公正和权威。

本届案例征集活动着重挖掘筛选了一批国企“走出去”开展海外减贫工作的案例,例如中国长江三峡集团开展的中国三峡-巴基斯坦奖学金计划、国家电网有限公司在菲律宾的“光明乡村”能源基础设施扶贫案例等,从多视角、多层次完善中国减贫发展话语体系,展示了中国减贫方案的可复制路径。

由联合国粮食及农业组织(FAO)和中国农业农村部联合提交的多个案例研究涵盖了全球重要农业文化遗产系统(GIAHS)的各个方面,包括农业生物多样性、弹性生态系统、珍贵文化遗产,这些案例充分展示了GIAHS遗产地的艺术性以及前瞻性,得到了各方的广泛认可。在2020年12月与西班牙、哥斯达黎加和私营部门举行的网络研讨会上,粮农组织总干事屈冬玉博士指出,森林和土壤系统对地球的环境保护至关重要,GIAHS遗产地在乡村振兴中发挥着重要作用。粮农组织一直致力于与中国政府合作,支持其成员国在实施和管理GIAHS遗产地方面加强能力建设。

国际农发基金总裁顾问、全球伙伴关系主任王玮在闭幕致辞中表示,本次获奖的100多个减贫案例生动清楚地表明,如果发展行动者们为减贫这一共同目标协同努力,能够取得怎样巨大的成果。

“入选首届获奖案例名单的湖北省五峰土家族自治县脱贫实践案例,被不久前国务院新闻办公室发布的《中国的生物多样性保护》白皮书,作为‘生物多样性保护助力减贫实践案例’进行重点推荐”。 中国互联网新闻中心党委专职副书记郑文华以此为例,说明全球减贫案例征集活动持续的影响力。

据了解,“全球减贫案例征集活动”面向全球关心扶贫的组织和个人征集原创优秀减贫案例,旨在以案例为载体,推广分享各国减贫成功实践。活动已成功开展两届,收集到40多个国家的减贫案例1300余篇。主办方通过出版案例集、精选案例制作可视化视频、图解等产品,推荐参加联合国南南合作办公室组织的南南合作案例评选活动等多种形式,将加大对获选案例和模式的推广力度,助力发展中国家农村可持续发展和减贫事业。

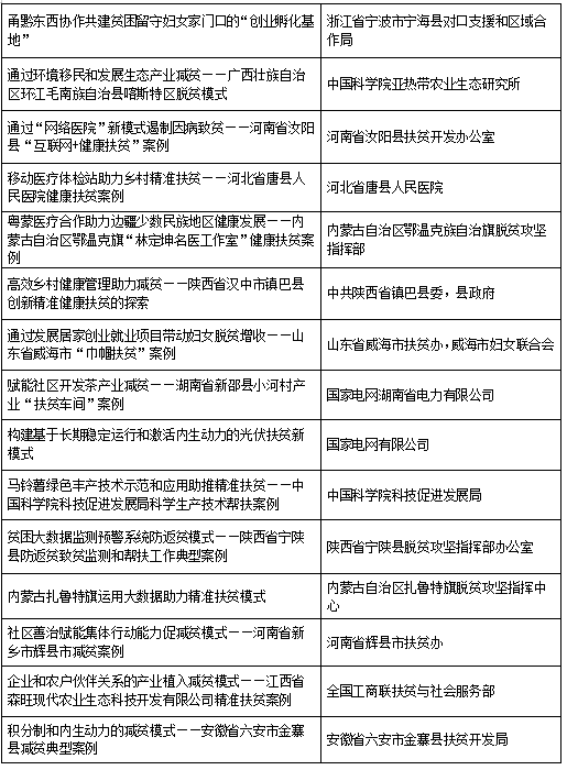
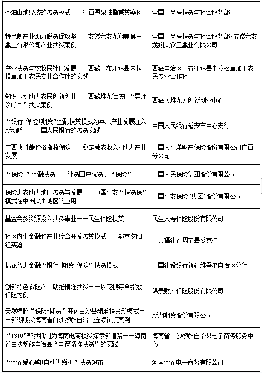
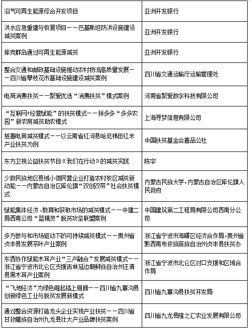
附:第二届“全球减贫案例征集活动”获奖案例名单(排名不分先后)

作者:闫斌
知识产权、免责声明以及媒体合作联系
继续了解
知识产权声明

【知识产权声明】

除本司(指上海东方网股份有限公司)另行声明外,本司网页及客户端产品(以下简称“本网”),包括但不限于东方新闻、翱翔、东方头条等,所涉及的任何资料(包括但不限于文字、图标、图片、照片、音频、视频、图表、色彩组合、版面设计、商标、商号、域名等)的知识产权均属本司和资料提供者所有。未经本司书面许可,任何人不得复制、转载、摘编、修改、链接、镜像或以其他任何方式非法使用东方网的上述内容。对于有上述行为者,本司将保留追究其法律责任的权利。

东方网、东方新闻、翱翔,以上均为本司享有权利之合法商标,未经本司书面授权,任何单位或个人不得使用上述商标,或将上述商标用作网站、媒体名称等。

【免责声明】

1、凡本网注明来源“东方网”或“东方新闻”或带有东方网LOGO、水印的所有内容,包括但不限于文字、图片、音频视频,版权均属本司所有,任何媒体、网站或其他任何形式的法律实体和个人未经本司书面授权均不得转载、链接或以其他方式复制传播。与我司签订有关协议或已经获得本司书面授权许可的媒体、网站或其他任何形式的法律实体和个人,应在授权范围内使用,且必须注明来源“东方网”。其目的在于传递更多信息,并不意味着本司赞同其观点或认可其内容的真实性。如果其他媒体、网站或其他任何形式的法律实体和个人使用,必须保留本司注明的“稿件来源”,并自负全部法律责任。如擅自篡改为“稿件来源:东方网”,本司将依法追究责任。

2、擅自使用东方网名义转载不规范来源的信息、版权不明的资讯,或盗用东方网名义发布信息,设立媒体账号等,本司将依法追究其法律责任。

3、鉴于本网发布主体、发布稿件来源广泛,数量较多,如因作者联系方式不详或其他原因未能及时与著作权拥有者取得联系,或著作权人发现本网转载了其拥有著作权的作品时,请主动来函、来电与本司联系,或与本司授权的中国文字著作权协会联系,提供相关证明材料,我方将及时处理。
中国文字著作权协会联系方式:
联系人:赵洪波 唐亚静
地 址:北京西城区珠市口西大街120号太丰惠中大厦1027-1036室
联系电话:010-65978917
邮 箱:wenzhuxie@126.com

4、本网所有声明以及其修改权、更新权及最终解释权均属本司所有。

【媒体合作】

本司为尊重保护著作权,鼓励有益于社会主义精神文明、物质文明建设的作品的创作和传播,促进互联网良性发展,本着平等互惠、资源共享的原则,诚邀各类媒体、网站、单位、个人与本网建立友好的合作关系。
媒体合作、内容转载请联系
联系人:杨老师
联系电话:021-22899781