1/0
被中消协、央媒点名!欧莱雅公布最新补偿方案,网友却不买账……
东方网2021-11-19 09:43:08

11月18日晚间

巴黎欧莱雅再度回应安瓶面膜事件:

针对部分购买多件产品的消费者中“巴黎欧莱雅安瓶面膜”的到手价格有差别,消费体验感受不佳,再次向消费者道歉并给出解决方案。

该话题迅速登上热搜榜首

解决方案:

用两种不同的优惠券进行补偿

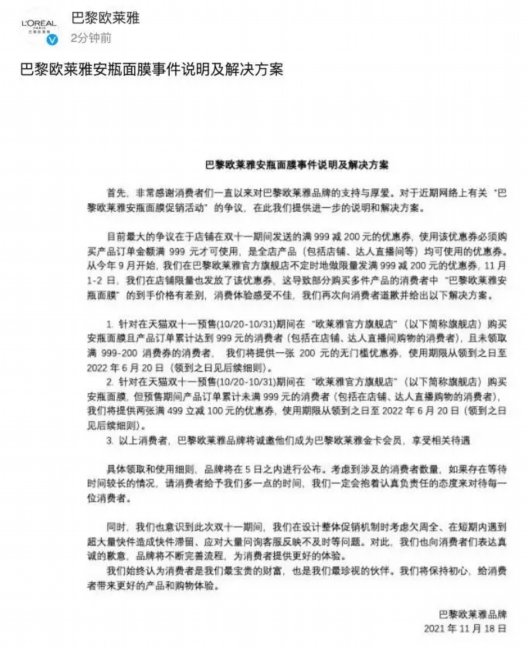
11月18日晚间,巴黎欧莱雅针对部分购买多件产品的消费者中“巴黎欧莱雅安瓶面膜”的到手价格有差别,消费体验感受不佳,再次向消费者道歉。并给出以下解决方案:

针对在天猫双十一预售(10/20-10/31)期间在“欧莱雅官方旗舰店”(以下简称旗舰店)购买安瓶面膜且产品订单累计达到999元的消费者(包括在店铺、达人直播间购物的消费者),且未领取满999-200消费券的消费者,将提供一张200元的无门槛优惠券,使用期限从领到之日至2022年6月20日(领到之日见后续细则)。

针对在天猫双十一预售(10/20-10/31)期间在“欧莱雅官方旗舰店”(以下简称旗舰店)购买安瓶面膜,但预售期间产品订单累计未满999元的消费者(包括在店铺、达人直播购物的消费者),将提供两张满499立减100元的优惠券,使用期限从领到之日至2022年6月20日(领到之日见后续细则)。

以上消费者,巴黎欧莱雅品牌将诚邀他们成为巴黎欧莱雅金卡会员,享受相关待遇。

巴黎欧莱雅称,具体领取和使用细则,品牌将在5日之内进行公布。考虑到涉及的消费者数量,如果存在等待时间较长的情况,“请消费者给予我们多一点的时间,我们一定会抱着认真负责任的态度来对待每一位消费者”。

大多数网友并不买账

纷纷在留言区评论:

“退差价”

“要你的券有什么用,不会再买了”

也有部分网友表示:

“200无门槛的券不是挺好的吗”

“挺有诚意的”

延伸阅读

11月18日

#欧莱雅致歉#登上微博热搜

引发关注

双十一期间,不少品牌都做起了预售,不过有消费者发现。欧莱雅的一款面膜产品,在一些电商主播直播间预售的价格竟然比欧莱雅直播间双十一现货价贵出不少。昨天凌晨,欧莱雅对此作出了回应。

在今年双十一预售期间,在某些电商主播直播间买50片欧莱雅某款面膜,预售价格为429元,官方也曾在微博上宣传,是“全年最大力度”。然而有消费者发现,在欧莱雅直播间购买现货,同款面膜50片券后只需要257.5元。这也就意味着,直播间的预售价比店铺双十一现货价格足足高了66%。

11月18日凌晨,欧莱雅发布说明,对于此次巴黎欧莱雅安瓶面膜双十一促销机制因过于繁琐复杂而给消费者带来的困扰表示歉意。同时,欧莱雅表示,在保障所有相关消费者利益的前提下,提出妥善解决方案。但对于上述回应,一些消费者并不买账。

北京岳成律师事务所律师岳屾山:在欧莱雅自己的媒体平台上声称这是全年最低或者说全年最大力度的折扣,但事实上来讲,在欧莱雅自己的直播间的价格,又比主播的直播间的价格低,这其实站不住脚的,或者说是虚假的宣传行为。可以退货,然后要求三倍的赔偿,因为对方是存在着欺诈行为,对这种行为,我们的监管部门可以处20万以上100万元以下的罚款。

黑猫投诉平台显示,截至目前,对于“欧莱雅虚假宣传”的集体投诉量已经超过2.5万。

昨天,中消协发布的2021年双11消费维权舆情分析报告显示,今年“双11”促销活动期间消费负面信息主要集中在价格争议、虚假发货、平台问题等方面。其中,“付款10天不见欧莱雅”的物流迟滞被疑虚假发货情况成为典型案例。

人民日报评:

套路消费者不能道歉了之

因面膜差价事件遭消费者投诉、头部主播“封杀”,巴黎欧莱雅深夜道歉。然而将问题归咎于繁琐的促销机制,对涉嫌虚假宣传、虚假发货以及售后服务差等避重就轻,并不能得到消费者认可。双11本该是得实惠的“购物狂欢”,而不该成为忽悠消费者的“套路比拼”。匡威斐乐预付定金消费者反而多花钱、付款10天不见欧莱雅、薇诺娜直播声称没货……

这些案例被中消协点名批评,反映商家套路之深。市场有规则,买卖讲诚信,优惠当真诚。靠套路获利,损害的是顾客利益、是自身口碑,也是商业生态、消费环境。

东方快评:

欧莱雅掉进了自己编织的“套路”里

经商之道,最重“诚信”。虽说为了促销效果,都会搞个噱头,营造个氛围。但是民间小店搞大甩卖还卖个情怀、编个故事啥的。“老板娘跑了,挥泪大甩卖,筹路费去找老板娘”“老板娘回来了,喜极而泣大酬宾”……大家看过之后哈哈一笑,无伤大雅。你欧莱雅堂堂大品牌,怎能为了卖货就这么不管不顾呢,赤裸裸的虚假宣传,啪啪打脸。

不是说促销不能有套路。满减也好,预售也好,规则定好,一个愿打一个愿挨。但是赤裸裸的欺骗铁定不行,商业文明,“诚信”至关重要,为了销量的虚假宣传,无异于饮鸩止渴,它不仅消耗了企业诚信,更污损了的品牌形象。欧莱雅此番“挖坑埋自己”的操作,其他企业也当引以为戒。

对此,你怎么看?

选稿:李婉怡
知识产权、免责声明以及媒体合作联系
继续了解
知识产权声明

【知识产权声明】

除本司(指上海东方网股份有限公司)另行声明外,本司网页及客户端产品(以下简称“本网”),包括但不限于东方新闻、翱翔、东方头条等,所涉及的任何资料(包括但不限于文字、图标、图片、照片、音频、视频、图表、色彩组合、版面设计、商标、商号、域名等)的知识产权均属本司和资料提供者所有。未经本司书面许可,任何人不得复制、转载、摘编、修改、链接、镜像或以其他任何方式非法使用东方网的上述内容。对于有上述行为者,本司将保留追究其法律责任的权利。

东方网、东方新闻、翱翔,以上均为本司享有权利之合法商标,未经本司书面授权,任何单位或个人不得使用上述商标,或将上述商标用作网站、媒体名称等。

【免责声明】

1、凡本网注明来源“东方网”或“东方新闻”或带有东方网LOGO、水印的所有内容,包括但不限于文字、图片、音频视频,版权均属本司所有,任何媒体、网站或其他任何形式的法律实体和个人未经本司书面授权均不得转载、链接或以其他方式复制传播。与我司签订有关协议或已经获得本司书面授权许可的媒体、网站或其他任何形式的法律实体和个人,应在授权范围内使用,且必须注明来源“东方网”。其目的在于传递更多信息,并不意味着本司赞同其观点或认可其内容的真实性。如果其他媒体、网站或其他任何形式的法律实体和个人使用,必须保留本司注明的“稿件来源”,并自负全部法律责任。如擅自篡改为“稿件来源:东方网”,本司将依法追究责任。

2、擅自使用东方网名义转载不规范来源的信息、版权不明的资讯,或盗用东方网名义发布信息,设立媒体账号等,本司将依法追究其法律责任。

3、鉴于本网发布主体、发布稿件来源广泛,数量较多,如因作者联系方式不详或其他原因未能及时与著作权拥有者取得联系,或著作权人发现本网转载了其拥有著作权的作品时,请主动来函、来电与本司联系,或与本司授权的中国文字著作权协会联系,提供相关证明材料,我方将及时处理。
中国文字著作权协会联系方式:
联系人:赵洪波 唐亚静
地 址:北京西城区珠市口西大街120号太丰惠中大厦1027-1036室
联系电话:010-65978917
邮 箱:wenzhuxie@126.com

4、本网所有声明以及其修改权、更新权及最终解释权均属本司所有。

【媒体合作】

本司为尊重保护著作权,鼓励有益于社会主义精神文明、物质文明建设的作品的创作和传播,促进互联网良性发展,本着平等互惠、资源共享的原则,诚邀各类媒体、网站、单位、个人与本网建立友好的合作关系。
媒体合作、内容转载请联系
联系人:杨老师
联系电话:021-22899781