1/0
上海团队发表论文:豆制品长期摄入可降低胆囊癌发病风险
上海交通大学医学院附属仁济医院微信2022-02-10 11:10:54

图片

近日,上海交通大学医学院附属仁济医院普外科主任、上海市肿瘤研究所所长刘颖斌教授团队在知名学术期刊《科学通报》(Science Bulletin,IF=11.78)发表研究论文,揭示了豆制品长期摄入相关的大豆异黄酮小分子(Genistein)血浆高浓度可以降低胆囊癌发病风险,胆囊癌细胞在大豆异黄酮小分子长期高水平暴露下增殖水平受到抑制。


近年来,由于人们生活作息以及饮食结构等方面的改变,比如高脂肪摄入过多、经常不吃早饭等不良的生活习惯,导致胆囊结石的发病率不断上升,胆囊结石在世界范围内具有高达10%左右的患病率(仅次于高血压及糖尿病等),并且被认为是胆囊癌的主要危险因素。目前研究证实,饮食在胆囊结石进展为胆囊癌的过程中发挥重要作用,但是世界各国饮食结构和习惯千差万别,尚缺少中国饮食因素与胆囊癌发病风险及疾病进展的相关研究。

为此,由刘颖斌牵头成立中国胆囊癌研究小组(CRGGC),开展针对胆囊癌发病原因及机制的一系列研究。目前已有30余家国内三甲医院加入,收集胆囊癌病历数据过万例,为胆囊癌的规范化、精准化治疗研究搭建了一个坚实可靠的数据平台。

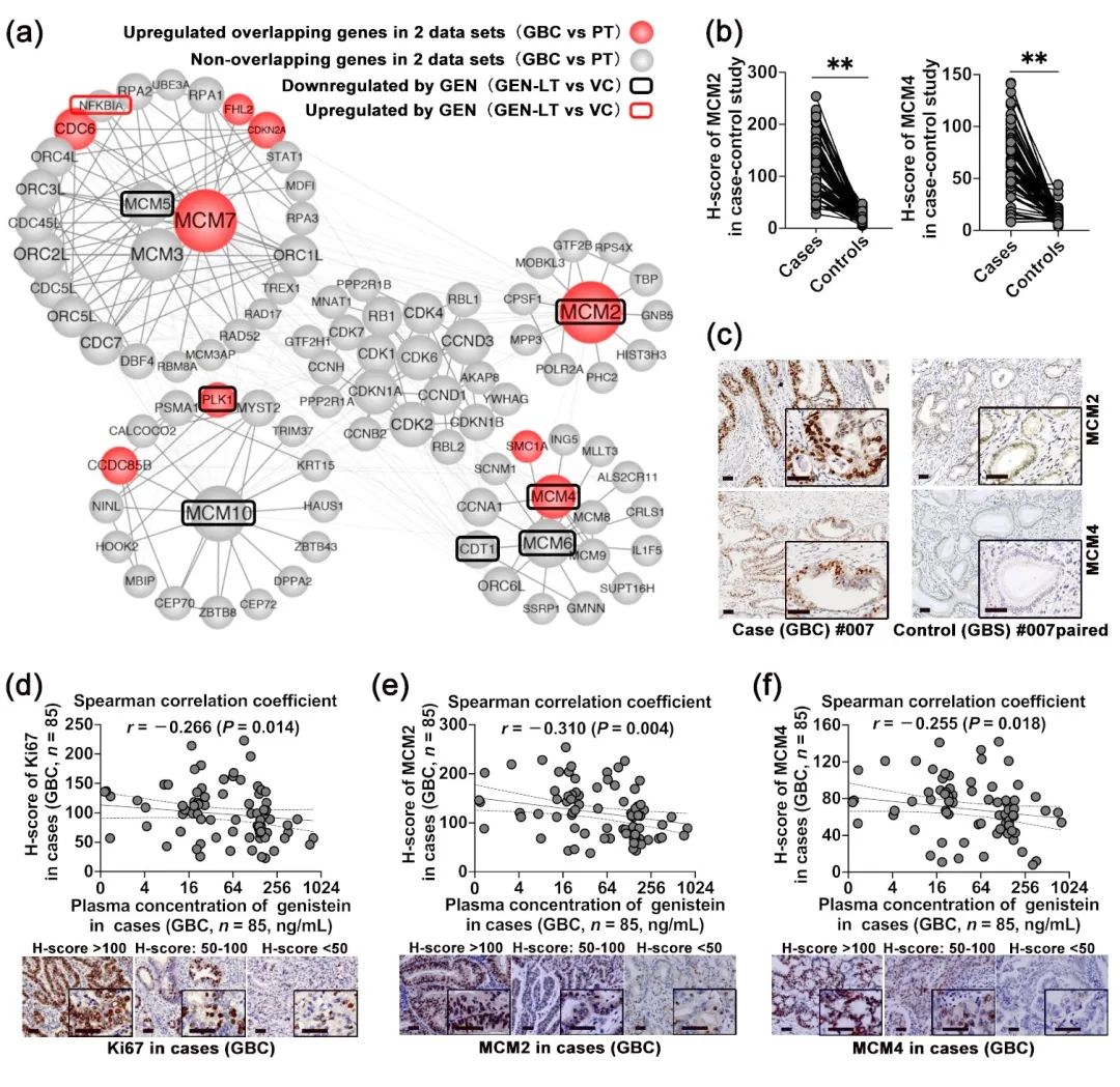
同时,依托该平台开展多中心胆囊癌饮食发病因素病例对照研究,根据第一阶段入组的85例胆囊癌患者及1:1匹配胆囊结石患者的研究结果,发现大豆异黄酮小分子(Genistein)的血浆高浓度(≥326.0 ng/ml)与胆囊癌的发病风险呈显著负相关,提示豆制品相关的大豆异黄酮长期摄入是胆囊癌发病的保护因素,为中国人群胆囊癌发病的饮食预防建议提供理论依据。

图片

▲大豆异黄酮genistein(GEN)暴露水平与胆囊癌增殖负相关及其可能的调控机制

刘颖斌表示,通俗地讲,此次临床调查研究结果发现:胆囊结石进展为胆囊癌的这部分患者的饮食结构不合理,其中最显著的地方就是水果和豆制品摄入少。因此,根据中国营养学会发布的《中国居民膳食指南》,每日摄入30-50g的大豆,300-500g的水果是防控胆囊癌发生的关键因素。

该研究利用多中心病例对照研究得出结论,并且在体内和体外长期暴露模型中验证了结论可能性及相关分子机制。阐述了豆制品摄入相关的大豆异黄酮小分子(Genistein)长期暴露与胆囊癌发病的风险关系,并且从分子机制层面验证了大豆异黄酮小分子(Genistein)长期暴露对胆囊癌细胞的影响。该研究的结论为胆囊癌的预防及控制进展提供了可行方案。

图片

上海交通大学医学院附属仁济医院的耿亚军博士后,上海交通大学医学院附属新华医院的陈世礼博士,上海交通大学医学院附属仁济医院的杨洋博士和苗慧洁博士为该文章的共同第一作者。上海交通大学医学院附属新华医院的李茂岚研究员,上海市肿瘤研究所的张薇副研究员,上海交通大学基础医学院的邵荣教授,上海交通大学医学院附属仁济医院的吴文广副主任医师和刘颖斌教授为该文章的共同通讯作者。该文章获得国家自然科学基金委,上海市科委和癌基因及相关基因国家重点实验室等项目的资助。

选稿:孙衍康
知识产权、免责声明以及媒体合作联系
继续了解
知识产权声明

【知识产权声明】

除本司(指上海东方网股份有限公司)另行声明外,本司网页及客户端产品(以下简称“本网”),包括但不限于东方新闻、翱翔、东方头条等,所涉及的任何资料(包括但不限于文字、图标、图片、照片、音频、视频、图表、色彩组合、版面设计、商标、商号、域名等)的知识产权均属本司和资料提供者所有。未经本司书面许可,任何人不得复制、转载、摘编、修改、链接、镜像或以其他任何方式非法使用东方网的上述内容。对于有上述行为者,本司将保留追究其法律责任的权利。

东方网、东方新闻、翱翔,以上均为本司享有权利之合法商标,未经本司书面授权,任何单位或个人不得使用上述商标,或将上述商标用作网站、媒体名称等。

【免责声明】

1、凡本网注明来源“东方网”或“东方新闻”或带有东方网LOGO、水印的所有内容,包括但不限于文字、图片、音频视频,版权均属本司所有,任何媒体、网站或其他任何形式的法律实体和个人未经本司书面授权均不得转载、链接或以其他方式复制传播。与我司签订有关协议或已经获得本司书面授权许可的媒体、网站或其他任何形式的法律实体和个人,应在授权范围内使用,且必须注明来源“东方网”。其目的在于传递更多信息,并不意味着本司赞同其观点或认可其内容的真实性。如果其他媒体、网站或其他任何形式的法律实体和个人使用,必须保留本司注明的“稿件来源”,并自负全部法律责任。如擅自篡改为“稿件来源:东方网”,本司将依法追究责任。

2、擅自使用东方网名义转载不规范来源的信息、版权不明的资讯,或盗用东方网名义发布信息,设立媒体账号等,本司将依法追究其法律责任。

3、鉴于本网发布主体、发布稿件来源广泛,数量较多,如因作者联系方式不详或其他原因未能及时与著作权拥有者取得联系,或著作权人发现本网转载了其拥有著作权的作品时,请主动来函、来电与本司联系,或与本司授权的中国文字著作权协会联系,提供相关证明材料,我方将及时处理。
中国文字著作权协会联系方式:
联系人:赵洪波 唐亚静
地 址:北京西城区珠市口西大街120号太丰惠中大厦1027-1036室
联系电话:010-65978917
邮 箱:wenzhuxie@126.com

4、本网所有声明以及其修改权、更新权及最终解释权均属本司所有。

【媒体合作】

本司为尊重保护著作权,鼓励有益于社会主义精神文明、物质文明建设的作品的创作和传播,促进互联网良性发展,本着平等互惠、资源共享的原则,诚邀各类媒体、网站、单位、个人与本网建立友好的合作关系。
媒体合作、内容转载请联系
联系人:杨老师
联系电话:021-22899781