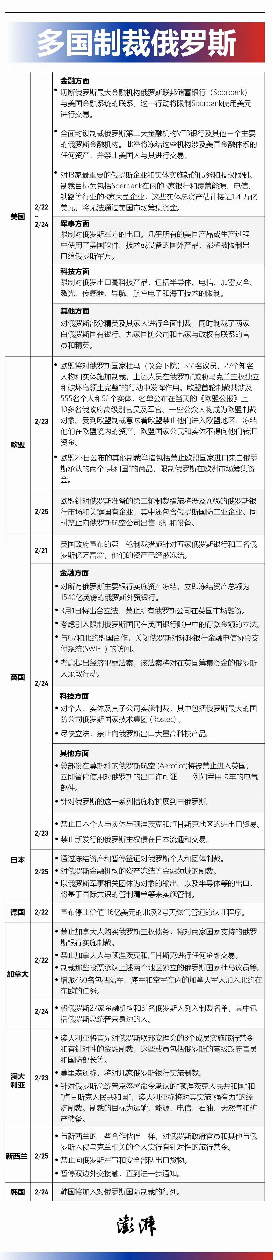
1/0
观察|美欧多国制裁对俄罗斯经济到底影响几何?
澎湃新闻2022-02-25 21:53:00

俄乌局势恶化的速度超出预期,欧美多国宣布对俄罗斯实施更加严厉的制裁,这些制裁对俄罗斯到底有多大影响?

制裁的短期影响

中国社会科学院俄罗斯东欧中亚研究所俄罗斯外交室副主任、研究员李勇慧接受澎湃新闻采访时表示,欧美对俄罗斯的制裁效果并不明显,主要源于俄罗斯有自给自足的能力,并不怕制裁。第一,俄罗斯的资源非常丰富,其他国家对它制裁时,它可以采取进口替代的策略应对;第二,俄罗斯的粮食产量较高,近年来小麦出口都居世界第一。此次冲突,因俄罗斯对其他国家的制裁是有预判的,所以做了一些准备,抗压能力较强。

此外,俄罗斯还从几个方面为防范金融风险做了准备。

第一,俄罗斯的债务水平较低,外汇储备充足。

据《经济学人》,自2014年俄罗斯企业被国际资本市场拒之门外后,去杠杆成了它们唯一的选择。俄罗斯的企业债务占GDP的比例已降至50%以下,政府债务占GDP的比例更是远低于20%。此外,俄罗斯一直是全球外汇储备规模最大的国家之一。行业机构统计显示,计入持有的黄金储备在内,其在2020年底时以接近6000亿美元的总额位列全球第四大外汇储备国,仅次于中国、日本和瑞士。

李勇慧表示,自2014年的克里米亚事件后,俄罗斯的国家战略更侧重的是安全发展而安全,即在保证安全的前提之下发展,一旦国家安全受到威胁,国家便可能损失经济发展的利益来确保国家安全,此次俄乌冲突便是较好的例证。

第二,与中国加深金融合作。

去年6月,俄罗斯宣布,将在一个月内改变国家财富基金的结构,其中美元的份额将减少到零,人民币增长到30%。数据显示,该基金的资产总额为13.82万亿卢布(折合人民币1.2万亿元)。仅1个月时间,俄罗斯就完成了“去美元化”的实质性行为。当地时间7月6日,俄罗斯财政部公告称,已于本月5日完成对俄罗斯主权财富基金的资产结构调整。在新的基金结构中,美元份额被剔除,人民币、欧元及黄金比重显著增加。俄央行和海关统计数据显示,人民币已成为俄中贸易主要结算货币之一,目前使用率超过17%。

第三,俄罗斯与西方国家的紧张局势不断升级,推动能源和粮食价格上涨,符合俄罗斯的短期经济利益。

2月24日,布伦特原油期货4月合约突破100美元大关,刷新2014年9月以来新高。2021年12月下旬以来,布伦特原油价格上涨了38.5%,已触及100美元。天然气价格则在波动中上升,而欧洲天然气价格连续第三天大幅上涨。未来若事态进一步激化,原油和天然气的价格还将上涨。

彭博经济研究推算,油价每上涨1美元,俄罗斯便可增加20亿美元的额外收入,其中大部分会作为财政储备,在遭遇金融或经济危机时提供缓冲。

李勇慧分析指出,由于能源占俄罗斯GDP的比重较高,2021年以来油价就一直在上涨,这不仅有利于俄罗斯的经济增长,也有利于其增加外汇收入。

俄罗斯联邦统计局公布的数据显示,2021年俄罗斯国内生产总值增长4.7%,为2008年以来最快增速,高于俄罗斯经济发展部此前预测的4.6%。数据显示,2021年俄罗斯名义国内生产总值为130.8万亿卢布(约合1.7万亿美元)。政府的刺激措施、全球经济复苏和能源价格上涨等因素,推动了俄罗斯经济增长。

同时,俄罗斯和乌克兰还是全球重要的粮食出口国。据苏宁金融研究院统计,2021年全球小麦产量为7.76亿吨,出口量为2.07亿吨。其中,俄罗斯和乌克兰小麦产量占全球的14.0%,两国小麦出口量占全球的28.5%%,俄乌局势紧张已经导致全球小麦价格的大幅上涨。

制裁的长期影响

但若放眼长远,或有不同的图景。

欧洲与俄罗斯的能源互补是长期趋势。据苏宁金融研究院统计,从欧洲看,2021年上半年,欧盟进口的天然气和石油中,分别有50%和25%来自俄罗斯,远高于其他贸易伙伴。从俄罗斯看,俄罗斯高度依赖欧洲的石油和天然气消费。俄罗斯GDP中出口比重超过25%,而出口又以能源产品为主。2021年俄罗斯的原油、石油制品、天然气、其他矿产品(煤炭等)等能源相关产品出口占俄罗斯出口的比重达到63.2%,再加上粮食、宝石贵金属的出口,初级产品的出口达到66%。一旦受到制裁,相关出口收入的收缩时俄罗斯在长期或难以承受。

苏宁金融研究院总结称,不论欧洲还是俄罗斯,持续的战争冲突并非两方的最优解。从制裁方面看,即便冲突持续升级,西方国家对俄罗斯进行更严厉的制裁,直接涉及能源的制裁也不是欧洲愿意看到的,甚至不是美国愿意看到的。近几日的西方国家宣布的制裁手段,更多针对个人和局部地区,以及俄罗斯具体的金融机构等小范围的主体。即使是金融业制裁,美国也尚未使用SWIFT等手段来限制俄罗斯的美元结算和交易。

李勇慧也指出,尽管短期看,主要发达国家对俄罗斯的制裁不会对其造成威胁,但若发展成长期事件,制裁便会对俄罗斯在金融系统和高科技、投资等领域全面展开,这不仅将不利于俄罗斯的长期发展,且将导致其现代化进程迟滞,经济发展或陷入危机。

作者:澎湃新闻记者 蒋梦莹
知识产权、免责声明以及媒体合作联系
继续了解
知识产权声明

【知识产权声明】

除本司(指上海东方网股份有限公司)另行声明外,本司网页及客户端产品(以下简称“本网”),包括但不限于东方新闻、翱翔、东方头条等,所涉及的任何资料(包括但不限于文字、图标、图片、照片、音频、视频、图表、色彩组合、版面设计、商标、商号、域名等)的知识产权均属本司和资料提供者所有。未经本司书面许可,任何人不得复制、转载、摘编、修改、链接、镜像或以其他任何方式非法使用东方网的上述内容。对于有上述行为者,本司将保留追究其法律责任的权利。

东方网、东方新闻、翱翔,以上均为本司享有权利之合法商标,未经本司书面授权,任何单位或个人不得使用上述商标,或将上述商标用作网站、媒体名称等。

【免责声明】

1、凡本网注明来源“东方网”或“东方新闻”或带有东方网LOGO、水印的所有内容,包括但不限于文字、图片、音频视频,版权均属本司所有,任何媒体、网站或其他任何形式的法律实体和个人未经本司书面授权均不得转载、链接或以其他方式复制传播。与我司签订有关协议或已经获得本司书面授权许可的媒体、网站或其他任何形式的法律实体和个人,应在授权范围内使用,且必须注明来源“东方网”。其目的在于传递更多信息,并不意味着本司赞同其观点或认可其内容的真实性。如果其他媒体、网站或其他任何形式的法律实体和个人使用,必须保留本司注明的“稿件来源”,并自负全部法律责任。如擅自篡改为“稿件来源:东方网”,本司将依法追究责任。

2、擅自使用东方网名义转载不规范来源的信息、版权不明的资讯,或盗用东方网名义发布信息,设立媒体账号等,本司将依法追究其法律责任。

3、鉴于本网发布主体、发布稿件来源广泛,数量较多,如因作者联系方式不详或其他原因未能及时与著作权拥有者取得联系,或著作权人发现本网转载了其拥有著作权的作品时,请主动来函、来电与本司联系,或与本司授权的中国文字著作权协会联系,提供相关证明材料,我方将及时处理。
中国文字著作权协会联系方式:
联系人:赵洪波 唐亚静
地 址:北京西城区珠市口西大街120号太丰惠中大厦1027-1036室
联系电话:010-65978917
邮 箱:wenzhuxie@126.com

4、本网所有声明以及其修改权、更新权及最终解释权均属本司所有。

【媒体合作】

本司为尊重保护著作权,鼓励有益于社会主义精神文明、物质文明建设的作品的创作和传播,促进互联网良性发展,本着平等互惠、资源共享的原则,诚邀各类媒体、网站、单位、个人与本网建立友好的合作关系。
媒体合作、内容转载请联系
联系人:杨老师
联系电话:021-22899781