1/5
考研复试逆袭60分?北京协和医学院紧急回应
新闻早餐2022-04-01 19:10:00

近日,一份北京协和医学院的考研录取名单引发争议。据网传名单,北京协和医学院2022年硕士研究生肿瘤学专业,初试第一名考生390分,复试77.93分,排名第二;初试第二名陈鑫331分,复试90.86分,排名第一被拟录取。
由于初试分差过大,有人质疑录取过程有猫腻,还有传言陈鑫为济宁医学院教务处处长陈廷之子,引发关注。
北京协和医学院发表声明
3月31日晚,北京协和医学院研究生招生处发布声明,经核查,复试程序符合规定,未发现复试过程存在违规行为,考试成绩有效。
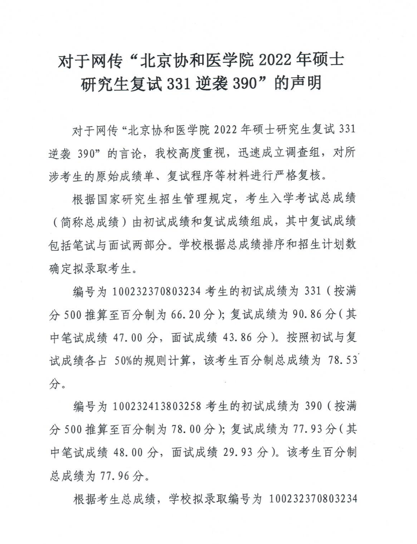
对于网传“北京协和医学院2022年硕士研究生复试331逆袭390”的声明
对于网传“北京协和医学院2022年硕士研究生复试331逆袭390”的言论,我校高度重视,迅速成立调查组,对所涉考生的原始成绩单、复试程序等材料进行严格复核。
根据国家研究生招生管理规定,考生入学考试总成绩(简称总成绩)由初试成绩和复试成绩组成,其中复试成绩包括笔试与面试两部分。学校根据总成绩排序和招生计划数确定拟录取考生。
编号为100232370803234考生的初试成绩为331(按满分500推算至百分制为66.20分);复试成绩为90.86分(其中笔试成绩47.00分,面试成绩43.86分)。按照初试与复试成绩各占50%的规则计算,该考生百分制总成绩为78.53分。
编号为100232413803258考生的初试成绩为390(按满分500推算至百分制为78.00分);复试成绩为77.93分(其中笔试成绩48.00分,面试成绩29.93分)。该考生百分制总成绩为77.96分。
根据考生总成绩,学校拟录取编号为100232370803234的考生并予公示。
为评判面试中是否存在不公正现象,调查组调看了现场面试录像。面试过程中,面试专家组对两位考生的专业知识、英语听说、逻辑思维、语言表达、科研能力等进行了综合测试。面试专家根据考生表现进行独立评分,取各面试专家评分的均值作为考生面试分数。
经核查,复试程序符合规定,未发现复试过程存在违规行为,考试成绩有效。
关于个别网友发布的编号为100232370803234考生的所谓家庭背景情况,涉事方已发布声明,敬请关注。
感谢社会各界对北京协和医学院研究生招生工作的监督。
  
北京协和医学院研究生招生处
2022年3月31日
济宁医学院辟谣
3月31日晚,陈鑫所就读的济宁医学院也发布辟谣声明,陈鑫非该校教务处处长陈廷之子,陈廷与陈鑫无任何血缘关系。

来源:封面新闻

责任编辑:李云

版权归原作者所有,如有侵权请及时联系

知识产权、免责声明以及媒体合作联系
继续了解
知识产权声明

【知识产权声明】

除本司(指上海东方网股份有限公司)另行声明外,本司网页及客户端产品(以下简称“本网”),包括但不限于东方新闻、翱翔、东方头条等,所涉及的任何资料(包括但不限于文字、图标、图片、照片、音频、视频、图表、色彩组合、版面设计、商标、商号、域名等)的知识产权均属本司和资料提供者所有。未经本司书面许可,任何人不得复制、转载、摘编、修改、链接、镜像或以其他任何方式非法使用东方网的上述内容。对于有上述行为者,本司将保留追究其法律责任的权利。

东方网、东方新闻、翱翔,以上均为本司享有权利之合法商标,未经本司书面授权,任何单位或个人不得使用上述商标,或将上述商标用作网站、媒体名称等。

【免责声明】

1、凡本网注明来源“东方网”或“东方新闻”或带有东方网LOGO、水印的所有内容,包括但不限于文字、图片、音频视频,版权均属本司所有,任何媒体、网站或其他任何形式的法律实体和个人未经本司书面授权均不得转载、链接或以其他方式复制传播。与我司签订有关协议或已经获得本司书面授权许可的媒体、网站或其他任何形式的法律实体和个人,应在授权范围内使用,且必须注明来源“东方网”。其目的在于传递更多信息,并不意味着本司赞同其观点或认可其内容的真实性。如果其他媒体、网站或其他任何形式的法律实体和个人使用,必须保留本司注明的“稿件来源”,并自负全部法律责任。如擅自篡改为“稿件来源:东方网”,本司将依法追究责任。

2、擅自使用东方网名义转载不规范来源的信息、版权不明的资讯,或盗用东方网名义发布信息,设立媒体账号等,本司将依法追究其法律责任。

3、鉴于本网发布主体、发布稿件来源广泛,数量较多,如因作者联系方式不详或其他原因未能及时与著作权拥有者取得联系,或著作权人发现本网转载了其拥有著作权的作品时,请主动来函、来电与本司联系,或与本司授权的中国文字著作权协会联系,提供相关证明材料,我方将及时处理。
中国文字著作权协会联系方式:
联系人:赵洪波 唐亚静
地 址:北京西城区珠市口西大街120号太丰惠中大厦1027-1036室
联系电话:010-65978917
邮 箱:wenzhuxie@126.com

4、本网所有声明以及其修改权、更新权及最终解释权均属本司所有。

【媒体合作】

本司为尊重保护著作权,鼓励有益于社会主义精神文明、物质文明建设的作品的创作和传播,促进互联网良性发展,本着平等互惠、资源共享的原则,诚邀各类媒体、网站、单位、个人与本网建立友好的合作关系。
媒体合作、内容转载请联系
联系人:杨老师
联系电话:021-22899781