1/32
最新!超市、菜场、药店、餐饮企业……嘉定居家抗疫保供渠道一览
上海嘉定2022-04-08 22:27:29

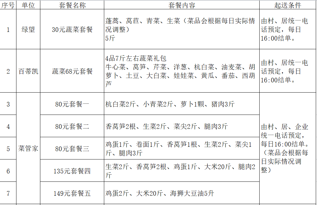
@嘉定人

嘉定区商务委及各街镇

今天更新了居家抗疫保供渠道

详见↓

超市

集贸市场

保供餐饮企业

保供民生药房

嘉定各街镇保供负责人

为保障封控期间市民生活,嘉定区各街镇推出保供物资集采集配套餐。具体信息如下↓

马陆镇

马陆镇封控期间保供物资清单

订购方式

1、居民当天16:00前致电所在村、社区保供热线,订购时请说明取货人姓名、联系电话、地址、选购套餐名称和份数,由村、社区记录好信息,并由村、社区代收套餐费用;

2、根据村、居民订购情况,发放给购买的村、居民。

3、套餐内容每日根据实际配货情况有所浮动。由于数量有限,根据每天备货量确定订购份数。

马陆镇封控期间各居村委会保供热线

安亭镇

安亭镇封控期间保供物资清单

由于防疫期间运输受限,套餐内容将提前2-3天向村、居委、行业主管单位公布,套餐每日更新,每日更新信息请关注“安亭观微”微信公众号。

订购方式

请村、居民联系自己所属的村委、居委,非居民区的请联系对应的行业主管单位,由主管单位统计汇总物资采购需求后,安亭镇政府每天统一组织订购和发放。

安亭镇封控期间各居村委会保供热线

各行业保障物资购买

酒店、商务楼宇等请联系镇商务办,联系方式:59566890

工地请联系镇城建办,联系方式:39503655

类住宅和保障性租赁住房项目等请联系镇房管所,联系方式:59502860

商铺请联系镇城管中队,联系方式:39503698

企业请联系经贸办,联系方式:59579815

电话接听时间:8:00-20:00(线路可能忙,请耐心拨打;如有突击任务,可能存在少数无人接听的状况)

注:保供物资采购渠道仅针对大规模采购。

其他时间请拨打疫情防控期间为民服务热线电话(生活物资保障):59570175

南翔镇

南翔镇封控期间保供物资清单

订购方式

通过村居委会集中收集居民需求并上报保供专班,保供专班汇总好当日订单发给相应套餐供应商备货,后续由供应商统一配货并安排自提或配送。

南翔镇封控期间各居村委会保供热线

南翔镇各村委会24小时值班电话

南翔镇各居委会24小时值班电话

江桥镇

社区团购

村、社区收集汇总订单信息,统一发到供应商。独居老人、残障人员等弱势群体,由村居安排1名志愿者或楼组长,了解其需求,为其代为订购。

供应商:五丰猪肉

供应品种:169元保供随机套餐

冷冻蹄髈(约1.1kg/只)+带皮腿肉(2.5kg)或带皮中段(2kg)或保供汤骨(3kg)(三选一)

随机搭配,介意慎拍

注意:价格可能浮动变化

供应商:艺杏食品

供应品种:58元豆制品套餐

货到付款 

满100单成团

注意:价格可能浮动变化

供应商:苏食肉制品

供应品种:

腿肉2kg+大排1kg+马蹄狮子头500g*2

货到付款 

满1500单可分批送

供应商:中福好生活

供应品种:保供套餐(蔬菜、猪肉或水果)

在线下单,货到付款

满100单成团

联系人:曾老师15121043006

供应商:云南保供

供应品种:保供套餐(蔬菜或猪肉)

社区统一扫码下订单

100份起送

供应商:上海农场

供应品种:

九蔬一果套餐、光明鲜鸡蛋套餐

自助下单

微信小程序下单,由工作人员统一配送至各小区门口。

供应商:佳飞农业

供应品种:蔬菜套餐

预计60元一份,微信小程序“佳飞农业”订购

配送到小区门口,限500份

注意:价格可能浮动变化

供应商:百蒂凯有机农庄

供应品种:蔬菜套餐

预计50元一份

微信小程序“Baitkey百蒂凯”订购

配送到小区门口,20份起送

注意:价格可能浮动变化

供应商:沥江生态园

供应品种:蔬菜、猪肉

多种套餐,通过微信小程序“我嘉生鲜”订购

配送到小区门口,10份起送

供应商:繁盛蔬果

68元套餐,微信小程序(繁盛蔬果)订购

配送到小区门口

限1000份

注意:价格可能浮动变化

供应商:大简农业

供应商名称:大简农业

供应品种:套餐每日调整(满50单成团)

注意:关注“大简农业”微信公众号,选择“我要下单”(因订单较多,群人数暂时已满,已联系供应商调整,请耐心等待)如需团购,联系所在社区,参加社区团购。

供应商:美赞臣奶粉

供应品种:奶粉(1箱起送)

多种套餐,自行扫码下单

盒饭订购

供应商:甜益快餐

联系方式:许经理15021941625

套餐内容:两荤两素

套餐价格:30元(28元不含水果)

配送方式:配送到小区,前一天下午2点前预订,不超过2000份

保供热线

市民朋友可通过所在村居预订

再由村居统一配送

江桥镇各村居的联络方式如下

徐行镇

徐行镇村居民保供套餐

订购方式

市民朋友们、辖区企业,在封控期间有保障物品购买需求的,请联系所在村(居)、经济城保供电话订购。当天订购的物品,将尽量在次日完成配送。

我们将尽可能确保供应,请大家按需购买。

徐行镇保供热线

徐行镇保供电话:59558108

企业保供需求请联系所属经济小区咨询时间: 8:00-20:00;联系电话:徐行经济城:69991111;沪太经济发展中心:59553111

外冈镇

外冈镇村居民保供套餐

订购方式

1、居民朋友可从保供菜单中选购,于每日16:00前联系村居物资保障服务专线,由村、社区、经济城、产业园、园区管理公司汇总需求订单。

2、供应方根据上报的需求汇总表备货,送达所在点位,由村、社区、经济城、产业园、园区管理公司安排志愿者送达。

外冈镇保供热线

华亭镇

华亭镇村居民保供套餐

订购方式

1、村居民于当日下午17:00前致电所属村居24小时保供服务热线订购,由村居联络人汇总村居民需求统一采购,费用并由村居联络人代收。

2、供应方根据各村居上报的需求汇总表备货,由村居安排专人前往指定地点领取。各村居清点好总数后,根据村居民订购情况,发放给购买的村居民。

华亭镇保供热线

嘉定镇街道

嘉定镇街道封控期间保供物资清单

世纪联华城中店肉蛋菜套餐199元

大润发嘉定店 生鲜民生套餐

订购方式

1、居民当天下午18:00前致电所在社区电话,订购时请说明【订购人姓名、联系电话、地址、选购套餐名称】,由社区记录好信息,并由社区代收套餐费用;

2、次日,供应方根据各社区指定的接货点开始配送物资,根据居民订购情况,发放给购买的居民。

注:除以上订购方式外,生鲜民生套餐还可以通过淘宝-淘鲜达-保供民生套餐,进行线上订购。

嘉定镇街道封控期间各居委会保供热线

新成路街道

街道保供套餐A、B、C

订购方式

联系所在居(村)保供电话订购

当天15点停止下单

(保证下单后两日内送达)

各居村委会保供热线

提取方式

由居委统一登记、收款、分发

特别提醒:大米等生活必需品目前也可在居委登记,因购置渠道不同,价格有浮动。

皋成A、B套餐

订购方式
在皋成菜场购菜群(迎园社区居民可扫码进群小区购菜群)登记接龙下单,群主或团长登记信息,统一收款。
提取方式

每天下午3点,菜场将完成套餐分拣后

配送到各小区,约1个小时内可送达小区

淘宝淘鲜达自购平台

订购方式

进入淘宝app

选购生活必需品

选择一小时达或自提模式

(部分套餐根据大润发小区群登记)

提取方式

选择平台自购的居民

请选择淘鲜达骑手配送或“自提”模式

百联的大润发接单后分拣

骑手或志愿者配送至小区

由志愿者配送到家

特别提醒:因运力和供应有限,大润发每日晚上10点开始第二天的下单,每日订单量1500单。

真新街道

真新街道封控期间保供物资清单

订购方式

社区居民可联系所在居委工作人员订购、类住宅人员可联系物业工作人员订购,各居委、物业统计明细清单后于当天中午10点前告知曹安商贸城,由商贸城统一订购。

真新街道封控期间各社区居委会保供热线

嘉定工业区

嘉定工业区封控期间保供物资清单

订购方式

保供套餐每天上午10点前接受预定,由村、居统一订购,每家限1份,第二天下午配送(由于近期订单量大,合作社配送运力有限,配送时间可能会延后1天左右,敬请谅解!)

嘉定工业区封控期间各居村委会保供热线

菊园新区

为了确保市民们的生活所需,日前,菊园新区在先前保供菜单(安心套餐)的3款套餐基础上补充了菜品,使每日可供选择的套餐增至了6款。居民们通过社区居委会统一预定,便可足不出户安心买到菜。

据悉,此次推出的套餐主要分为A、B、C、D、E、F套餐,涵盖了黄瓜、鸡蛋、肉、大米、油、土鸡等十余个品种,基本满足了居民的日常需求。

菊园新区封控期间保供物资清单

“菜品和具体餐套方面每天都会根据实际的货源进行一定的调整,同时价格也会根据市场货源和行情每日更新,确保不高于菊园辖区内的市场价。”菊园新区企业发展公司总经理翟伟华介绍到。

据悉,随着物品的增多,下阶段,新区还将针对市民的其他需求,考虑推出精品菜肴等套餐,从而更好地满足市民的需求。有需求的菊园居民均可通过所在的村、社区进行咨询和预订(目前仅面向菊园新区范围内的村、社区居民)。

除此之外,4月9日起,新区还联合辖区吉麦隆超市推出了相关套餐,有需求的居民也可以联系所在村社区订购。

*每日更新信息请关注“菊园有戏”微信公众号

订购方式

居民们通过所在居委便可进行预订,居委汇总好辖区居民的预定份数统一上报,隔天新区工作人员便会按照每个社区预定的菜品进行统一配送,确保居民吃上新鲜菜肴。居民通过付费二维码进行扫码付费(无能力微信扫码付费的,即时收取现金,请提前自备零钱)。

菊园新区封控期间各居村委会保供热线

嘉富社区

环城路160弄49号

59926045

嘉邦社区

柳湖路88弄16号

59924060

嘉枫社区

永靖路288弄内街103室

69903171

嘉宏社区

陈家山路1399弄17号2楼

69913105

嘉馨社区

平城路606弄7号101室

69901511

嘉汇社区

柳湖路621弄9号

59907561

宝菊社区

红石路699弄88号

39903033

嘉保社区

胜竹路1780弄2号301室

69903665

嘉悠社区

柳梁路118弄2号

59920599

竹筱社区

红石路730弄45号

59965095

嘉和社区

秋竹路655弄21号

69932921

嘉悦社区

秋竹路801弄41号

69921882

嘉北社区

陈家山路388弄15号

39530379

嘉盛社区

双坪路200弄12号

69901085

泰宸社区

柳湖路791号

69902865

嘉筱社区

秋竹路108号

69915617

嘉宜社区

慈竹路73号

59503950

嘉呈社区

嘉唐公路151号

39530301

嘉铭社区

武乡南路230弄5号

69986636

嘉莱社区

慈竹路66号

39528212

嘉慈社区

慈竹路445号

59903329

永胜村

胜竹路1780弄76号401室

59559506

青冈村

秋竹路118弄24号

69968818

六里村

嘉安公路2002号

69901052

选稿:施丰奕
知识产权、免责声明以及媒体合作联系
继续了解
知识产权声明

【知识产权声明】

除本司(指上海东方网股份有限公司)另行声明外,本司网页及客户端产品(以下简称“本网”),包括但不限于东方新闻、翱翔、东方头条等,所涉及的任何资料(包括但不限于文字、图标、图片、照片、音频、视频、图表、色彩组合、版面设计、商标、商号、域名等)的知识产权均属本司和资料提供者所有。未经本司书面许可,任何人不得复制、转载、摘编、修改、链接、镜像或以其他任何方式非法使用东方网的上述内容。对于有上述行为者,本司将保留追究其法律责任的权利。

东方网、东方新闻、翱翔,以上均为本司享有权利之合法商标,未经本司书面授权,任何单位或个人不得使用上述商标,或将上述商标用作网站、媒体名称等。

【免责声明】

1、凡本网注明来源“东方网”或“东方新闻”或带有东方网LOGO、水印的所有内容,包括但不限于文字、图片、音频视频,版权均属本司所有,任何媒体、网站或其他任何形式的法律实体和个人未经本司书面授权均不得转载、链接或以其他方式复制传播。与我司签订有关协议或已经获得本司书面授权许可的媒体、网站或其他任何形式的法律实体和个人,应在授权范围内使用,且必须注明来源“东方网”。其目的在于传递更多信息,并不意味着本司赞同其观点或认可其内容的真实性。如果其他媒体、网站或其他任何形式的法律实体和个人使用,必须保留本司注明的“稿件来源”,并自负全部法律责任。如擅自篡改为“稿件来源:东方网”,本司将依法追究责任。

2、擅自使用东方网名义转载不规范来源的信息、版权不明的资讯,或盗用东方网名义发布信息,设立媒体账号等,本司将依法追究其法律责任。

3、鉴于本网发布主体、发布稿件来源广泛,数量较多,如因作者联系方式不详或其他原因未能及时与著作权拥有者取得联系,或著作权人发现本网转载了其拥有著作权的作品时,请主动来函、来电与本司联系,或与本司授权的中国文字著作权协会联系,提供相关证明材料,我方将及时处理。
中国文字著作权协会联系方式:
联系人:赵洪波 唐亚静
地 址:北京西城区珠市口西大街120号太丰惠中大厦1027-1036室
联系电话:010-65978917
邮 箱:wenzhuxie@126.com

4、本网所有声明以及其修改权、更新权及最终解释权均属本司所有。

【媒体合作】

本司为尊重保护著作权,鼓励有益于社会主义精神文明、物质文明建设的作品的创作和传播,促进互联网良性发展,本着平等互惠、资源共享的原则,诚邀各类媒体、网站、单位、个人与本网建立友好的合作关系。
媒体合作、内容转载请联系
联系人:杨老师
联系电话:021-22899781