1/2
2022版“沪惠保”来了!保费129元/年,最高310万元保障
上海杨浦2022-05-25 22:23:46

2022版上海城市定制型

商业补充医疗保险“沪惠保”

今日开启预售

保费由去年的115元/年

调整为129元/年

参保人群新增了新市民群体

保障责任也有所升级

最高总保额提升至310万元

参保人群上,2022版“沪惠保”将“新市民”纳入,明确除了全体参加上海市基本医保的在保人员、参加上海市市民社区医疗互助帮困计划的人员外,在上海部分大型企业(试点物流配送、外卖快递等保供平台企业)工作并参加当地基本医疗保险的务工人群也可参保。与之前相同,“沪惠保”免体检,既往症可承保可赔付。

在保障责任方面,2022版“沪惠保”主要有三方面的升级:一是增加海外特殊药品至15种,二是新增CAR-T治疗药品费用,三是拓展国内特定高额药品至25种。

具体的详细解读如下

“沪惠保2022版”保障有哪些特色?

“沪惠保2022版”的保险责任由2021年的三项责任,增加为五项责任。“两增一扩两保留”,多维度升级保障!

两增

新增海外特殊药品费用保险金(15种)和CAR-T治疗药品费用保险金(2种)

“沪惠保2022版”新增了海外特药保障,可报销患者在海南博鳌乐城指定医疗机构就诊并开具的国外上市国内未上市且必须使用的临床急需进口药品。

足不出户,就能享受国外已上市的高价“救命药”了!

0免赔额!最高赔付30万元

海外特殊药品目录

“沪惠保2022版”还将CAR-T治疗新技术纳入保障范围。依旧是0免赔额!而且无论是否为既往症人群,均按照100%赔付,最高赔付50万元

CAR-T疗法,又叫“嵌合抗原体T细胞免疫疗法”,是一种治疗肿瘤的新型精准靶向疗法,为近年来癌症治疗领域的重大突破之一。

目前,CAR-T疗法还未被纳入医保报销范围,需要个人自费,但如果参保了“沪惠保2022版”,就可以减轻患者的费用负担*。

CAR-T治疗特定药品目录

一扩

国内特定高额药品种类再扩展

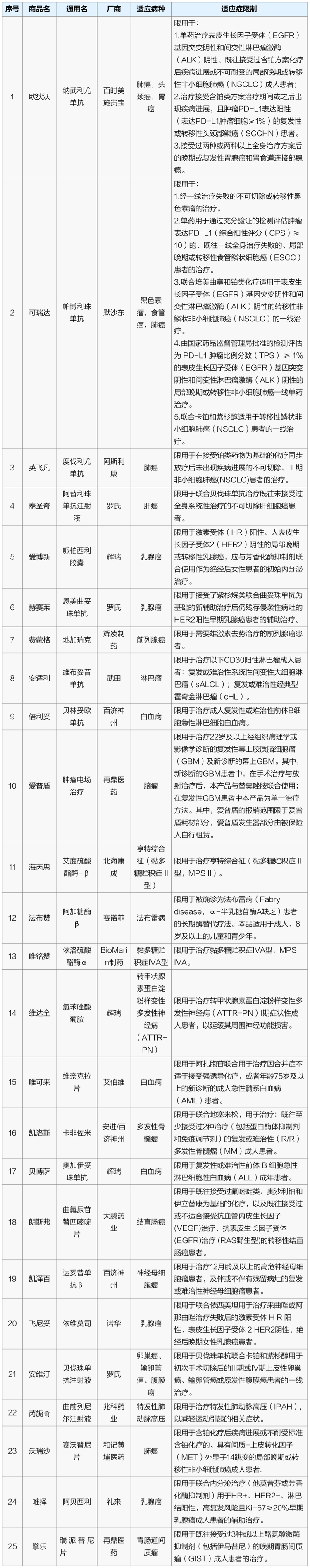
原国内21种特药保障扩展至25种。依旧是0免赔额,保险金额达100万

国内特定高额药品目录

两保留

去年三大责任中赔款金额占比最高特定住院自费医疗费用保险金被保留,医保外再报销,住院自费不用愁!最高100万元保障,最高赔付70%

国际公认的放疗尖端技术质子重离子医疗保险金也被保留,精准攻击肿瘤的同时,能够减少对健康组织的伤害,副作用小,被视为癌症患者的一大福音。

如何参保缴费?

“沪惠保2022版”依然是以低保费,享受高保障。无论男女老少皆为统一定价,每人每年129元,享医保范围外最高310万元医疗保障!

划重点:本年度依然支持医保个账余额家庭共济,一人缴费全家保。个人医保账户可为本人及6位有上海医保的家庭直系亲属(本人的父母、配偶、子女)参保,三胎家庭也能完美覆盖!

缴费期及保障期

购买期:发布之日起至2022年7月31日

保障期:2022年7月1日0时起至2023年6月30日24时止 

预约参保通道

微信搜索“沪惠保”,关注微信公众号,点击菜单栏底部“预约参保”,即可为自己和家人添加保障!

如果您对“沪惠保2022版”有其他疑问,可联系官方人工客服4008955550,服务时间为每日8:00-22:00。 

选稿:蒋昕婕
知识产权、免责声明以及媒体合作联系
继续了解
知识产权声明

【知识产权声明】

除本司(指上海东方网股份有限公司)另行声明外,本司网页及客户端产品(以下简称“本网”),包括但不限于东方新闻、翱翔、东方头条等,所涉及的任何资料(包括但不限于文字、图标、图片、照片、音频、视频、图表、色彩组合、版面设计、商标、商号、域名等)的知识产权均属本司和资料提供者所有。未经本司书面许可,任何人不得复制、转载、摘编、修改、链接、镜像或以其他任何方式非法使用东方网的上述内容。对于有上述行为者,本司将保留追究其法律责任的权利。

东方网、东方新闻、翱翔,以上均为本司享有权利之合法商标,未经本司书面授权,任何单位或个人不得使用上述商标,或将上述商标用作网站、媒体名称等。

【免责声明】

1、凡本网注明来源“东方网”或“东方新闻”或带有东方网LOGO、水印的所有内容,包括但不限于文字、图片、音频视频,版权均属本司所有,任何媒体、网站或其他任何形式的法律实体和个人未经本司书面授权均不得转载、链接或以其他方式复制传播。与我司签订有关协议或已经获得本司书面授权许可的媒体、网站或其他任何形式的法律实体和个人,应在授权范围内使用,且必须注明来源“东方网”。其目的在于传递更多信息,并不意味着本司赞同其观点或认可其内容的真实性。如果其他媒体、网站或其他任何形式的法律实体和个人使用,必须保留本司注明的“稿件来源”,并自负全部法律责任。如擅自篡改为“稿件来源:东方网”,本司将依法追究责任。

2、擅自使用东方网名义转载不规范来源的信息、版权不明的资讯,或盗用东方网名义发布信息,设立媒体账号等,本司将依法追究其法律责任。

3、鉴于本网发布主体、发布稿件来源广泛,数量较多,如因作者联系方式不详或其他原因未能及时与著作权拥有者取得联系,或著作权人发现本网转载了其拥有著作权的作品时,请主动来函、来电与本司联系,或与本司授权的中国文字著作权协会联系,提供相关证明材料,我方将及时处理。
中国文字著作权协会联系方式:
联系人:赵洪波 唐亚静
地 址:北京西城区珠市口西大街120号太丰惠中大厦1027-1036室
联系电话:010-65978917
邮 箱:wenzhuxie@126.com

4、本网所有声明以及其修改权、更新权及最终解释权均属本司所有。

【媒体合作】

本司为尊重保护著作权,鼓励有益于社会主义精神文明、物质文明建设的作品的创作和传播,促进互联网良性发展,本着平等互惠、资源共享的原则,诚邀各类媒体、网站、单位、个人与本网建立友好的合作关系。
媒体合作、内容转载请联系
联系人:杨老师
联系电话:021-22899781