1/5
一起来运动!“全民健身日”即将到来,徐汇居民可参与这些赛事体验
上海徐汇2022-08-04 16:20:00

一年一度的8月8日“全民健身日”将要到来。记者了解到,今年活动将从往年的1天时间升级到持续9天举行。根据目前的预估,活动期间将总计有241项赛事活动。值得一提的是,徐汇区也将举办11项赛事

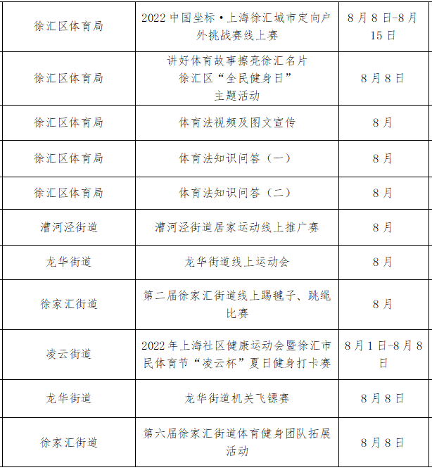
此次“全民健身日”主题活动总计有241项赛事活动,其中市级比赛为28项,区级及以下比赛数量共达到211项。徐汇区将举办2022中国坐标·上海徐汇城市定向户外挑战赛线上赛、徐汇区“全民健身日”主题活动、《体育法》知识问答,还有漕河泾街道居家运动线上推广赛、第二届徐家汇街道线上踢毽子跳绳比赛、龙华街道机关飞镖赛等11项内容。

重磅推出的2022中国坐标·上海徐汇城市定向户外挑战赛线上赛,是为鼓励辖区广大市民积极参与“云健身”,促进辖区全民健身运动开展。定向户外挑战赛采用“非集中+线上参赛”的方式,全新的实境解谜和智趣闯关模式,参赛队员通过线上小程序进行赛事指引,在云端穿梭在徐汇区,如徐家汇体育公园、徐汇滨江、衡复风貌馆等,通过线上打卡点标,了解点标传达的体育文化精神,实现线上参赛、线下运动的多维互动。

新修订的《体育法》规定,从明年(2023年)开始,每年的8月8日全民健身日所在周为体育宣传周。为此,上海今年提前结合城市业余联赛、全民健身线上运动会,因地制宜地组织形式多样的线上线下赛事活动,积极倡导网络办赛。

8月6日,苏州河沿岸将举办2022年上海市“全民健身日”活动暨“半马苏河”运动生活节开幕式。“全民健身日”系列活动期间,将启动举办上海社区健康运动会、市级机关广播操大赛、国家体育锻炼标准达标赛(各街镇为单位)等多项赛事活动,预计全市将开展241项赛事活动。

8月8日全民健身日当天,市、区符合条件的公共体育场馆和公共体育场地设施免费向公众开放同时鼓励部分有条件的经营性体育场馆向市民免费开放。具体的场馆开放及全民健身日活动信息,将于近日公布。

市体育局表示,各场所及活动主办方、承办方要严格按照疫情防控有关规定,落实安全主体责任和监管责任,制定并落实疫情防控方案和安全工作方案;前往相关场馆健身的市民,需做好个人防护,积极配合测温、扫码等相关防疫措施,保持安全距离,确保各项活动安全有序进行。

另外今年首创的科学健身指导体验周活动,设置了滑板、板式网球、飞盘、旱地冰球、模拟赛车等16个时尚体育项目,吸引市民前来体验。预计活动期间开展线下指导体验130余场,发放体验名额近2000个。线上则采用现场直播、视频展播、互动体验等形式,为各项目社会体育指导员搭建展示平台,增强市民的参与感。

扫码报名

选稿:吴梦迪
知识产权、免责声明以及媒体合作联系
继续了解
知识产权声明

【知识产权声明】

除本司(指上海东方网股份有限公司)另行声明外,本司网页及客户端产品(以下简称“本网”),包括但不限于东方新闻、翱翔、东方头条等,所涉及的任何资料(包括但不限于文字、图标、图片、照片、音频、视频、图表、色彩组合、版面设计、商标、商号、域名等)的知识产权均属本司和资料提供者所有。未经本司书面许可,任何人不得复制、转载、摘编、修改、链接、镜像或以其他任何方式非法使用东方网的上述内容。对于有上述行为者,本司将保留追究其法律责任的权利。

东方网、东方新闻、翱翔,以上均为本司享有权利之合法商标,未经本司书面授权,任何单位或个人不得使用上述商标,或将上述商标用作网站、媒体名称等。

【免责声明】

1、凡本网注明来源“东方网”或“东方新闻”或带有东方网LOGO、水印的所有内容,包括但不限于文字、图片、音频视频,版权均属本司所有,任何媒体、网站或其他任何形式的法律实体和个人未经本司书面授权均不得转载、链接或以其他方式复制传播。与我司签订有关协议或已经获得本司书面授权许可的媒体、网站或其他任何形式的法律实体和个人,应在授权范围内使用,且必须注明来源“东方网”。其目的在于传递更多信息,并不意味着本司赞同其观点或认可其内容的真实性。如果其他媒体、网站或其他任何形式的法律实体和个人使用,必须保留本司注明的“稿件来源”,并自负全部法律责任。如擅自篡改为“稿件来源:东方网”,本司将依法追究责任。

2、擅自使用东方网名义转载不规范来源的信息、版权不明的资讯,或盗用东方网名义发布信息,设立媒体账号等,本司将依法追究其法律责任。

3、鉴于本网发布主体、发布稿件来源广泛,数量较多,如因作者联系方式不详或其他原因未能及时与著作权拥有者取得联系,或著作权人发现本网转载了其拥有著作权的作品时,请主动来函、来电与本司联系,或与本司授权的中国文字著作权协会联系,提供相关证明材料,我方将及时处理。
中国文字著作权协会联系方式:
联系人:赵洪波 唐亚静
地 址:北京西城区珠市口西大街120号太丰惠中大厦1027-1036室
联系电话:010-65978917
邮 箱:wenzhuxie@126.com

4、本网所有声明以及其修改权、更新权及最终解释权均属本司所有。

【媒体合作】

本司为尊重保护著作权,鼓励有益于社会主义精神文明、物质文明建设的作品的创作和传播,促进互联网良性发展,本着平等互惠、资源共享的原则,诚邀各类媒体、网站、单位、个人与本网建立友好的合作关系。
媒体合作、内容转载请联系
联系人:杨老师
联系电话:021-22899781