1/20
体育、市场监管部门联合发布《长三角区域体育健身服务合同示范文本(2023版)》
上海体育2023-08-08 08:32:20

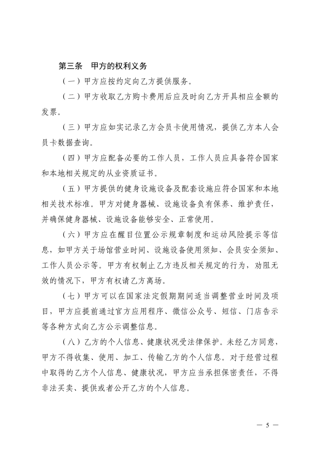
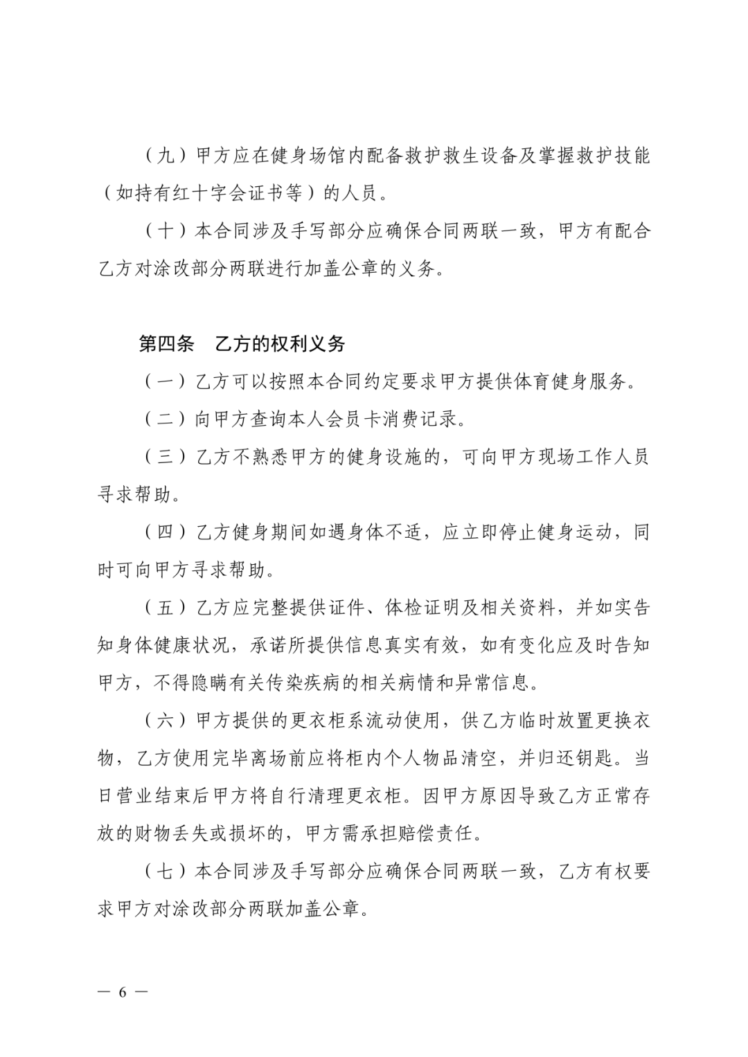
为引导和规范体育健身行业经营者依法签约、规范履约,维护消费者的合法权益,促进长三角体育健身行业健康有序发展,根据《中华人民共和国民法典》《中华人民共和国消费者权益保护法》等法律规定,落实推进长三角区域一体化发展要求,上海市体育局、上海市市场监督管理局在2021年发布的《上海市体育健身行业会员服务合同示范文本(2021版)》(以下简称《上海2021版》)基础上,经过调研论证,联合江苏省、浙江省、安徽省体育局和市场监督管理局制定了《长三角区域体育健身服务合同示范文本(2023版)》,于近期正式发布。2023年9月1日起,长三角区域内的体育健身行业经营者和消费者可以参照该示范文本订立合同。

图片

图片

图片

图片

图片

图片

图片

图片

图片

图片

图片

图片

图片

图片

图片

图片

图片

图片

图片

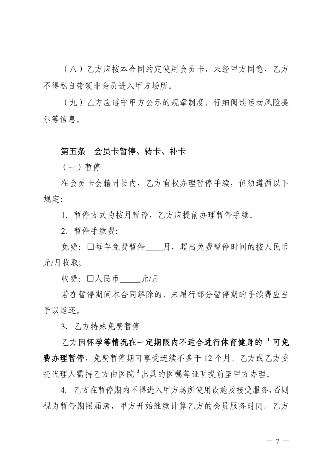
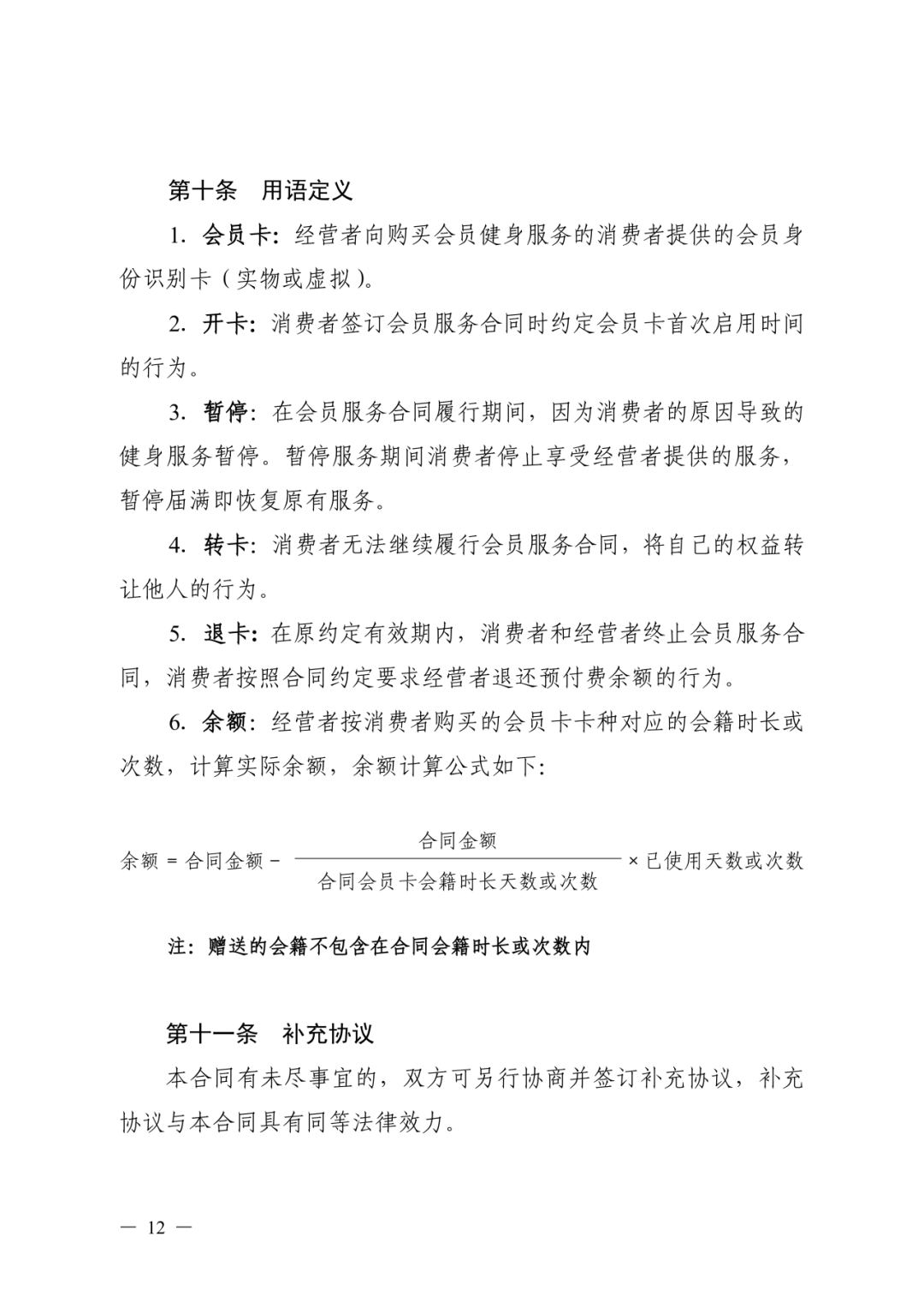
近年来,以预付式为主要消费模式的健身行业已经成为消费纠纷的高发区,消费者的直观感受是“退卡难、退费难”。《长三角区域体育健身服务合同示范文本(2023版)》参照《上海2021版》实现“三个一”升级:一是统一“冷静期”做法,设置七天冷静期全额退款条款,对长三角区域体育健身领域的冲动型消费者提供了有力保障。二是倡导“一卡通用”,针对长三角区域人员流动频繁、健身企业跨省市连锁经营的特点,合同明确了会籍、办卡、解约、退费等体育健身核心要素的约定,尝试让消费者持一张卡可以在长三角区域同品牌门店通用。三是统一一个“计费公式”,合同沿用《上海2021版》创设的公式,确定余额计算方式,明确约定退费期限,力求使长三角消费者的退费标准一致。

图片

《上海市体育健身行业会员服务合同示范文本(2021版)》推广两年多来,全市共有22家主流健身品牌751家门店承诺使用示范合同,共签订示范合同87万余份,依据“七天冷静期退费”条款,累计为15058名消费者解决了退款诉求。根据《中华人民共和国民法典》第四百七十条第二款“当事人可以参照各类合同的示范文本订立合同”之规定,对于已经使用《上海2021版》的健身行业经营者,可以选择同时使用《长三角区域体育健身服务合同示范文本(2023版)》。

选稿:吴怡闻
知识产权、免责声明以及媒体合作联系
继续了解
知识产权声明

【知识产权声明】

除本司(指上海东方网股份有限公司)另行声明外,本司网页及客户端产品(以下简称“本网”),包括但不限于东方新闻、翱翔、东方头条等,所涉及的任何资料(包括但不限于文字、图标、图片、照片、音频、视频、图表、色彩组合、版面设计、商标、商号、域名等)的知识产权均属本司和资料提供者所有。未经本司书面许可,任何人不得复制、转载、摘编、修改、链接、镜像或以其他任何方式非法使用东方网的上述内容。对于有上述行为者,本司将保留追究其法律责任的权利。

东方网、东方新闻、翱翔,以上均为本司享有权利之合法商标,未经本司书面授权,任何单位或个人不得使用上述商标,或将上述商标用作网站、媒体名称等。

【免责声明】

1、凡本网注明来源“东方网”或“东方新闻”或带有东方网LOGO、水印的所有内容,包括但不限于文字、图片、音频视频,版权均属本司所有,任何媒体、网站或其他任何形式的法律实体和个人未经本司书面授权均不得转载、链接或以其他方式复制传播。与我司签订有关协议或已经获得本司书面授权许可的媒体、网站或其他任何形式的法律实体和个人,应在授权范围内使用,且必须注明来源“东方网”。其目的在于传递更多信息,并不意味着本司赞同其观点或认可其内容的真实性。如果其他媒体、网站或其他任何形式的法律实体和个人使用,必须保留本司注明的“稿件来源”,并自负全部法律责任。如擅自篡改为“稿件来源:东方网”,本司将依法追究责任。

2、擅自使用东方网名义转载不规范来源的信息、版权不明的资讯,或盗用东方网名义发布信息,设立媒体账号等,本司将依法追究其法律责任。

3、鉴于本网发布主体、发布稿件来源广泛,数量较多,如因作者联系方式不详或其他原因未能及时与著作权拥有者取得联系,或著作权人发现本网转载了其拥有著作权的作品时,请主动来函、来电与本司联系,或与本司授权的中国文字著作权协会联系,提供相关证明材料,我方将及时处理。
中国文字著作权协会联系方式:
联系人:赵洪波 唐亚静
地 址:北京西城区珠市口西大街120号太丰惠中大厦1027-1036室
联系电话:010-65978917
邮 箱:wenzhuxie@126.com

4、本网所有声明以及其修改权、更新权及最终解释权均属本司所有。

【媒体合作】

本司为尊重保护著作权,鼓励有益于社会主义精神文明、物质文明建设的作品的创作和传播,促进互联网良性发展,本着平等互惠、资源共享的原则,诚邀各类媒体、网站、单位、个人与本网建立友好的合作关系。
媒体合作、内容转载请联系
联系人:杨老师
联系电话:021-22899781