1/0
十佳案例!他们以“青廉行动”助力“清廉有为”
上海宝山2023-12-22 11:05:11

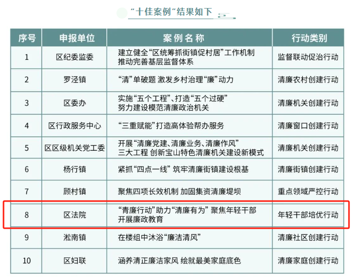
近日,经清廉宝山建设工作领导小组评选审议,2023年度清廉宝山建设“十佳案例”正式揭晓。其中,上海市宝山区人民法院“‘青廉行动’助力‘清廉有为’筑牢年轻干部廉洁防线”入选“十佳案例”。

图片

为深入贯彻党的二十大精神及习近平总书记高度重视年轻干部培养的重要指示精神,深化落实中共中央、上海市委关于高度重视年轻干部教育管理监督的要求,抓好后继有人这个根本大计,上海市宝山区人民法院结合深入开展学习贯彻习近平新时代中国特色社会主义思想主题教育,围绕“筑牢廉洁防线护航青年成长”主题,组织开展“青廉行动”系列活动,着力促进青年干警廉洁意识入脑入心,扣好廉洁从政的“第一颗纽扣”。

“链条式”管理,闭环压实主体责任

优化顶层设计,构建青年干部监管体系。宝山区人民法院党组专题研讨、制定出台年度教育培训计划、《上海市宝山区人民法院关于加强对年轻干部教育管理监督的实施举措办法》,完善对年轻干部的廉政教育引导,以及失实举报澄清保护、无实质内容信访举报处理等容错免责机制。

压实责任链条,推进管理主体责任落实。搭建“党组、党委、各支部”“班子、部门、各团队”“工会、妇联、共青团”三个层面“链条式”管理模式,明确年轻干部教育管理主体,压实各条线主体责任,推动年轻干部的教育监管责任环环紧扣、层层落实。

强化闭环管理,确保廉政监督传导到位。领导班子成员及部门主要负责人每季度以书面形式记录监督教育工作,并作为领导干部“一案双查”及“四责协同”工作的重要组成部分,确保教育监督工作落实到位、“抓铁有痕”。

“并举式”活动,助推制度践行落地

以“青廉学”筑牢廉洁之魂。通过组织年轻干部学习习近平总书记关于加强年轻干部教育管理监督的系列重要讲话精神、邀请区派驻纪检监察组组长为全体年轻干部讲授廉政党课、组织青年干部理论学习小组交流研讨等方式,持续推动年轻干部深入理解“廉”的必要性和重要意义。

以“青廉说”检验学习成果。让年轻干部围绕党纪法规、作风建设、“三个规定”等“廉”的主题“自己写”“开口说”,精选年轻干部代表,制作7期廉政主题宣讲微视频,在宝山区人民法院院网、电梯显示屏等地滚动播放。该举措受到区委领导批示肯定,并在宝山区纪委官方微信公众号刊登。

以“青廉考”确保学习成效。每月集中组织年轻干部参加廉政闭卷测试,并将考试成绩抄送部门负责人,要求对成绩不理想的年轻干部作专门学习督促,以考促学,倒逼年轻干部强化对党纪法规、“三个规定”等廉政知识的学习,进一步巩固学习成效。

以“青廉行”深化知行合一。组织年轻干部不仅学习正面理论,也直观感受反面典型,通过组织旁听“85后”职务犯罪案件庭审、参观区廉政基地等行走的廉政课堂,让年轻干部慎言行、知敬畏,切实发挥“走出去”的警示教育效能。

以“青廉思”转化调研成果。组织年轻干部以问题为导向,深入思考、务实挖掘,围绕如何加强审判执行权监督、代管款廉政风险防控、年轻干部廉洁教育等课题,开展调查研究,形成多篇调研文章,使调研成果真正转化为解决实践问题的“金钥匙”。

“融合式”举措,夯实教育成效

用好谈心谈话,推动廉政教育“润物细无声”。由院党组书记牵头谈,其他领导班子及各部门负责人、机关党委委员、各党支部书记以“问候、问情、问难、问需、问廉”“五问式”,对年轻干部开展全方面、全覆盖的谈心谈话共计135人次,了解掌握年轻干部的动态思想状况和工作难处需求,教育引导树立正确权力观、地位观和利益观。同时,紧盯年轻干部入职报到、职务任免、职级晋升、提拔重用、法官入额等关键节点,开展集体与个别相结合的廉政谈心谈话等。

搭建廉政档案,画好年轻干部“廉政画像”。出台《上海市宝山区人民法院年轻干部廉政档案管理办法(试行)》,加强年轻干部监管模式。依托廉政档案,结合政治素质档案,从正反两个方面,动态收录职务表彰奖励、处分处理等信息,为重点年轻干部精准绘制“廉政画像”。

强化业外监督,织密年轻干部监督网。出台《上海市宝山区人民法院关于加强干警业外活动管理和监督的规定》,强化干部尤其是年轻干部的“八小时外”的行为指引和管理监督。建立健全家庭联系、业外活动监管记录等机制,强化家风家训,向年轻干部家属制发《“亲情助廉”倡议书》,使年轻干部在“八小时”以外“知行踪、慎独处、强底线”。

选稿:曾子檬
知识产权、免责声明以及媒体合作联系
继续了解
知识产权声明

【知识产权声明】

除本司(指上海东方网股份有限公司)另行声明外,本司网页及客户端产品(以下简称“本网”),包括但不限于东方新闻、翱翔、东方头条等,所涉及的任何资料(包括但不限于文字、图标、图片、照片、音频、视频、图表、色彩组合、版面设计、商标、商号、域名等)的知识产权均属本司和资料提供者所有。未经本司书面许可,任何人不得复制、转载、摘编、修改、链接、镜像或以其他任何方式非法使用东方网的上述内容。对于有上述行为者,本司将保留追究其法律责任的权利。

东方网、东方新闻、翱翔,以上均为本司享有权利之合法商标,未经本司书面授权,任何单位或个人不得使用上述商标,或将上述商标用作网站、媒体名称等。

【免责声明】

1、凡本网注明来源“东方网”或“东方新闻”或带有东方网LOGO、水印的所有内容,包括但不限于文字、图片、音频视频,版权均属本司所有,任何媒体、网站或其他任何形式的法律实体和个人未经本司书面授权均不得转载、链接或以其他方式复制传播。与我司签订有关协议或已经获得本司书面授权许可的媒体、网站或其他任何形式的法律实体和个人,应在授权范围内使用,且必须注明来源“东方网”。其目的在于传递更多信息,并不意味着本司赞同其观点或认可其内容的真实性。如果其他媒体、网站或其他任何形式的法律实体和个人使用,必须保留本司注明的“稿件来源”,并自负全部法律责任。如擅自篡改为“稿件来源:东方网”,本司将依法追究责任。

2、擅自使用东方网名义转载不规范来源的信息、版权不明的资讯,或盗用东方网名义发布信息,设立媒体账号等,本司将依法追究其法律责任。

3、鉴于本网发布主体、发布稿件来源广泛,数量较多,如因作者联系方式不详或其他原因未能及时与著作权拥有者取得联系,或著作权人发现本网转载了其拥有著作权的作品时,请主动来函、来电与本司联系,或与本司授权的中国文字著作权协会联系,提供相关证明材料,我方将及时处理。
中国文字著作权协会联系方式:
联系人:赵洪波 唐亚静
地 址:北京西城区珠市口西大街120号太丰惠中大厦1027-1036室
联系电话:010-65978917
邮 箱:wenzhuxie@126.com

4、本网所有声明以及其修改权、更新权及最终解释权均属本司所有。

【媒体合作】

本司为尊重保护著作权,鼓励有益于社会主义精神文明、物质文明建设的作品的创作和传播,促进互联网良性发展,本着平等互惠、资源共享的原则,诚邀各类媒体、网站、单位、个人与本网建立友好的合作关系。
媒体合作、内容转载请联系
联系人:杨老师
联系电话:021-22899781