1/0
听花酒回应被央视点名:第一时间成立专项小组,全面展开检查与整改工作
澎湃新闻2024-03-16 08:57:00

被央视3·15曝光其国际专利未被认定、“高科技”凉味剂竟是常见薄荷提取物后,听花酒做出回应。

3月16日,听花酒母公司青海春天药用资源科技股份有限公司(青海春天,600381.SH)发布声明称,高度重视央视3·15中报道中提及的问题,并于第一时间成立专项小组,全面展开检查与整改工作。

声明称,听花酒工作人员向客户介绍产品时,提及了听花酒健康功能和客户案例,这种行为是错误的。“对此,向公众及广大消费者致以诚挚的歉意。”

关于其国际专利未被认定,声明称,关于央视3.15报道的听花酒《酒精和凉味剂的组合物在调节性功能、保护心脑血管系统、促进肝细胞再生、抗肿瘤、提高免疫及睡眠质量上的用途》国际专利申请,是一项用途发明专利,目前处于国际公布阶段,公司从未将此项专利申请用于广告宣传。

关于凉味剂竟是常见薄荷提取物,声明称,听花酒的生产工艺采用的是2022年2月22日取得授权的《采用强化曲制备凉口型白酒的方法》(发明专利号:ZL 201810068982.6)和2024年3月12日取得授权的《老酒再酿造的方法》(发明专利号:ZL 202310336968.0)等技术,并非向酒中添加薄荷或薄荷提取物。

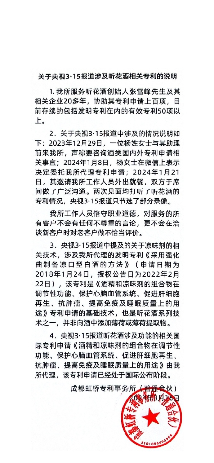
此外,青海春天还同时发布了成都虹桥专利事务所(普通合伙)出具的《关于央视3.15报道涉及听花酒相关专利的说明》。 

知识产权、免责声明以及媒体合作联系
继续了解
知识产权声明

【知识产权声明】

除本司(指上海东方网股份有限公司)另行声明外,本司网页及客户端产品(以下简称“本网”),包括但不限于东方新闻、翱翔、东方头条等,所涉及的任何资料(包括但不限于文字、图标、图片、照片、音频、视频、图表、色彩组合、版面设计、商标、商号、域名等)的知识产权均属本司和资料提供者所有。未经本司书面许可,任何人不得复制、转载、摘编、修改、链接、镜像或以其他任何方式非法使用东方网的上述内容。对于有上述行为者,本司将保留追究其法律责任的权利。

东方网、东方新闻、翱翔,以上均为本司享有权利之合法商标,未经本司书面授权,任何单位或个人不得使用上述商标,或将上述商标用作网站、媒体名称等。

【免责声明】

1、凡本网注明来源“东方网”或“东方新闻”或带有东方网LOGO、水印的所有内容,包括但不限于文字、图片、音频视频,版权均属本司所有,任何媒体、网站或其他任何形式的法律实体和个人未经本司书面授权均不得转载、链接或以其他方式复制传播。与我司签订有关协议或已经获得本司书面授权许可的媒体、网站或其他任何形式的法律实体和个人,应在授权范围内使用,且必须注明来源“东方网”。其目的在于传递更多信息,并不意味着本司赞同其观点或认可其内容的真实性。如果其他媒体、网站或其他任何形式的法律实体和个人使用,必须保留本司注明的“稿件来源”,并自负全部法律责任。如擅自篡改为“稿件来源:东方网”,本司将依法追究责任。

2、擅自使用东方网名义转载不规范来源的信息、版权不明的资讯,或盗用东方网名义发布信息,设立媒体账号等,本司将依法追究其法律责任。

3、鉴于本网发布主体、发布稿件来源广泛,数量较多,如因作者联系方式不详或其他原因未能及时与著作权拥有者取得联系,或著作权人发现本网转载了其拥有著作权的作品时,请主动来函、来电与本司联系,或与本司授权的中国文字著作权协会联系,提供相关证明材料,我方将及时处理。
中国文字著作权协会联系方式:
联系人:赵洪波 唐亚静
地 址:北京西城区珠市口西大街120号太丰惠中大厦1027-1036室
联系电话:010-65978917
邮 箱:wenzhuxie@126.com

4、本网所有声明以及其修改权、更新权及最终解释权均属本司所有。

【媒体合作】

本司为尊重保护著作权,鼓励有益于社会主义精神文明、物质文明建设的作品的创作和传播,促进互联网良性发展,本着平等互惠、资源共享的原则,诚邀各类媒体、网站、单位、个人与本网建立友好的合作关系。
媒体合作、内容转载请联系
联系人:杨老师
联系电话:021-22899781