1/3
迎开学!上海推出10条高校迎新返校定制专线,前往临港、松江、奉贤等校区
东方网2024-08-26 19:53:11

东方网记者王佳妮8月26日报道:开学季在即,上海各大高校将迎来新生报道及返校高峰。日前,市交通委联合市教委指导“出行即服务”(MaaS)平台“随申行”推出“高校迎新返校专区”。

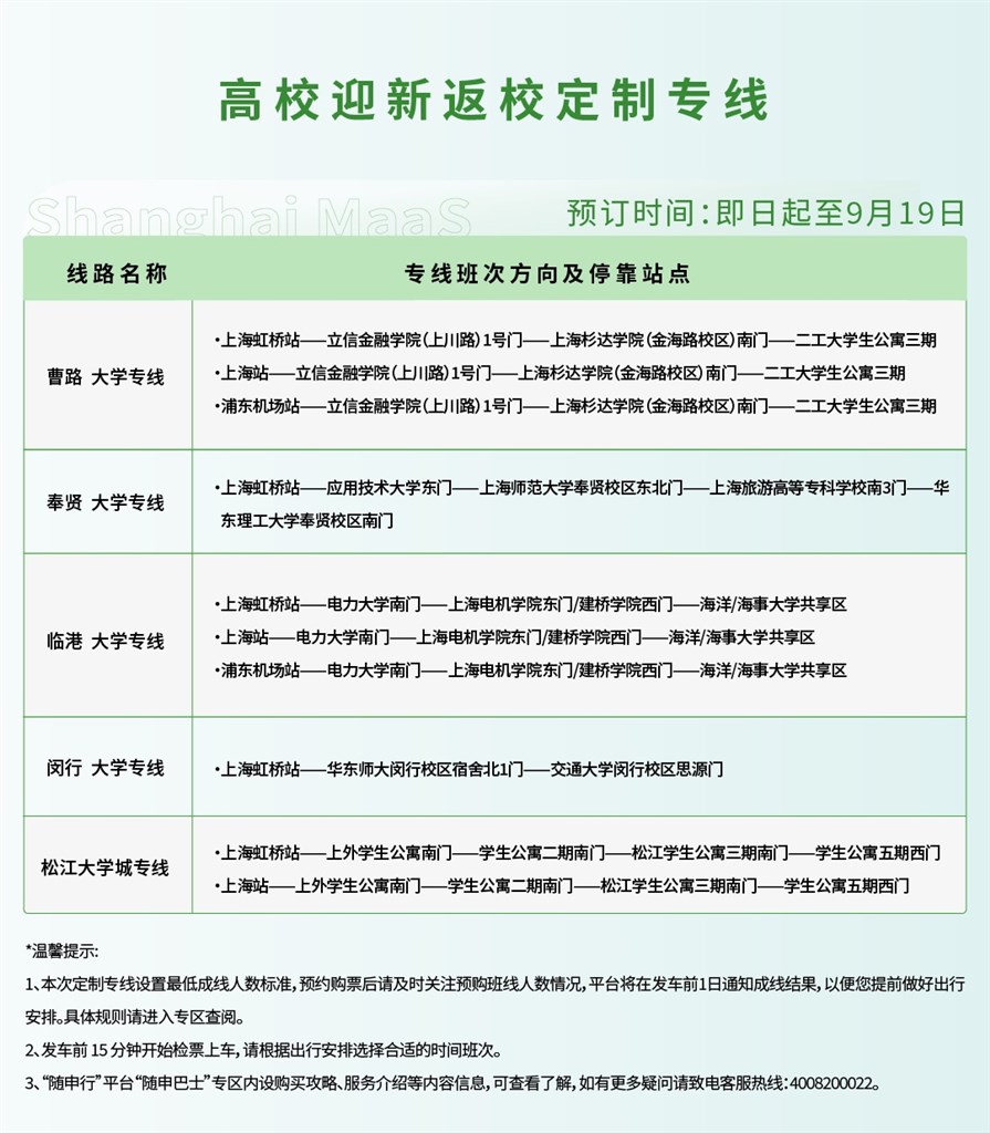
记者从随申行平台获悉,该专区汇聚了自上海“两场三站”交通枢纽始发至全市69所高校149个校区的出行信息,并提供10条自主要枢纽直达21所高校校区的定制专线预约购买服务,集定制专线预定、迎新接驳线查询、枢纽交通指引、地铁公交“一码通行”等功能,方便高校学子高效安排返校行程。

其中,“高校迎新返校定制专线”开设由虹桥枢纽、上海站、浦东机场三大枢纽始发前往曹路、奉贤、临港、闵行、松江大学城等高校校区共10条线路,为学生提供从枢纽到校门的无缝出行服务。

除点到点直达的定制专线外,专区还特别为2024级的新生们汇总了沪上各大高校迎新接驳线的交通信息,提供自枢纽直达高校的接驳线,或“地铁+接驳线”联程出行的信息查询服务,方便新生们一键获取运营时间、上车点等具体信息。

以“上海虹桥站”至“交通大学”为例,学生可在随申行“高校迎新返校专区”首页搜索枢纽至高校校区。如想要搭乘“定制专线”,点击“预约购票”,跳转至定制专线列表,在“线路列表”下按需选择校区,点击班线进入,可查看对应设置的站点校区、上车点与行经路线,选择班次、乘车日期等,即可点击购票。购票成功后可根据页面提示“查看车票”,“随申巴士”首页也将自动显示“我的车票”,并查看各枢纽定制专线上车点指引攻略。如果学校提供迎新接驳线,可同时在“高校迎新返校专区”的出行推荐方式下找到该接驳线信息,并根据发车时间及上车点安排行程。

据悉,即日起至9月30日,高校学生登陆“随申行”APP或微信小程序进入“高校迎新返校专区”,即可获取自枢纽场站至高校校区的一站式出行解决方案。

作者:王佳妮
选稿:曾炟
知识产权、免责声明以及媒体合作联系
继续了解
知识产权声明

【知识产权声明】

除本司(指上海东方网股份有限公司)另行声明外,本司网页及客户端产品(以下简称“本网”),包括但不限于东方新闻、翱翔、东方头条等,所涉及的任何资料(包括但不限于文字、图标、图片、照片、音频、视频、图表、色彩组合、版面设计、商标、商号、域名等)的知识产权均属本司和资料提供者所有。未经本司书面许可,任何人不得复制、转载、摘编、修改、链接、镜像或以其他任何方式非法使用东方网的上述内容。对于有上述行为者,本司将保留追究其法律责任的权利。

东方网、东方新闻、翱翔,以上均为本司享有权利之合法商标,未经本司书面授权,任何单位或个人不得使用上述商标,或将上述商标用作网站、媒体名称等。

【免责声明】

1、凡本网注明来源“东方网”或“东方新闻”或带有东方网LOGO、水印的所有内容,包括但不限于文字、图片、音频视频,版权均属本司所有,任何媒体、网站或其他任何形式的法律实体和个人未经本司书面授权均不得转载、链接或以其他方式复制传播。与我司签订有关协议或已经获得本司书面授权许可的媒体、网站或其他任何形式的法律实体和个人,应在授权范围内使用,且必须注明来源“东方网”。其目的在于传递更多信息,并不意味着本司赞同其观点或认可其内容的真实性。如果其他媒体、网站或其他任何形式的法律实体和个人使用,必须保留本司注明的“稿件来源”,并自负全部法律责任。如擅自篡改为“稿件来源:东方网”,本司将依法追究责任。

2、擅自使用东方网名义转载不规范来源的信息、版权不明的资讯,或盗用东方网名义发布信息,设立媒体账号等,本司将依法追究其法律责任。

3、鉴于本网发布主体、发布稿件来源广泛,数量较多,如因作者联系方式不详或其他原因未能及时与著作权拥有者取得联系,或著作权人发现本网转载了其拥有著作权的作品时,请主动来函、来电与本司联系,或与本司授权的中国文字著作权协会联系,提供相关证明材料,我方将及时处理。
中国文字著作权协会联系方式:
联系人:赵洪波 唐亚静
地 址:北京西城区珠市口西大街120号太丰惠中大厦1027-1036室
联系电话:010-65978917
邮 箱:wenzhuxie@126.com

4、本网所有声明以及其修改权、更新权及最终解释权均属本司所有。

【媒体合作】

本司为尊重保护著作权,鼓励有益于社会主义精神文明、物质文明建设的作品的创作和传播,促进互联网良性发展,本着平等互惠、资源共享的原则,诚邀各类媒体、网站、单位、个人与本网建立友好的合作关系。
媒体合作、内容转载请联系
联系人:杨老师
联系电话:021-22899781