1/0
这项调查在全国范围内开展!闵行这些村居被抽中→
今日闵行2024-10-13 12:16:03

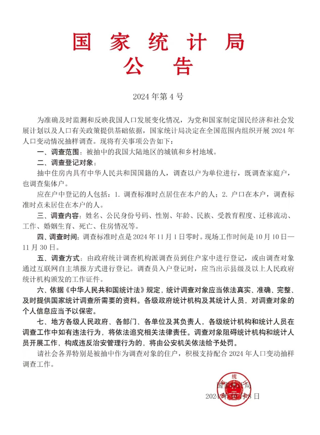
区统计局表示,根据国家统计局安排,2024年全国人口变动情况抽样调查工作已经启动。为什么要开展人口变动抽样调查?和往年相比,今年的调查有何不同?闵行有哪些村(居)委被抽中?被抽中的调查户需要怎样配合?快来一起看看吧!

图片

Q:为什么要开展人口变动抽样调查?

A:为准确、及时地掌握全国和各地区的人口发展变化情况,加强人口监测预警和形势研判,为国家和省级人民政府制定国民经济和社会发展计划,调整完善有关政策,促进人口高质量发展,提供坚实的人口信息支撑,根据国办发〔1992〕57号文件的要求,进行年度人口变动情况抽样调查。

Q:和往年相比,今年的调查有何不同?

A:今年新增了儿童早期发展指标(学习、社会心理健康以及健康)和语言使用情况指标(对应联合国《人口和住房普查的原则和建议》中对于“母语”“常用语言”“指定语言的能力”的调查)。

Q:闵行有哪些村(居)委被抽中呢?

A:

Q:如果被抽中了,要怎样配合呢?

A:您需要提供姓名、公民身份号码、性别、年龄、民族、受教育程度、迁移流动、工作、婚姻生育、死亡、住房情况等,您提供的信息将被严格保密。

据了解,为推进闵行区2024年人口变动抽样调查工作,加强基层调查员业务水平,区统计局日前开展了2024年人口变动抽样调查业务培训,14个镇、街道、莘庄工业区34个抽中的村(居)委的调查员和调查指导员近60人参与培训。

区统计局普查中心着重对2024年人口变动抽样调查的工作方案、工作重点、调查表指标、质量控制等内容进行了详细讲解,并对调查平台和采集程序进行了实操演示。

下一步,区统计局与各镇、街道、莘庄工业区各抽中村(居)委将在调查开展期间积极做好各项保障和宣传工作,消除被调查户的思想顾虑,为调查工作顺利开展保驾护航。

选稿:罗芳娜
知识产权、免责声明以及媒体合作联系
继续了解
知识产权声明

【知识产权声明】

除本司(指上海东方网股份有限公司)另行声明外,本司网页及客户端产品(以下简称“本网”),包括但不限于东方新闻、翱翔、东方头条等,所涉及的任何资料(包括但不限于文字、图标、图片、照片、音频、视频、图表、色彩组合、版面设计、商标、商号、域名等)的知识产权均属本司和资料提供者所有。未经本司书面许可,任何人不得复制、转载、摘编、修改、链接、镜像或以其他任何方式非法使用东方网的上述内容。对于有上述行为者,本司将保留追究其法律责任的权利。

东方网、东方新闻、翱翔,以上均为本司享有权利之合法商标,未经本司书面授权,任何单位或个人不得使用上述商标,或将上述商标用作网站、媒体名称等。

【免责声明】

1、凡本网注明来源“东方网”或“东方新闻”或带有东方网LOGO、水印的所有内容,包括但不限于文字、图片、音频视频,版权均属本司所有,任何媒体、网站或其他任何形式的法律实体和个人未经本司书面授权均不得转载、链接或以其他方式复制传播。与我司签订有关协议或已经获得本司书面授权许可的媒体、网站或其他任何形式的法律实体和个人,应在授权范围内使用,且必须注明来源“东方网”。其目的在于传递更多信息,并不意味着本司赞同其观点或认可其内容的真实性。如果其他媒体、网站或其他任何形式的法律实体和个人使用,必须保留本司注明的“稿件来源”,并自负全部法律责任。如擅自篡改为“稿件来源:东方网”,本司将依法追究责任。

2、擅自使用东方网名义转载不规范来源的信息、版权不明的资讯,或盗用东方网名义发布信息,设立媒体账号等,本司将依法追究其法律责任。

3、鉴于本网发布主体、发布稿件来源广泛,数量较多,如因作者联系方式不详或其他原因未能及时与著作权拥有者取得联系,或著作权人发现本网转载了其拥有著作权的作品时,请主动来函、来电与本司联系,或与本司授权的中国文字著作权协会联系,提供相关证明材料,我方将及时处理。
中国文字著作权协会联系方式:
联系人:赵洪波 唐亚静
地 址:北京西城区珠市口西大街120号太丰惠中大厦1027-1036室
联系电话:010-65978917
邮 箱:wenzhuxie@126.com

4、本网所有声明以及其修改权、更新权及最终解释权均属本司所有。

【媒体合作】

本司为尊重保护著作权,鼓励有益于社会主义精神文明、物质文明建设的作品的创作和传播,促进互联网良性发展,本着平等互惠、资源共享的原则,诚邀各类媒体、网站、单位、个人与本网建立友好的合作关系。
媒体合作、内容转载请联系
联系人:杨老师
联系电话:021-22899781