1/0
沪2025年高考志愿填报特别提醒,请查收
“上海市教育考试院”微信公众号2025-06-23 14:15:44

上海市2025年普通高校招生本科阶段志愿填报即将开始,现将相关安排及注意事项告知如下:

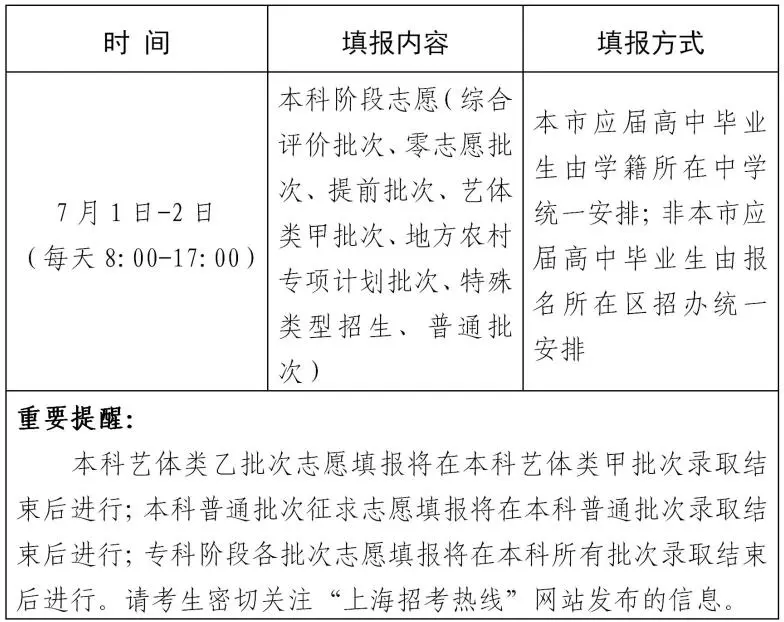
一、志愿填报安排

二、注意事项

(一)请考生和家长务必通过官方渠道了解权威招考信息。在志愿填报和招生录取过程中,市教育考试院也将通过官方信息发布平台及时发布各种招生信息,以便广大考生和家长能够第一时间获取官方资讯,官方信息发布平台如下:

1.上海市教育考试院官方网站“上海招考热线”(www.shmeea.edu.cn);

2.上海市教育考试院官方微信公众号“上海市教育考试院”;

3.上海市教育考试院与上海中学生报合作报刊《上海中学生报·高招周刊》;

4.在沪招生院校官方招生网站。

(二)为了指导考生和家长全面了解上海招考政策,合理填报志愿,市教育考试院组织编写了以下书籍:

1.《2025年上海高考指南》,考生和家长可通过此书了解招考政策、志愿填报及投档录取注意事项等信息;

2.《2025年上海市普通高等学校招生专业目录》,考生和家长可通过此书了解在沪招生院校、专业及招生计划相关等信息;

3.《2024年上海市普通高等学校招生各专业录取人数及考分》,考生和家长可了解各校2024年录取最低分、平均分和平均分位次等信息。

(三)为深入开展政策解读,帮助广大考生科学填报高考志愿,教育部、市教育考试院及招生院校将开展多种形式的考生志愿填报咨询服务:

1.2025年全国普通高校招生“云咨询周”活动

6月22日-28日,教育部组织全国招生高校举办“2025年全国普通高校招生云咨询周”活动,考生可通过教育部“阳光高考信息平台”网页、“阳光高考信息平台”微信公众号、“阳光高考”百度小程序等参与咨询周活动。

2.“我们一起填志愿——2025高考咨询大直播”特别节目

6月23日18:00-19:00联合上海教育电视台播出“我们一起填志愿——2025高考咨询大直播”特别节目,届时考生和家长不仅可以在上海教育电视台频道收看,还可以通过微信视频号“上海教育电视台”、微信视频号“上海市教育考试院”、微信视频号“上海家长学校”、FM89.9/AM792上海人民广播电台长三角之声、上观新闻APP、阿基米德长三角之声社区、长三角之声官方微博、新浪上海、新浪教育等渠道收看、收听。

3.2025年上海市普通高校(本科)招生网上咨询活动

6月24日-25日(每天9:00-15:00),上海市教育考试院将组织本市所有本科招生院校、部分外省市在沪招生高校开展“2025年上海市普通高校(本科)招生网上咨询活动”,为考生和家长答疑解惑。考生届时可登录上海市教育考试院“上海招考热线”网站(www.shmeea.edu.cn)、东方网(www.eastday.com)进行咨询。

4.“2025上海高招志愿填报咨询”直播活动

6月28日,上海市教育考试院联合《上海中学生报·高招周刊》举行“2025上海高招志愿填报咨询”直播活动,讲解2025年上海高招政策并针对直播间内考生和家长的提问进行解答,为考生、家长提供更直接、更细致的志愿填报指导。考生可通过上海市教育考试院官方微信公众号“上海市教育考试院”或B站关注“上海市教育考试院”进入直播间参与活动。具体时间安排请关注“上海市教育考试院”微信公众号发布信息。

选稿:费一妍
知识产权、免责声明以及媒体合作联系
继续了解
知识产权声明

【知识产权声明】

除本司(指上海东方网股份有限公司)另行声明外,本司网页及客户端产品(以下简称“本网”),包括但不限于东方新闻、翱翔、东方头条等,所涉及的任何资料(包括但不限于文字、图标、图片、照片、音频、视频、图表、色彩组合、版面设计、商标、商号、域名等)的知识产权均属本司和资料提供者所有。未经本司书面许可,任何人不得复制、转载、摘编、修改、链接、镜像或以其他任何方式非法使用东方网的上述内容。对于有上述行为者,本司将保留追究其法律责任的权利。

东方网、东方新闻、翱翔,以上均为本司享有权利之合法商标,未经本司书面授权,任何单位或个人不得使用上述商标,或将上述商标用作网站、媒体名称等。

【免责声明】

1、凡本网注明来源“东方网”或“东方新闻”或带有东方网LOGO、水印的所有内容,包括但不限于文字、图片、音频视频,版权均属本司所有,任何媒体、网站或其他任何形式的法律实体和个人未经本司书面授权均不得转载、链接或以其他方式复制传播。与我司签订有关协议或已经获得本司书面授权许可的媒体、网站或其他任何形式的法律实体和个人,应在授权范围内使用,且必须注明来源“东方网”。其目的在于传递更多信息,并不意味着本司赞同其观点或认可其内容的真实性。如果其他媒体、网站或其他任何形式的法律实体和个人使用,必须保留本司注明的“稿件来源”,并自负全部法律责任。如擅自篡改为“稿件来源:东方网”,本司将依法追究责任。

2、擅自使用东方网名义转载不规范来源的信息、版权不明的资讯,或盗用东方网名义发布信息,设立媒体账号等,本司将依法追究其法律责任。

3、鉴于本网发布主体、发布稿件来源广泛,数量较多,如因作者联系方式不详或其他原因未能及时与著作权拥有者取得联系,或著作权人发现本网转载了其拥有著作权的作品时,请主动来函、来电与本司联系,或与本司授权的中国文字著作权协会联系,提供相关证明材料,我方将及时处理。
中国文字著作权协会联系方式:
联系人:赵洪波 唐亚静
地 址:北京西城区珠市口西大街120号太丰惠中大厦1027-1036室
联系电话:010-65978917
邮 箱:wenzhuxie@126.com

4、本网所有声明以及其修改权、更新权及最终解释权均属本司所有。

【媒体合作】

本司为尊重保护著作权,鼓励有益于社会主义精神文明、物质文明建设的作品的创作和传播,促进互联网良性发展,本着平等互惠、资源共享的原则,诚邀各类媒体、网站、单位、个人与本网建立友好的合作关系。
媒体合作、内容转载请联系
联系人:杨老师
联系电话:021-22899781