除口罩防护服,生理用品也紧缺!女医护人员的“特殊需求”谁来支援?
东方网记者熊芳雨2月19日报道:今天,又一支上海医疗队驰援湖北。记者发现,跟随这支队伍队伍奔赴前线的物资中,不仅有口罩手套隔离服等医用物资,还有保暖内衣、考拉裤等生理物品。此前#妇联支援一线女医务人员卫生用品##近4万包卫生巾运抵武汉#话题接连上了微博热搜。让女性工作者的生理期用品成为被合理重视的问题。

因为防护服穿脱一次就作废了,为了节约物资,很多一线医务人员只能一连七八个小时不上厕所。抗疫一线女性医务人员生理期卫生用品需求,引发了社会各界的广泛关注。“因为不能更换卫生巾,血流到了防护服上。”“有人提出口罩和防护服才是一线最需要的,有些私隐真的只能跟同性倾诉。”这些女性医护、女性患者的留言,让网友们逐渐了解到她们亟需解决的生理卫生问题。
“娘家人”来问
上海市妇联作为细心的“娘家人”,贴心地考虑到驰援武汉的女性医务工作者的需求,第一时间就给她们送去了卫生巾、安心裤、考拉裤等卫生用品。
1月29日瑞金医院的医护人员被热心市民“投喂”咖啡、披萨的故事受到关注。市妇联工作人员看到消息也联系瑞金医院的朋友,询问有没有其他需求。瑞金医院工会常务副主席吴平一看是“娘家人”来问,赶忙把“需要考拉裤”这一特殊需求提出来了。
“很多企业市民都很热情,想要帮忙,但一般机构也想不到捐赠考拉裤,而我们也不好意思主动提。”吴平说,虽说口罩、防护服一直都是紧缺资源。但一线医生中有50%以上为女性,一线女护士更超过90%,女性的生理期用品是“盲区”,调配远远不够。

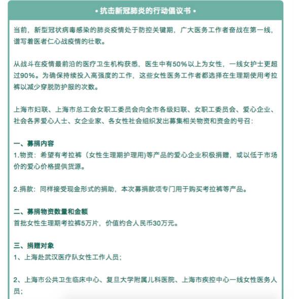
于是,1月31日上海市妇联、市儿童基金会、市总工会女职工委员会向全市发出倡议书,募集女性生理期护理用的考拉裤等物资,捐赠给上海赴武汉以及市内抗疫一线女性医务人员。24小时内近200万元的物资和善款到位。至2月2日下午,考拉裤的募集总数已达10.94万片。
这是上海的速度,也是上海的温度。上海市妇联说,倡议书发出后不到1小时,就有热心市民打进电话,最多的时候1天接了70多个电话,反响远远超过预期。2月1日,上海市女企业家协会捐赠的100箱(9600片)卫生巾就已运抵武汉,由支援武汉的上海医疗队接收。
夫妻档快递员义务帮送
“对前线的医护人员来说,时间就是生命,作为后方支持,我们也必须争分夺秒。”自2月1日,市三八红旗手联谊会自发组建“战疫”快速反应行动小组以来,爱心物资里,女性专用考拉裤、一次性内裤总是必备品。“女性医护人员面临着很多特殊需求,她们更不容易,我们一定要把她们的需求考虑进去。”上海市三八红旗手联谊会负责人说,除了时刻了解前线的需求,我们还细心地关注着前方的天气变化。看到前几日武汉突降大雪,气温骤降,在物资准备中,及时在清单中增加了保暖内衣,叮嘱团队务必在医疗队出发前送过去。

“上海仁济明天要出征,需要带物资。”上海的医生护士接到第二天要出发的“紧急通知”,市妇联也几乎同一时间知道信息。时间紧张,物资得加紧筹备,赶在医生们出征前送到。有时候来不及送去物资集散地,直接就从企业拉到机场或火车站。
据悉,女性生理期卫生用品大部分是跟着出征医生抵达湖北。“这批物资五点前要送到六院,有没有快递员来接单?”韵达的一位快递小哥马上赶来市妇联拉货物,他的妻子是别的区域快递员,听说要送往医院,二话不说前来帮忙。一个开车一个验货,这种不计工作量的公益“运送”,夫妻两已经做了好几次了,大家都为真正帮助到前线医务人员而高兴。

市妇联工作人员说,按照最低卫生标准,一个月生理期按四天算,每人每天三片,需求量还是很大的。“医护人员在盘点物资时,只能紧着最多人需要的调取。但作为妇联,我们肯定更关注女性需求。女医生女护士每天累成这样,不能这么粗心对待他们。”

目前网上也有不少人自发公益行动,共同为一线医护捐卫生用品。有网友写道:“一线战疫医护人员超过60%是女性,她们的挺身奋战应该被看见被敬佩,她们的切身需求也应该被看见被尊重。”