GQ高管被举报性骚扰 曾评论采访女星"胸大有脑 "

据深度财经报道,《智族GQ》报道组主要成员集体举报GQ编辑副总监何瑫,在采写和管理工作中突破行业底线,存在捏造报道事实、抄袭、洗稿及职场性骚扰等问题。而被举报后,公司高层回信表示公司会继续支持何瑫。但举报信在社交媒体被公开后,何瑫随即提出辞职。
附员工举报信:
Dear Anita、江燕:
今天下午江燕在与大家的沟通中,了解到部分情况后想查看相关证据。现应 HRBP 的要求,将 GQ 编辑副总监、GQ 报道负责人何瑫在采写和管理工作中突破行业底线的部分问题和部分事实支撑反映如下:
突破行业底线问题 1.捏造报道事实
2018年6月,GQ 报道公众号发布文章《杨超越变形记:这不是我的世界》,编辑过程中,何瑫主动提出在报道中添加一个“脑补的”结尾。作者洪蔚琳当面提出质疑,但无法说服他。

2018年6月24日,这个虚构的结尾被发表——

2018年9月,何瑫在编辑稿件《老人与山:43年,无腿登上珠峰》过程中,再次篡改、虚构事实。虚构后,未告知作者徐沉沉,直接对外发表。

突破行业底线问题 2.抄袭与洗稿
在工作讨论中,我们相互了解到何瑫有捏造事实的行为后,都对这一突破报道底线的行为感到不可思议之际,我们发现,网上早有人讨论过何瑫先前抄袭和洗稿的行为。整理如下:
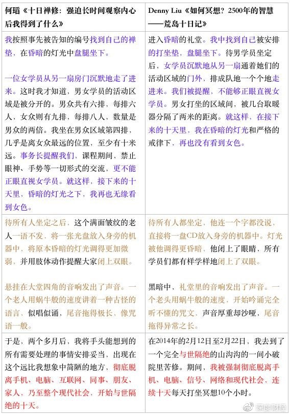
2015年3月,何瑫在 GQ 发表《十日禅修:强迫长时间观察内心后我得到了什么》一文,涉嫌抄袭 Denny Liu 于2014年3月发表于个人网站及豆瓣的《如何冥想?2500年的智慧
——荒岛十日记》。
2015年3月,何瑫在 GQ 发表的《裸奔者范美忠》一文,涉嫌抄袭《时尚先生》2008年8月刊《“人民公敌”范跑跑》。





突破行业底线问题 3.职场性骚扰
2018年7月起何瑫担任 GQ 报道组负责人后,持续私下对年轻女下属进行言语性骚扰,时间常在零点以后。








以上对话无疑让女下属极为不适,但碍于情面与领导和被领导的关系,无可奈何。此外,何瑫还常会向女下属分享自己的春梦过程和约炮对象。
近一年内,何瑫在编辑实习生口述稿、李佳琦人物稿、文化评述约稿时,仍频频篡改事实,增加虚构和主观臆断内容。就在5天前,全文转载另一公众号文章《一个武汉人的春节朋友圈》时,何瑫悄悄把原文编辑名删去,署成了自己的名字。正因以上诸多突破行业底线的行径,何瑫无法在团队中建立威信,过去一年里,他常通过言语羞辱、精神控制等手段在团队强行树立权威,使大家背负巨大精神压力,甚至患抑郁症。
基于此,我们在春节前急迫向公司反映了这真实现状。
以上问题皆有文字、图片记录,并有当事人作证。
另有何瑫的经济问题,我们也掌握了相关证据。
我们保留向大众公开此邮件的权利,也保留向何瑫先生提起诉讼的权利。
如上
GQ 报道组 刘敏 康路凯 于蒙 洪蔚琳 吴呈杰 李颖迪
2020年2月18日