呵护孩子的眼睛,这里的学校更换2573台LED教室灯和黑板灯
你知道吗?普通的教室LED灯可能会危害孩子的眼睛。

在教育照明领域,虽然大部分的荧光灯都已经被LED灯具取代了,但是部分教室里安装的只是普通LED灯,可能没有防频闪、眩光、蓝光危害功能。

记者从虹桥镇获悉,日前,虹桥镇公办中小学教室采光照明改造工程完工,包括上虹中学、虹桥中心小学、龙柏中学、金汇实验学校、龙柏第一小学等5所中小学共更换了2573台教室LED护眼灯和黑灯。如今,这些学校教室的光环境得到很好的提升。
预防近视,灯具很重要

在虹桥中心小学,记者看到,教室里更换了全新的LED护眼灯,课桌和讲台在灯光下显得更加明亮。同样在黑板上方,三台黑板灯投射的灯光,让字体更加清晰,从侧面也看不到反光。

虹桥镇社事办介绍,此次5所学校更换的护眼灯和黑板灯,严格按照教育照明行业标准,教室护眼灯采用顶棚均匀布置的方式,灯具长轴垂直于黑板方向布置,灯具距离课桌垂直距离不低于1.7米,同时安装也参考教室的课桌高度。黑板照明采用有非对称强光分布特性的专用黑板灯具,控制着照到靠近黑板灯的那一部分黑板和远离黑板灯的那一部分黑板的照度是一样的。

“频闪、眩光、蓝光是对学生的眼睛伤害最大,早起上课到晚自习回家,我们按8小时用眼算,这8小时教室灯、黑板灯的有害光线带来的影响不可忽略。”虹桥中心小学党支部书记杜蔚红现在不再担心,此次更换选择的全部是品牌专业护眼灯具,可以有效避免频闪、眩光、蓝光。
及时干预,防控相结合

近年来,校园内的“小眼镜”越来越多,儿童青少年近视率不断攀升,已经引起了社会各方面关注。为了加强眼部保健和用眼卫生,虹桥中心小学将学生视力保护作为全区创建智慧教育示范区项目,取得了良好效果。

“依托智能信息平台,实施家校联动保护小学生视力预防近视的有效措施,提高学生、家长、老师三方面的保护视力重视程度。”虹桥中心小学发展部副主任陈燕对这一智慧教育项目充满信心,形成了家、校联合干预的管理机制,改变学生不良用眼习惯,促进学生养成爱眼护眼的自觉性,保护学生视力健康。

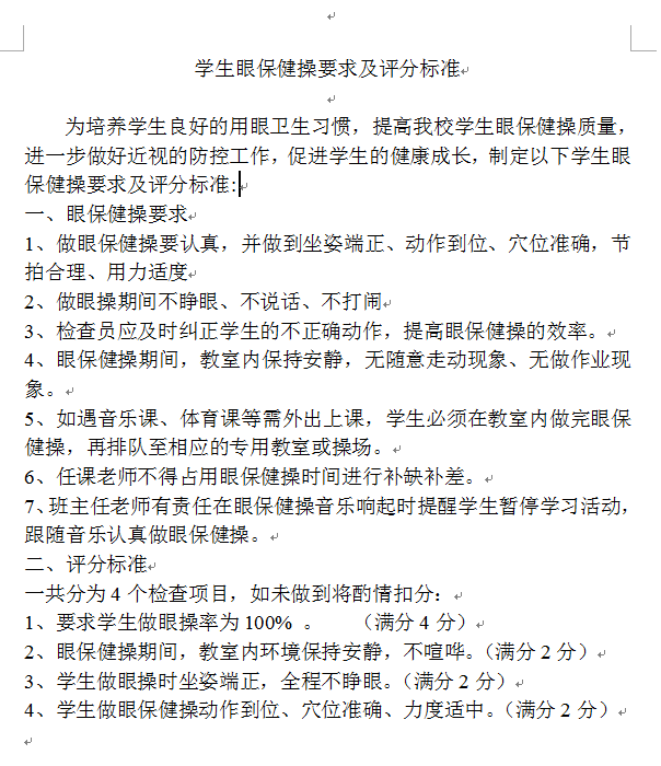
针对学生用眼卫生,学校还出台了学生眼保健操要求及评分标准,通过对学校、家庭中的用眼指导攻略,进而通过改变用眼习惯、学习不良习惯等多种方式,及时改善和提高小学生的视力。
课间课外,呵护教与学

虹桥中心小学英语教师陶静介绍,为减轻学生学业负担,学校依据国家课程方案和课程标准组织安排教学。目前,注重提高课堂教学效益,针对使用“空中课堂”视频教学也做了严格的时间限制。“一般每节课教学使用视频教学时间不超过三分之一。”

教学中,有的老师在制作课件时,为了追求美观度,使用多种颜色字体和背景,有的还有视频,也容易引起学生视觉疲劳。针对这一情况,虹桥中心小学要求,教学课件使用字体和背景颜色不超过3种,并加强对教师教学中帮助学生爱眼护眼进行培训。
在虹桥中心小学校园里,种植了许多果树等植物。“课间休息,会鼓励学生放下书本,走出教室,或观察校园内的树木果实,或进行远眺,有助于恢复眼睛疲劳。”陈燕介绍,学校已经将近视防控知识融入课堂教学、校园文化和学生日常行为规范之中。

教育部、中央宣传部、卫生健康委、体育总局、财政部、人力资源社会保障部、市场监管总局、广电总局、中医药局等九部门,认真贯彻落实习近平总书记关于学生近视问题的重要指示精神,合力推进《综合防控儿童青少年近视实施方案》(以下简称《实施方案》)落地落实,综合防控儿童青少年近视工作取得阶段性重要进展和标志性年度成果,为建设健康中国提供了重要支撑。
家庭这样做
增加户外活动和锻炼。
控制电子产品使用。
减轻课外学习负担。
避免不良用眼行为。
保障睡眠和营养。
做到早发现早干预。
学校这样做
减轻学生学业负担。
加强考试管理。
改善视觉环境。
坚持眼保健操等护眼措施。
强化户外体育锻炼。
加强学校卫生与健康教育。
科学合理使用电子产品。
定期开展视力检测。
加强视力健康管理。
倡导科学保育保教。
医疗卫生机构这样做
建立视力档案。
规范诊断治疗。
加强健康教育。
学生这样做
强化健康意识。
养成健康习惯。
保护眼睛,是每一个家长和孩子都要必学的一门课,防治近视,现在就行动起来吧!