一律取消!多地紧急通知!
据央视新闻客户端消息
近段时间
全国多地出现零星散发病例
个别地区突发聚集性疫情
有人确诊前和朋友聚餐导致聚集性传播
还有1传33、1传27的超级传播现象
表明疫情形势依然严峻复杂
在此提醒大家疫情防控不能放松
近日,
全国多地紧急发布通知:
聚餐、聚会、宴请、团拜等活动一律取消!
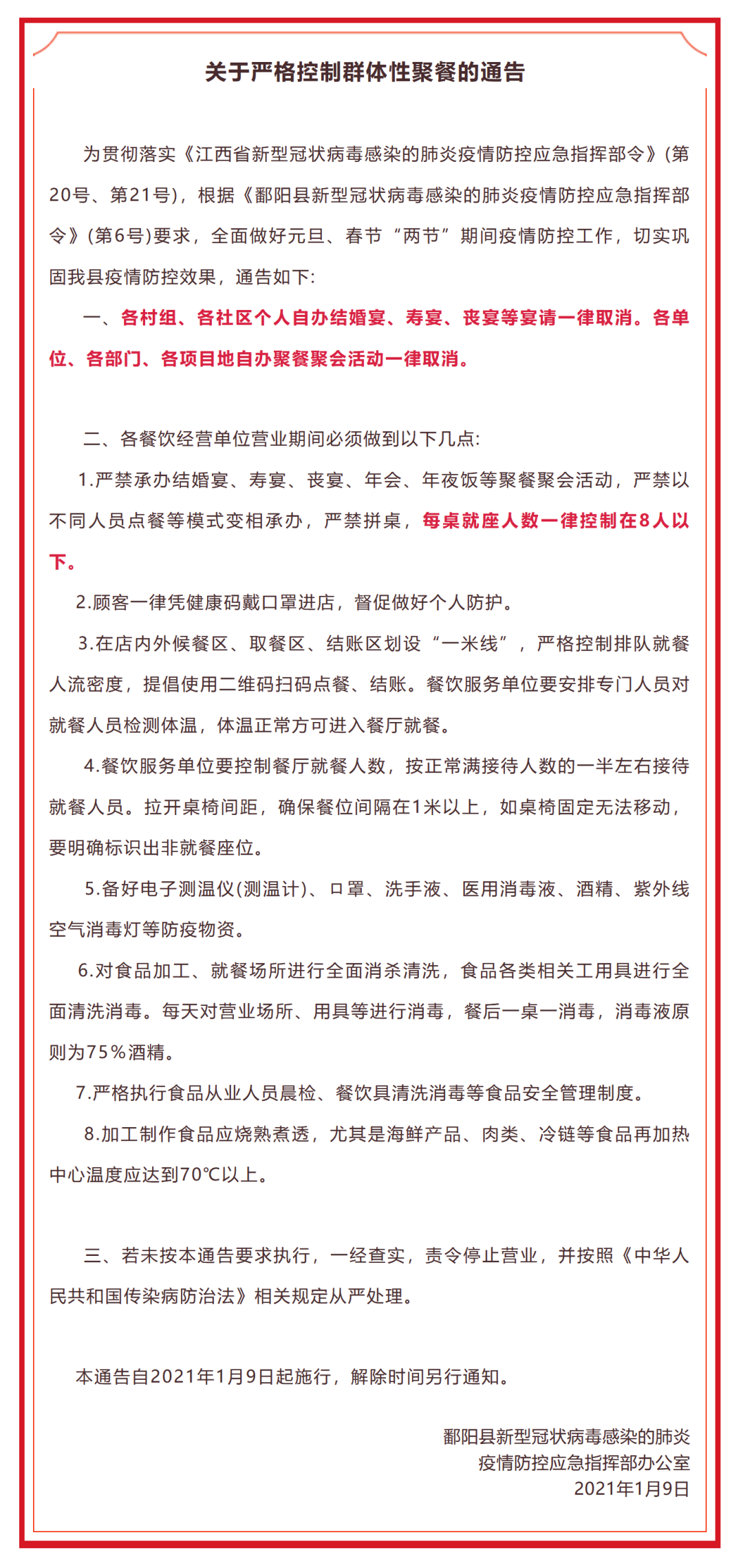
江西鄱阳:聚餐聚会、婚宴等宴请一律取消
1月9日晚
江西鄱阳发布关于严格控制群体性聚餐的通告
明确各村组、各社区个人自办
结婚宴、寿宴、丧宴等宴请一律取消
各单位、各部门、各项目地自办
聚餐聚会活动一律取消
各餐饮单位
严禁承办各种聚餐聚会活动
每桌就座人数一律控制在8人以下

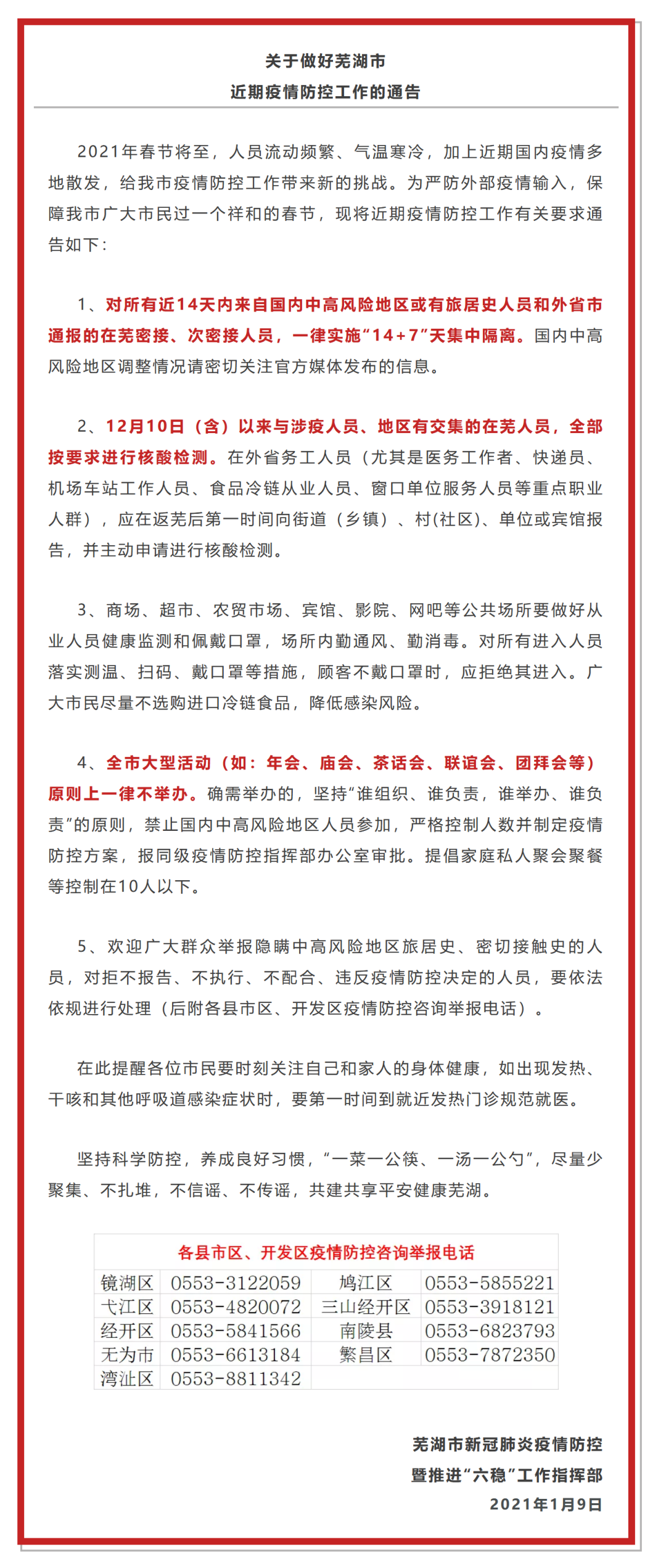
安徽芜湖:全市大型活动原则上一律不举办
1月9日,
安徽芜湖发布通告要求:
全市大型活动
(如:年会、庙会、茶话会、联谊会、团拜会等)
原则上一律不举办。
提倡家庭私人聚会聚餐等控制在10人以下。

浙江台州:
取消单位集体团拜和慰问、联欢等活动
1月9日晚,浙江台州发布了《台州市新型冠状病毒肺炎疫情防控指挥部通告32号》,其中明确:
原则上取消
单位集体团拜和慰问、
联欢等活动。

通告截图
福建安溪:
取消一切尾牙聚餐、庙会
“红白事”一律简办
1月8日
福建安溪明确通知:
取消一切尾牙聚餐、庙会
“红白事”一律简办

黑龙江:
机关企事业单位团拜会、
联欢等活动一律取消
据哈尔滨日报1月9日消息,黑龙江省疫情防控指挥部提示:春节来临之际,该省一律取消机关企事业单位团拜会、年会和大型慰问、联欢等活动。
倡导各类社会组织不举办聚集性活动,市民群众本地过节。
倡导节庆文明新风,不大办婚丧嫁娶,尽量少摆席、少串门、少走动,避免人群聚集,降低疫情传播风险。
山东临沂:
一律取消300人以上
的集体团拜和大型聚餐等活动
据临沂发布1月8日消息,
山东临沂市严防人员聚集
对大型会议、慰问、联欢、聚餐等活动
提出严格要求:
原则上不举办大规模聚集性会议活动,
一律取消300人以上的集体团拜
和大型慰问、联欢、聚餐等活动。

河南南阳:
各单位一律取消大型慰问、联欢、聚餐等活动
据南阳发布1月8日消息,
河南南阳全市各级党政机关、
事业单位、国有企业
原则上不举办大规模聚集性会议活动,
提倡采用视频线上方式举行。
各单位一律取消集体团拜
和大型慰问、联欢、聚餐、培训等活动。
多地此前已明确:取消团拜和大型活动
此前,
为做好元旦春节期间疫情防控工作,
全国多个省份在2021年来临之前
已陆续发出通知,
要求各单位
一律取消集体团拜
和大型慰问、联欢、聚餐、培训等活动。
云南
2020年12月30日,云南省委、省政府召开全省边境疫情防控工作视频调度会议,对疫情防控进行再动员再部署。
会议强调,全省各级党政机关、企事业单位一律取消团拜、大型慰问、联欢、聚餐等活动,加强大型会议的规范管理,鼓励线上开会。
湖北
2020年12月29日,湖北日报报道,湖北省新冠疫情防控指挥部发出通知,就即将到来的元旦春节期间疫情防控工作方案进行部署。
根据防控要求,全省各级党政机关、企事业单位一律取消集体团拜和大型慰问、联欢、聚餐等活动;加强大型会议活动规范化管理,鼓励更多组织线上会议,确需召开举办线下大型会议活动的应严格控制人数和规模;组织或承办50人以上的会议活动,特别是有境外、省外等重点地区人员参加的,需制定防控方案并做好严格的防范措施。
宁夏
据宁夏日报报道,2020年12月29日,自治区党委召开常委会会议暨应对新冠肺炎疫情工作领导小组第16次会议。
会议指出,要严防传播,减少聚集活动,党政机关、事业单位、国有企业原则上不举办大型会议、大型培训、大型演出、年会聚会,各单位一律取消集体团拜、大型慰问等活动,确需举办的一律严格报批,并压缩规模、控制人数,认真落实核酸检测、扫码测温、佩戴口罩、场所消毒等防控措施。
甘肃
2020年12月29日,甘肃省卫健委官网发布《甘肃省“两节”期间疫情防控要点》,要求单位一律取消集体团拜和大型慰问、联欢、聚餐等活动,避免人员聚集;
加强大型活动规范化管理,原则上不举办大型会议、大型培训、大型演出等人群聚集性活动,各类会议、培训、活动等,尽量采取线上方式。
陕西
2020年12月24日,陕西省卫健委副主任马光辉在陕西省新冠肺炎疫情防控工作第三十二场新闻发布会上介绍,全省各级党政机关、事业单位、国有企业要加强大型会议活动规范化管理,原则上不举办大型会议、大型培训、大型演出以及年会聚会等人群聚集性活动,能采取线上的会议、培训、活动尽量采取线上方式。各单位一律取消集体团拜和大型慰问、联欢、聚餐、培训等活动。
辽宁
2020年12月23日,辽宁省统筹推进新冠肺炎疫情防控和经济社会发展工作总指挥部发布《关于做好2021年元旦春节期间疫情防控工作严防发生聚集性疫情的通知》,要求全省各级党政机关、事业单位、国有企业要加强大型会议活动规范化管理,提倡采取视频形式召开,原则上不召开举办大规模聚集性会议活动,确需召开举办的应严格控制人数和规模;各单位一律取消集体团拜和大型慰问、联欢、聚餐、培训等活动。
互相告知
转发+“在看”提醒!
来源|广州日报 央视新闻 江南都市报 芜湖发布 哈尔滨日报 东南早报 临沂发布 南阳发布 广州日报往期 中国青年报
监制|桂桐
编辑|袁慧峤(见习)

【未经授权,严禁转载!联系电话028-86968276】