忘带社保卡,想到医保定点零售药店买药怎么办?松江医保出招,附最全名单
2021-04-06 14:03:57
来源:上海松江
好消息!好消息!
2021年3月31日,松江区定点零售药店全部完成系统升级,全面支持医保电子凭证刷卡支付!4月1日以后,松江居民到区内任意一家医保定点零售药店,哪怕忘带社保卡,也可以使用医保电子凭证购药啦!截至目前,松江区已完成辖区内所有定点医疗机构和定点零售药店的升级工作。

医保电子凭证是什么?
医保电子凭证是国家医疗保障局为医保相关的参保人、参保单位、管理人员、经办人员、医护人员、定点医药机构、医药企业等在全国统一的医保信息平台中颁发的统一标识,根据用户的医保信息生成的线上医保身份凭证。
参保人可通过电子凭证享受在线医保服务,包括医保业务办理,医保就诊,住院以及购药支付等医保范畴内业务,未来将实现全国通用、跨渠道通用。
医保电子凭证如何申领?
医保电子凭证可以通过国家医保服务平台App激活开通,也可以通过微信、支付宝等由国家医保局认证授权的第三方渠道激活使用。
1.“国家医保服务平台App”
打开App后只需绑定手机号,输入个人身份信息,申领。使用时,直接点击“医保电子凭证”标识即可扫描使用,且二维码每分钟动态自动更新,充分保障信息安全。
2.微信
在“城市服务”中选择绑定医保电子凭证,身份验证通过后授权激活,即可使用医保电子凭证。
3.支付宝
首页搜索“医保电子凭证”,选择参保城市,同意协议并激活,经过刷脸认证后,即可一键领取。
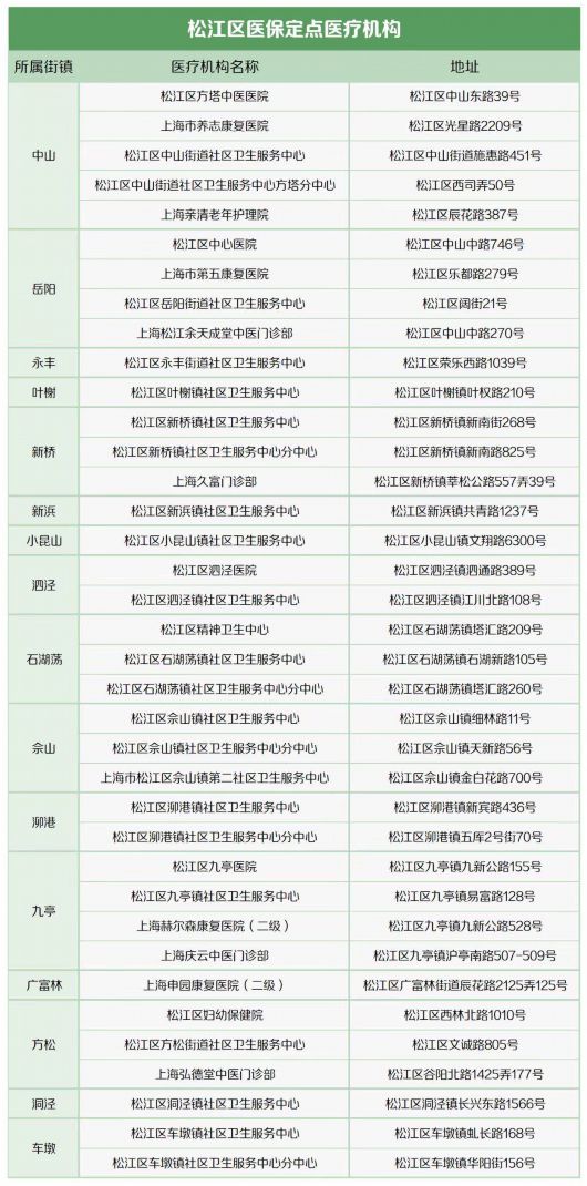
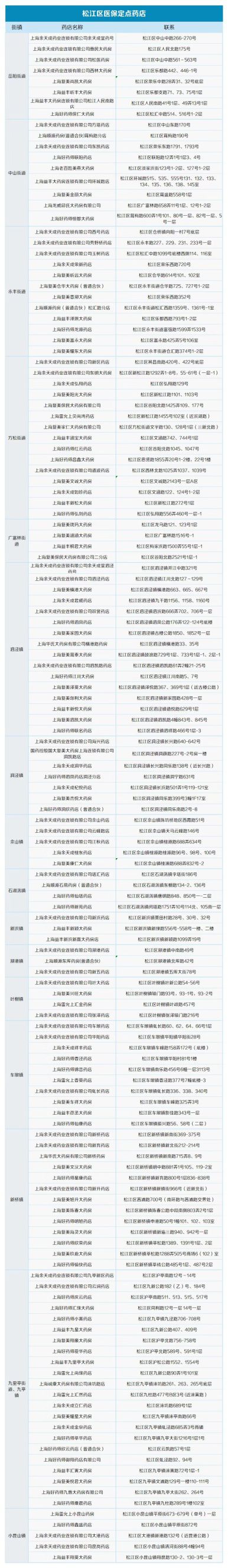
医保电子凭证覆盖机构名单
1、定点医疗机构

2、定点零售药店
除永丰街道:上海余天成药业连锁有限公司西号药店(正在迁址中未升级)
