深圳人社局回应“事业单位招聘挂钩计划生育”:用人主体有知情权
2021-11-26 17:37:00
来源:澎湃新闻
据人民网“领导留言板”11月24日消息,针对网民关于“事业单位招聘不应再跟计划生育挂钩”的留言,深圳市人力资源和社会保障局24日回复称,招聘单位作为用人主体,负有计划生育管理主体责任,对考生的计划生育情况有知情权。

深圳市光明区政府在线截图
网民10月29日在人民网向深圳市委书记留言称,近日,媒体报道,深圳光明区事业单位招聘公告显示,报考人员需提交计划生育情况个人承诺书。区委组织部人员告诉记者,为全市统一模板,并非另创标准。是按国家政策,自己肯定不会搞一套新的标准、新的东西。当下国家已经修改政策法律,转向鼓励生育,取消惩罚措施,对个人生育仅宣传引导,全面与入职入学落户脱钩,深圳市作为改革示范区,如此做法已经不合时宜,请尽快改正。
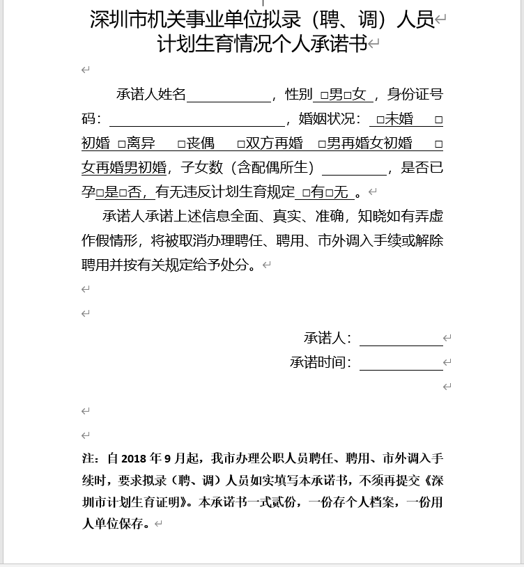
深圳市人力资源和社会保障局11月24日回复称,深圳市事业单位招聘中所需提交的《计划生育承诺书》,主要内容为考生婚姻状况、子女数、有无违反计划生育规定等情况,并承诺相关信息全面、真实、准确。主要用于了解、核实考生履行计划生育义务的基本情况。招聘单位作为用人主体,负有计划生育管理主体责任,对考生的计划生育情况有知情权。
此前,澎湃新闻10月28日报道,近日,广东深圳光明区事业单位招聘公告显示,报考人员需提交计划生育情况个人承诺书。区委组织部人员告诉澎湃新闻,为全市统一模板,并非另创标准。