被列入黑名单的“抢甘蔗”公司称视频有部分虚假,其两年中标超4000余万南通政府项目
老人自行车座上的甘蔗被穿制服人员哄抢一空后无奈痛哭。
昨天(12月6日),一则“数十名穿制服人员围抢老人甘蔗”的视频在网上传播,引发大量关注。
今天中午,“海门发布”发表处理意见称,区纪委已介入调查,三星镇政府登门向老人致歉,三星镇与涉事单位南通静通市容管理服务有限公司(以下简称“静通市容”)终止合作,该单位列入黑名单。
东方网记者注意到,除了这个采购金额近1200万的项目,静通市容的另一超2400万当地政府项目或因此受牵连。

今天早上,南通市海门区三星镇宣传部负责人秦益民告诉东方网记者,该事件经核实“的确发生在三星镇”。昨天深夜已发布情况说明,系政府购买服务的第三方公司人员,“我们后续肯定会有提升”。
静通市容法定代表人张守鲲则在今天回复东方网记者,“视频里有虚假部分”。对于网传公司“已报警”,他不置可否,表示“正在商量中”。
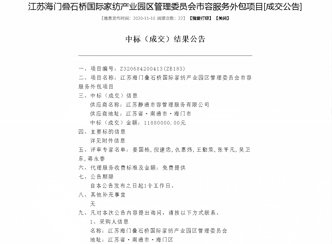
东方网记者注意到,“穿制服人员围抢老人甘蔗”事件中涉及的是江苏海门叠石桥国际家纺产业园区管理委员会市容服务外包项目。根据南通市公共资源交易网显示,静通市容系该项目中标单位,中标金额为11880000.00元。

图源:南通市公共资源交易平台
1188万元中标叠石桥市容服务外包项目
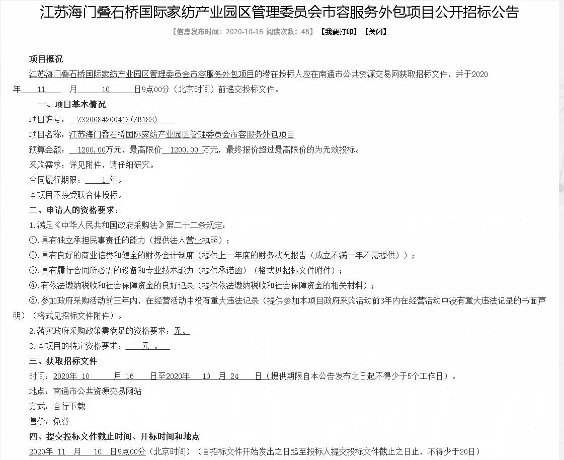
南通市公共资源交易网招标公告显示,该项目名称为“江苏海门叠石桥国际家纺产业园区管理委员会市容服务外包项目”,招标文件发布于2020年10月16日,中标公告发布于当年11月10日。
该项目合同履行期限为1年,但无论中标文件、中标公告还是“主要标的信息”,都未写明具体服务管理外包的明确终止期限。

图源:南通市公共资源交易平台
招标文件要求,申请人资格除了需要满足《中华人民共和国政府采购法》第二十二条规定外,营业执照经营范围还必须包括市容管理服务或市容巡视服务,保洁服务或清洁服务。
此项目要求的服务管理外包范围包括:园区市场区域、老三星镇区、老天补镇区,老德胜镇区、老瑞祥镇区,还包括园区范围内的主要道路两侧。德胜区域东至复兴南路,西至圩角河,北至新凤桥,南至德兴大桥区域内所有主杆道。瑞祥区域北至磨框北路,南至瑞祥大桥,西至连元沙河路,东至瑞祥小学区域内的所有主杆道。全区东至瑞祥小学,西至通州交界,南至海启河,北至太益路等。
另外,市场化管理服务内容包括外包区域范围内的跨门店营业、乱设摊、乱堆物、乱晾晒、乱挂靠、乱设亭棚、 乱张贴“黑色广告”、商铺或单位门责签约后的督察等市容环境卫生的日常管理工作。
与“哄抢老人甘蔗”事件有关的管理服务内容涉及到“服务管理外包标准”中的“道路”部分,即“道路沿线无乱设摊(点),无排档、烧烤摊,无乱堆乱放物品,无车辆设摊”。
中标单位月考核2次低于70分,提前终止服务协议
对于服务管理外包考核细则,招标文件显示,考核由园区管委会负责,考核人员主要由园区领导,部分市人大代表、政协委员,社区工作人员,城管执法队员组成,具体由综合执法局牵头组织。
考核方式为对照市容环境维护要求,全路段实地检查,可结合市民测评结果,综合确定,并留存相关材料。
考核时限为每周由综合执法局考核一次,每月由综合执法局牵头组织人大代表、政协委员、社区工作人员等、园区领导参加的综合考核。
考核项目中包含管理时效,队伍管理与奖惩项目。其中,每发现一处乱设摊扣1分,每出现一起被媒体曝光扣1分,每出现一起经核实的群众投诉扣0.5分。

图源:江苏海门叠石桥国际家纺产业园区管理委员会市容服务外包项目招标文件
考核分按100分为满分设定,每月考核汇总80分(含80分)以上不扣分,80分以下扣除相应比例项目经费。如果月考核2次低于70分,则提前终止服务协议,由此产生的后果由中标单位自行承担。
东方网记者多次联系海门市委宣传部与三星镇政府办公室询问相关考核情况,两方均表示不清楚相关情况。
2年中标7个总额超4000万元政府项目
据天眼查显示,静通市容成立于2017年7月。该公司自2019年至今,成功中标了江苏南通多个市容服务外包项目、安保管理项目等,涉及的政府单位有海门市三厂工业园区管理委员会、海门工业园区管理委员会、叠石桥国际家纺产业园区管理委员会与海门街道办事处等等。根据以上7个中标项目的公开信息,中标金额累计超过4000余万元。

图源:天眼查
记者发现,截至“穿制服人员围抢老人甘蔗”事发,静通市容仍在负责“南通市海门区人民政府海门街道办事处采购2021-2024年市容服务外包项目”。
该项目采购方为南通市海门区人民政府海门街道办事处,静通市容中标金额为2400余万元。两方就此项目签订的《委托管理协议书》显示,该项目服务期限自2021年5月1日至2024年4月30日。其中,2021年10月15日起至2024年3月31日止,合同经考核合格后逐年签订。

图源:委托管理协议书
付款方式亦为分期付款。《协议书》显示,自2021年5月1日起至2024年4月30日,每月项目经费经委托方考核后,在下月10日前支付上月管理费用。
项目委托管理内容为相关区域范围内的跨门店营业、乱设摊、乱堆放、乱临街搭建、乱涂写、乱射设广告、餐饮行业油烟日常管理、商铺或单位门责签约后的督察等市容环境卫生的日常管理工作。
此项目中,海门街道办事处制定的考核细则与“穿制服人员围抢老人甘蔗”涉及项目叠石桥国际家纺产业园区管理委员会制定的考核细则相比,考核项目并无太大不同,扣分标准则较低。

图源:委托管理协议书
该《协议书》第十一条“协议的解除、变更、终止”中明确,因“乙方自身原因,导致在管理过程中出现重大安全责任事故或社会恶劣影响”的,甲方有权解除协议。

图源:委托管理协议书
今天上午,记者曾联系过“南通市海门区人民政府海门街道办事处采购2021-2024年市容服务外包项目”负责人,即海门街道办事处副主任黄云端。今天下午,涉事公司静通市容被列为黑名单后,记者再次致电对方。截至发稿前,均无法联系上对方。