方大集团方威:海航不裁员不降薪不减福利,工资晚发要问责
2021-12-09 16:11:00
来源:澎湃新闻
方大集团董事局主席亮相海航干部员工大会,称要把海航打造成利润第一的世界航空公司
。
12月9月,辽宁方大集团微信公号发布消息称,12月8日上午,海航航空召开干部员工大会,辽宁方大集团董事局主席方威提出打造安全一流、服务一流、利润第一的世界航空公司目标,并表示充分信任、尊重、依靠海航航空现有的干部员工队伍
。

也在12月8日当日,海航航空经营管理实际控制权正式移交,标志着方大集团正式接手海航航空
。
方威还提出,坚持方大特色发展模式,发挥多年来并购重组混改实践积累的丰富经验,
充分信任、尊重、依靠海航航空现有的干部员工队伍,注入资金的同时,输入灵活的机制,本着“四个有利”,依法依规,公平公正,贯彻市场化、法治化原则,实现责、权、利统一,充分调动海航航空干部员工积极性,激发内生动力活力
。
此外,在员工福利上,方威建议恢复海航航空原有福利;实施利润提成政策、医疗福利政策、孝敬父母金、免费工作餐;坚决实行“三个不减”,
不减一名员工,不减员工一分钱工资,不减员工一分钱福利待遇。
方威表示,“绝不能在人力上降成本”“从今天起,海航航空所有公司到时间必须开工资,遇到节假日要提前,
晚发一天财务总监或总经理、董事长免职,这就是方大的制度!”
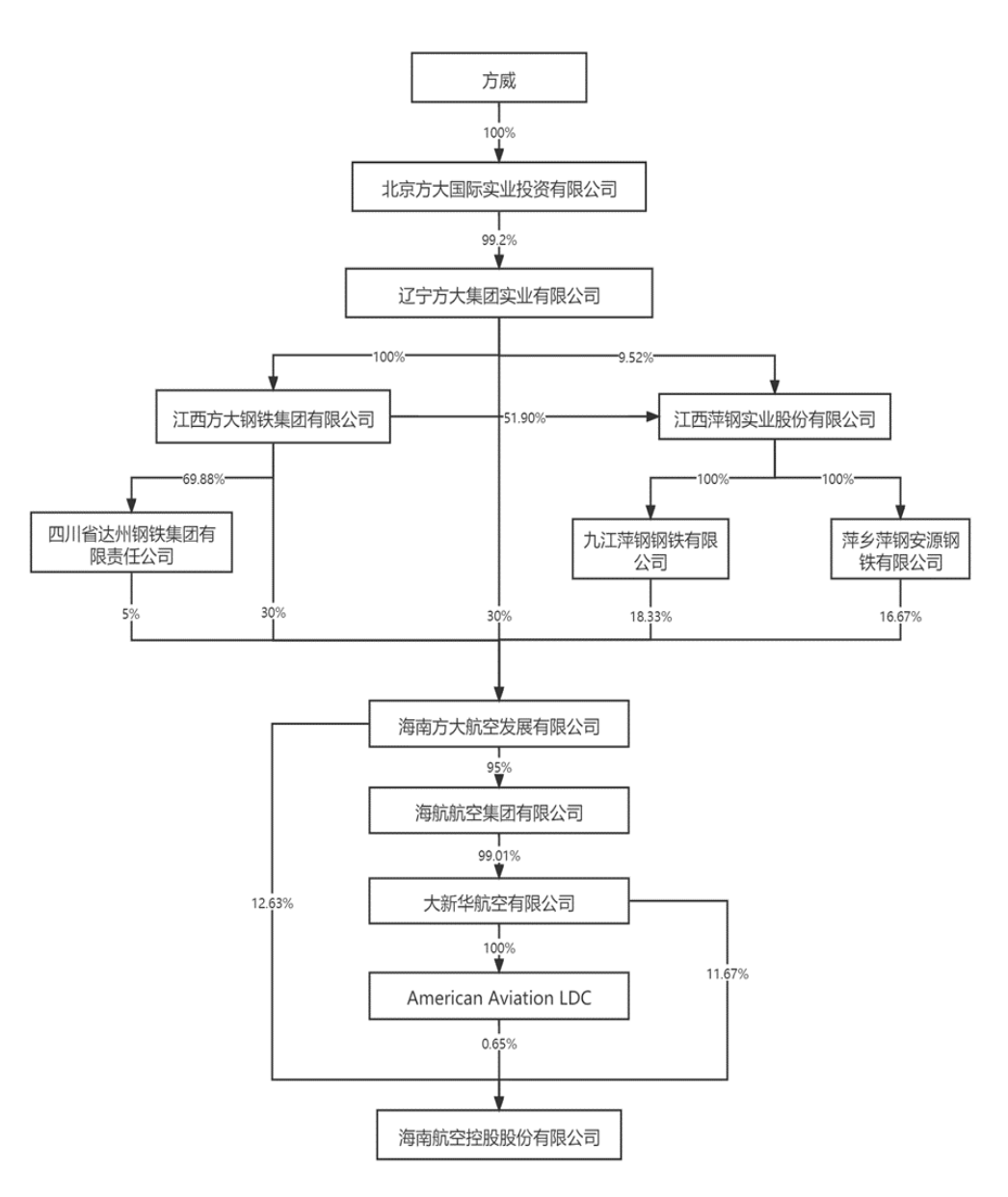
12月8日,海南航空控股股份有限公司(*ST海航,600221.SH)发布公告称,海航控股控股股东变更为海南方大航空发展有限公司(以下简称“方大航空”),实际控制人变更为自然人方威。
海航控股实施资本公积金转增后,其他主要股东持股情况将发生变化。
据公告显示,方大航空的实际控制人为方威,男,1973年9月出生,汉族,辽宁省沈阳市人。
现任方大国际董事长、方大集团董事局主席、方大钢铁董事。
据辽宁方大官网介绍,辽宁方大集团实业有限公司是一家以炭素、钢铁、医药、商业四大板块为核心,跨行业、跨地区、多元化、具有较强国际竞争实力的大型企业集团。
海航控股按照重整方案,目前已完成约164.37亿股的转增,总股本已增至332.43亿股。
截至9日收盘,*ST海航报1.96元,海航控股市值超过650亿元,市值超过春秋航空。