最新!嘉定新城中心区规划局部调整
2022-02-07 10:31:17
来源:上海嘉定
@嘉定的小伙伴
嘉定新城中心区规划有局部调整一起看看吧~关于《上海市嘉定新城中心区JDC1-1901单元控制性详细规划E19A、E19B、E20A、E20B、E20C、E20D街坊局部调整》补充公示

总平面示意图
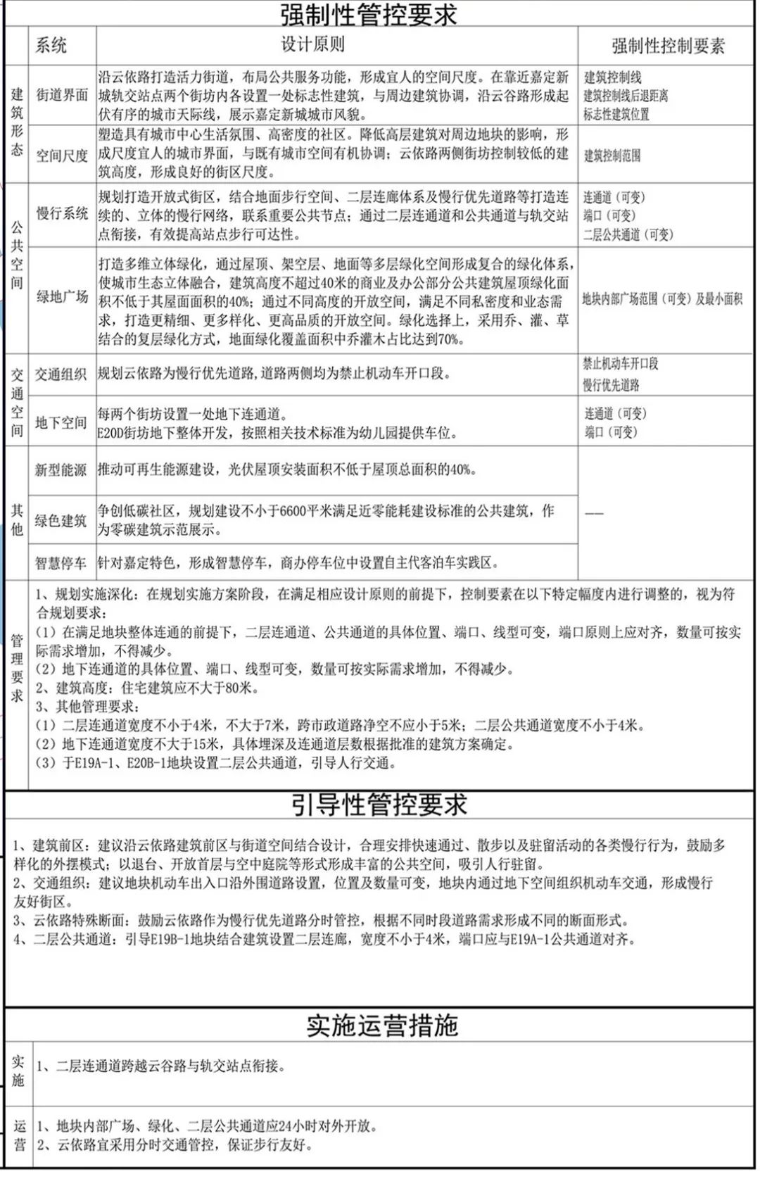
本次公示主要调整内容
1、开发强度:依据相关文件要求,新城强度分区原则上以Ⅲ、IV级为主,郊区城市副中心地区及轨道交通站点600米服务范围内可采用所在强度区的特定强度。本次规划调整在总建筑规模保持不变的前提下,基于项目整体考虑,对规划住宅组团用地容积率进行调整。其中E19A-1地块容积率由2.8调整为2.97,E19B-1地块容积率由2.5调整为2.53,E20A-3容积率由2.4调整为2.48,E20B-1地块容积率由2.45调整为2.48,E20C-1地块容积率由2.9调整为2.49,E20D-3地块容积率由2.95调整为2.49。此外,结合新城建设发展需求,提高幼儿园建设规模,将E20D-2地块容积率由0.8调整为1.0。
2、建筑高度:综合考虑城市空间形态,将E20A-3、E20B-1、E20C-1及E20D-3地块建筑高度由100米调整为80米。


附加图则普适图则


控制总图则

