上海检察机关全面启动法律文书电子送达工作
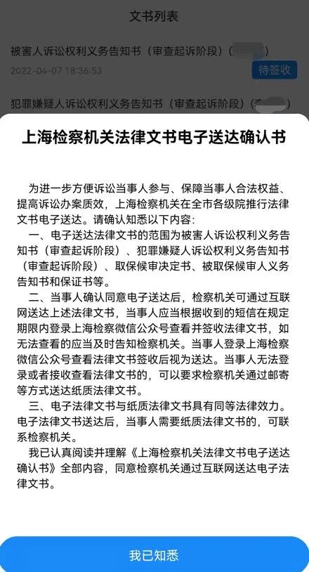
东方网记者包永婷4月9日报道:“你有一份文书待签收,请通过手机号码验证登录后进行查看和签收!”随着“叮!”的一声短信提醒,盗窃案被害人小王(化名)在手机上收到了上海市虹口区人民检察院在线上电子送达的《被害人诉讼权利义务告知书(审查起诉阶段)》。 经过虹口区检察院前期试点,今天(4月9日),上海市人民检察院在全市推开法律文书电子送达工作,通过“减流动、减环节、减时间、减材料”,确保当事人足不出户即可收到法律文书,保障其法定权利。 “这个服务很方便,从接收到签收,只需要十来分钟。”受送达人、案件被害人小王表示,收到法律文书待接收提醒短信后,只需按照指引,就能在手机端查询浏览法律文书,进行电子签名、确认完成签收。 今年2月,市检察院印发了上海检察全流程全息在线办案综合平台总体规划。此次上线的法律文书电子送达功能系该平台建设过程中场景可延展的典型。 根据工作指引,现阶段电子送达主要适用于被害人诉讼权利义务告知书(审查起诉阶段),犯罪嫌疑人诉讼权利义务告知书(审查起诉阶段),取保候审决定书和被取保候审人义务告知书等四类文书;为充分保障当事人的选择权,明确检察机关应当在电子送达前致电受送达人,就其身份信息、联系方式、是否同意采用电子送达方式、是否具备电子送达条件等进行确认;受送达人首次登录时还会收到一份上海检察机关法律文书电子送达确认书,知悉电子送达法律文书的类型和法律效力等重要申明内容,以保障当事人的知情权。 附法律文书电子送达流程示意图 第一步,受送达人收到“上海检察”短信网关发送的法律文书待接收提醒短信,按照短信提醒的指引,微信登陆“上海检察”公众号选择“电子送达”服务。


第二步,通过手机短信验证码和身份证号码验证,阅看并同意《上海检察机关法律文书电子送达确认书》后,可登录查看待签收文书列表页。



第三步,点击文书下方的确认签收按钮,可进入横屏签名界面,签名后点击提交即完成签收。


第四步,提交后返回文书列表页,再次点击文书可查看签名后的文书。
