@普陀家长,这份萌宝的居家健康锦囊请查收→

亲爱的小朋友们,你们在家里做了哪些有趣的事呀?你们的爸爸妈妈、爷爷奶奶又在忙碌些什么呢?是呀,大人们在家里可忙了,因为有许多家务要做呢!今天我们也来帮帮忙,和爸爸妈妈一起开启一天的劳动之旅吧!
【开启劳动之旅】
小朋友,准备好了吗?在劳动之前,先要考考你哦!
居家的这些日子里,你知道有哪些家务劳动吗?请你点开下面的劳动卡片,说说这是什么劳动,会给我们的生活带来什么好处呢?
点击翻牌:









这么多家务劳动的内容
不知道都是家里的哪位家庭成员完成的呢?
快对他们说句“辛苦了”
老师有话说:
每个家庭中都有许多家务劳动,这些家务劳动应该谁来承担呢?怎么分工才合适呢?让我们来听听、看看朱家兄弟和爸爸们的讨论吧!
【绘本故事简介】

《朱家故事》是英国超现实风格的插画家——安东尼∙布朗的作品。故事有四位人物,朱太太、朱先生还有两兄弟,主要讲了朱太太每天承担了所有家务、任劳任怨,而朱家爸爸和兄弟两个却从不动手还不停使唤朱太太。有一天,朱太太终于受不了,留下一张纸条就走了。没有妈妈的朱家乱套了!朱爸爸和两兄弟会怎么做?朱妈妈还会回来吗?
▲视频来源@木子姐姐有本书
【亲子互动小问题】

爸爸妈妈在和宝贝听完故事后,可以和孩子们聊聊以下的问题:
当朱太太做完所有事看到朱先生和儿子瘫在沙发上什么也没做,心情会怎么样?她会想些什么?
朱太太离开朱家后,朱家发生了什么变化?
你觉得家务应该怎么分,大家都会高兴起来呢?
【给爸爸妈妈的话】

劳动是成人世界不可或缺的,劳动对于幼儿同样如此。通过劳动教育可以促进幼儿德、智、美、体全面发展,在劳动中能展示、显露、发展个人的天赋才能。疫情期间,幼儿在家的时间变长,也给幼儿提供了非常多参与家庭劳动的机会,不仅使能让他们获得劳动的教益,养成爱劳动的习惯,提高动手实践能力,而且能让他们体验到责任感,还可以让他们懂得关心父母,关心他人,从而促进家庭成员关系融洽。
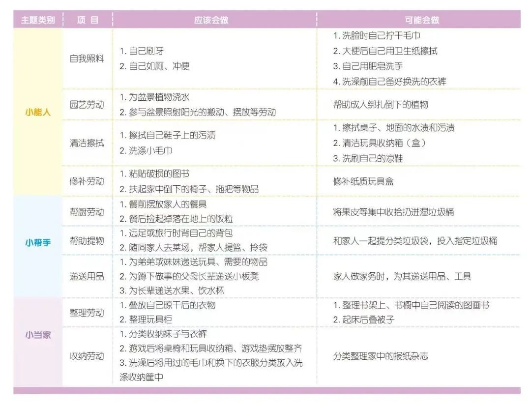
【幼儿家庭劳动清单】

豪园幼儿园为您推荐不同年龄段孩子的家务劳动清单,宝贝可以参考内容,也为家务劳动出一份力吧!
小班孩子

中班孩子

大班孩子


【亲子动手画一画】我的家务劳动清单
看了这么多孩子可以在家里完成的家务劳动,和宝贝一起讨论并制定一份只属于你们的家庭劳动任务单吧。
请把你们的劳动任务清单,贴在最显眼的地方,每次完成后就为自己的劳动贴上一朵小红花呦!




【亲子劳动DIY】清洁小帮手之扫把
小朋友,簸箕、扫帚是我们的劳动好伙伴,爱劳动的孩子,请跟着视频试一试,做一套专属于你的劳动小工具吧!
材料准备:手工纸、双面胶



/////////
挥洒了劳动的汗水,看到整洁干净的家,现在你的心情一定很开心。别忘了及时休息和补充水分哦。最后我们在劳动歌曲中结束这充实的一天吧!
