去年购买了“沪惠保”今年还要买吗?不是上海户籍可以投保吗?[热点问答]
2022-05-25 11:41:10
来源:东方网
2022年度“沪惠保”开启预约 129元保一年,CAR-T和二十余种特药首次纳入
2022年度上海“沪惠保”今开启线上预约投保。这是继去年4月上海市推出“沪惠保(2021版)”之后,连续第二年推出由政府部门指导,太平洋保险首席承保、8家商业保险公司共同承办的上海定制型普惠医疗保险。
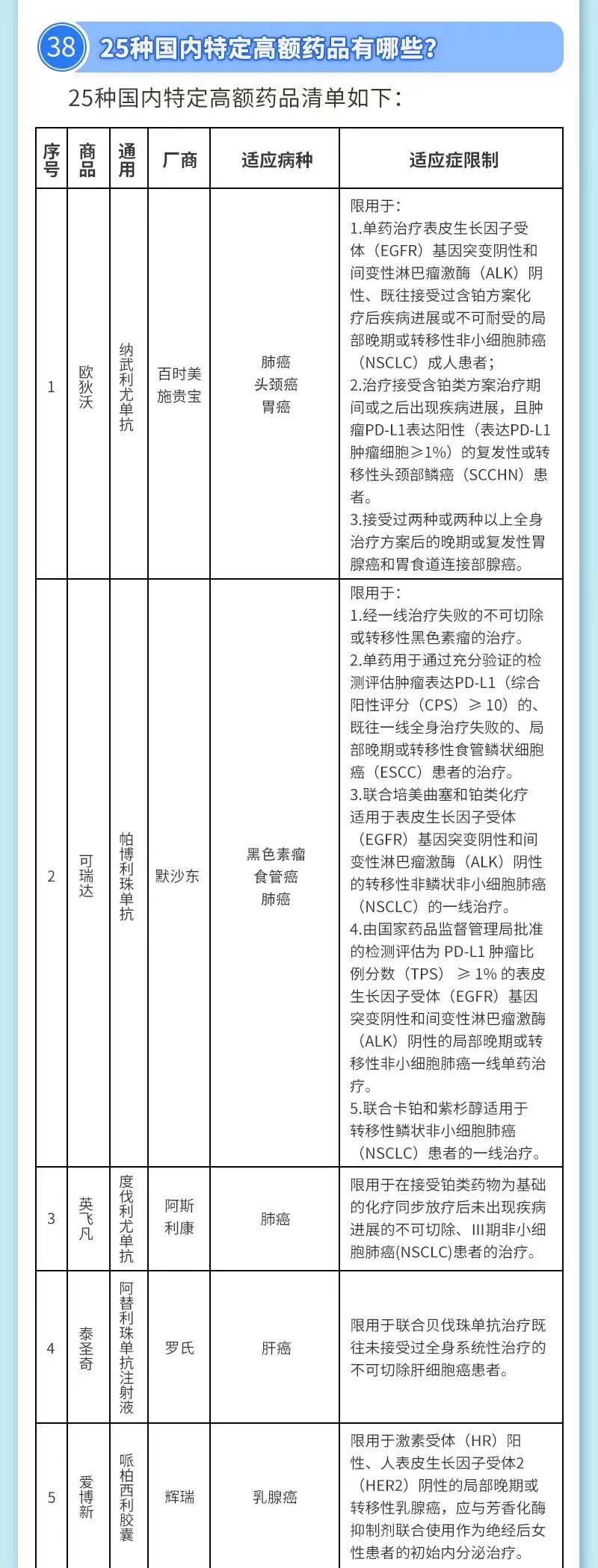
据悉,沪惠保2022版在2021年版基础上保障升级,将CAR-T治疗药品和海外肿瘤特药纳入保障,具体保费为129元保一年,可获得医保范围外最高310万元的医疗保障。
现将市民关心的问题整理如下:










如果对“沪惠保2022版”有其他疑问,可联系官方人工客服4008955550,服务时间为每日8:00-22:00。