财政部、税务总局发布减征部分乘用车购置税通知
2022-05-31 17:48:17
来源:网通社
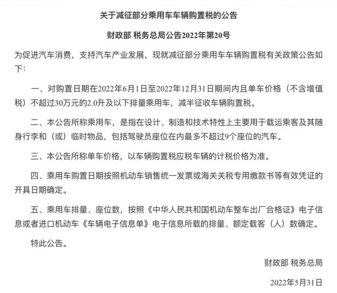
5月31日,财政部、税务总局发布关于减征部分乘用车车辆购置税通知。为促进汽车消费,支持汽车产业发展,现就减征部分乘用车车辆购置税有关政策公告如下:

一、对购置日期在2022年6月1日至2022年12月31日期间内且单车价格(不含增值税)不超过30万元的2.0升及以下排量乘用车,减半征收车辆购置税。
二、本公告所称乘用车,是指在设计、制造和技术特性上主要用于载运乘客及其随身行李和(或)临时物品,包括驾驶员座位在内最多不超过9个座位的汽车。
三、本公告所称单车价格,以车辆购置税应税车辆的计税价格为准。
四、乘用车购置日期按照机动车销售统一发票或海关关税专用缴款书等有效凭证的开具日期确定。
五、乘用车排量、座位数,按照《中华人民共和国机动车整车出厂合格证》电子信息或者进口机动车《车辆电子信息单》电子信息所载的排量、额定载客(人)数确定。