宁夏一公司涉嫌非吸案进入司法审计阶段,曾号称“农民的朋友”
宁夏银川警方近日发布的一则通告,将2007年起试运营、曾号称是“农民值得信赖的朋友”的宁夏掌政农村资金物流调剂股份有限公司(简称“宁夏掌政公司”)再度拉入公众视野。
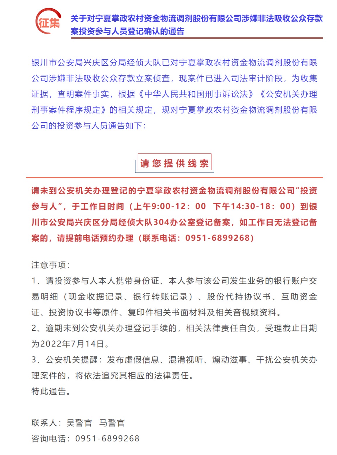
6月18日,宁夏银川市兴庆区公安分局官方微信公众号发布《关于对宁夏掌政农村资金物流调剂股份有限公司涉嫌非法吸收公众存款案投资参与人员登记确认的通告》称,“银川市公安局兴庆区分局经侦大队已对宁夏掌政农村资金物流调剂股份有限公司涉嫌非法吸收公众存款立案侦查,现案件已进入司法审计阶段”。
上述警方通告称,为收集证据,查明案件事实,根据《中华人民共和国刑事诉讼法》《公安机关办理刑事案件程序规定》的相关规定,请未到公安机关办理登记的宁夏掌政农村资金物流调剂股份有限公司“投资参与人”于工作日时间(上午9:00-12:00 下午14:30-18:00)到银川市公安局兴庆区分局经侦大队304办公室登记备案,如工作日无法登记备案的请提前电话预约办理(联系电话:0951-6899268)。

关于对宁夏掌政农村资金物流调剂股份有限公司涉嫌非法吸收公众存款案投资参与人员登记确认的通告。微信公众号“平安兴庆” 截图
公开资料显示,此次涉嫌非法吸收公众存款的宁夏掌政公司是宁夏回族自治区政府金融管理办公室批准,于2007年7月23日开始筹建,11月开始试运营,2008年8月5日正式由199名股东发起依法登记注册的新型农村金融机构改革试点单位,注册地在银川市兴庆区掌政镇。
据天眼查公布的企业信息,宁夏掌政公司经营范围包括依法为自治区辖区范围内自然人、个体工商户和小企业发放小额贷款,票据贴现业务、贷款担保业务以及车辆抵押业务,公司注册资本3800万元人民币,实缴资本2072.62万元人民币,实际控制人、法定代表人均为崔庆文。
澎湃新闻(www.thepaper.cn)注意到,2015年底以来,宁夏掌政公司已因多起借款合同纠纷、民间借贷纠纷等而被诉或起诉他人,目前存在多条执行人信息,被最高法公示为失信公司。同时,该公司的法定代表人崔庆文多次被限制高消费,多名股东股权已被冻结。
据宁夏掌政公司官方微信公众号早年的自我介绍称,公司“针对农民由于缺少抵押物、贷款门槛高、民间高利融资盛行、资金供给紧张的实际状况,积极探索适合农民生产的运作模式,建立一种真正符合农村生产力发展现状、受农民欢迎的以农民资金互助合作为基础,以社会民间资本为主导,以市场化运作机制为保障,以扶贫性金融为手段,将农民信用合作、商业性小额贷款、农资物流调剂三者密切结合而构建的一个三位一体的商业化可持续的金融反贫困框架”。值得一提的是,该微信公众号2017年6月16日之后未再发布消息。
根据上述“‘三位一体’的运作模式”,宁夏掌政公司开办了农村资金互助、小额贷款、农村资金物流信息调剂等业务。
另据五道口金融学院金媒校友会宁夏调研团队2014年的一篇调研报告指出,“宁夏掌政公司打破单纯发放现金的放贷方式,打造农业产业链金融服务,将农用物资作为‘放贷物’,不仅为农民提供种子、化肥、农药等产前服务,而且还将技术、营销等产中、产后服务纳入视野,成为联结分散农户与大市场的桥梁。”
该调研报告提到,“宁夏掌政公司营业大厅显著位置挂的浮雕大字‘农民最讲诚信,我们就是农民值得信赖的朋友’尤其显眼。据该公司董事长介绍,这简单一句话不简单,在其他商业金融机构肯定没有,农户一进门一看见这字,距离一下子拉近了不少。”