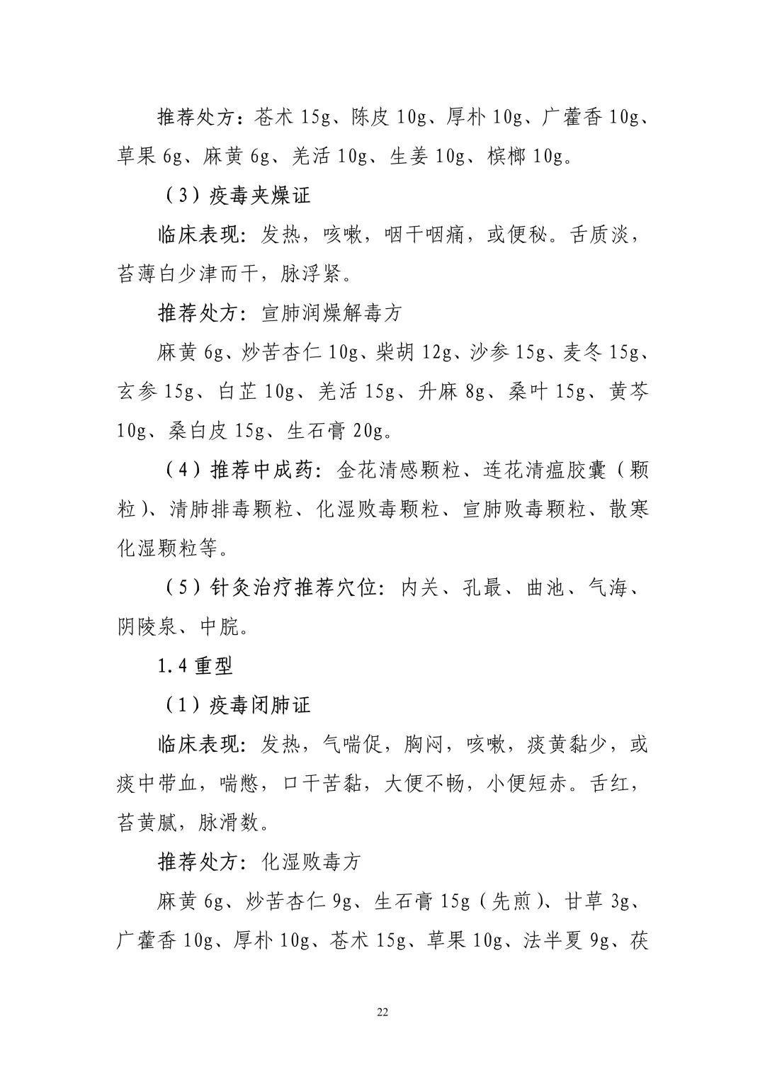
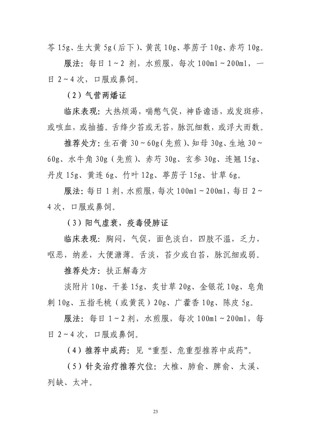
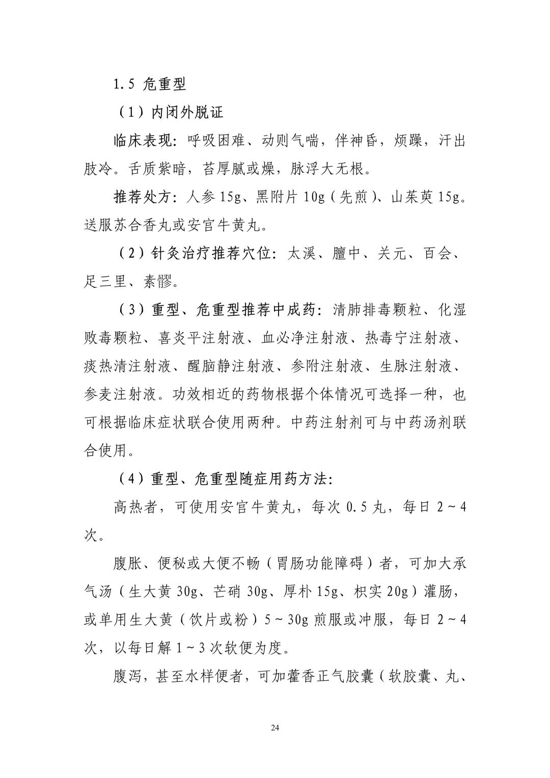
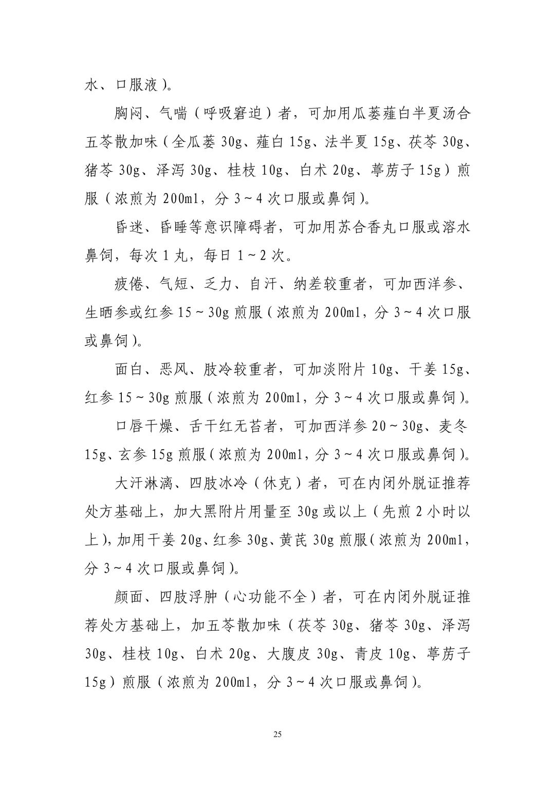
《新型冠状病毒感染诊疗方案(试行第十版)》全文印发
2023-01-06 17:11:49
来源:央视新闻

为进一步做好新型冠状病毒感染医疗救治工作,切实提高规范化、同质化诊疗水平,国家卫生健康委会同国家中医局,根据新冠病毒感染乙类乙管及疫情防控措施优化调整相关要求,结合奥密克戎变异毒株特点和感染者疾病特征,组织对《新型冠状病毒肺炎诊疗方案(试行第九版)》进行了修订,形成了《新型冠状病毒感染诊疗方案(试行第十版)》。通知全文如下:
国卫办医急函〔2023〕4号
各省、自治区、直辖市及新疆生产建设兵团卫生健康委、中医药管理局:
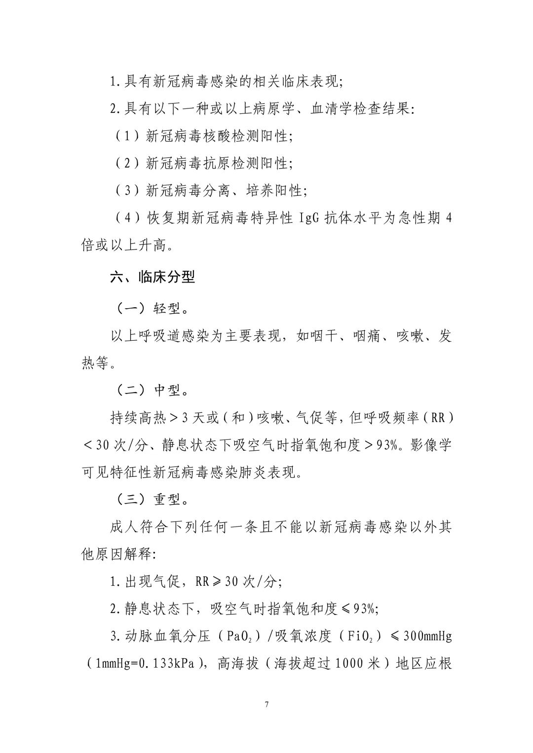
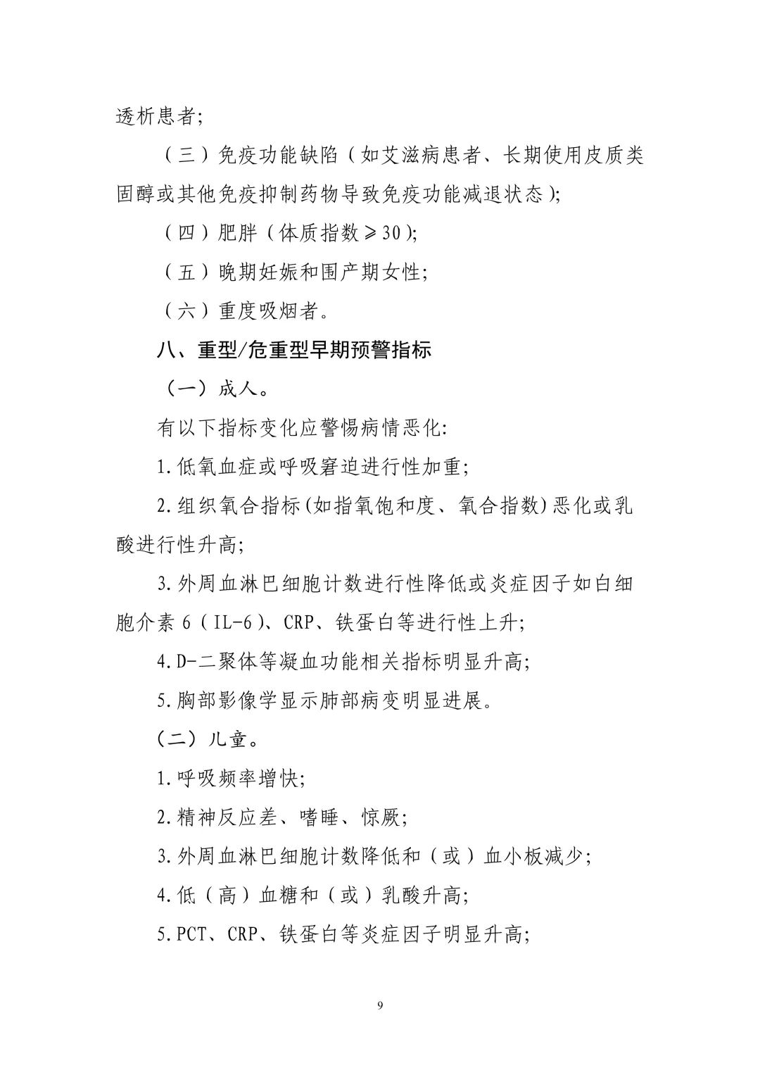
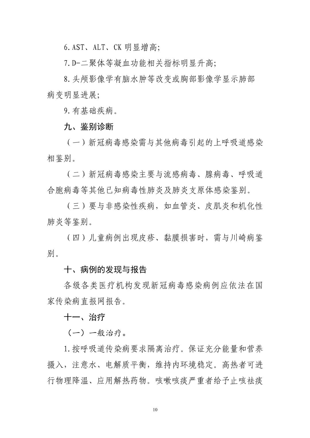
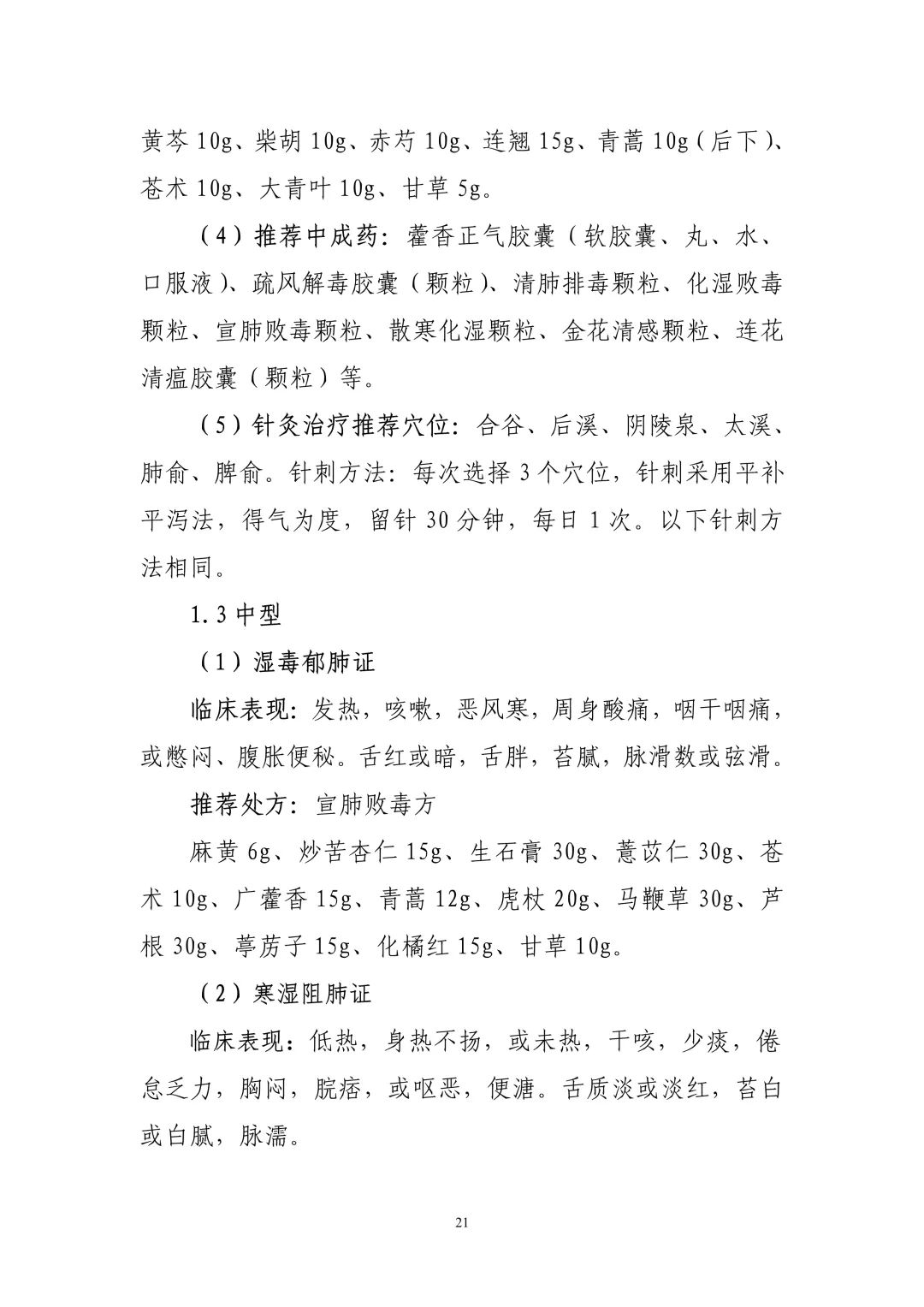
2022年以来,新型冠状病毒奥密克戎(Omicron)变异株逐渐成为绝对优势流行株,其传播力和免疫逃逸能力显著增强,但致病力明显减弱。为进一步科学、规范做好新型冠状病毒感染诊疗工作,我们组织专家对《新型冠状病毒肺炎诊疗方案(试行第九版)》相关内容进行修订,形成了《新型冠状病毒感染诊疗方案(试行第十版)》。现印发给你们,请参照执行。
国家卫生健康委办公厅
国家中医药管理局综合司
2023年1月5日




























