重磅!浙江省肿瘤医院发现胃癌筛查新方法

胃癌是全球最常见的恶性肿瘤之一,也是癌症相关的第四大死亡原因。目前胃癌的诊断和筛查仍依赖胃镜检查,但由于其侵入性、高成本和需要专业内镜医生,胃镜的应用受到极大限制。此外,由于早期缺乏典型症状,临床疾病标志物的特异性和敏感性较差,超过60%的患者在诊断时出现局部或远处转移。而局限性早期胃癌患者的5年生存率超过90%,中晚期患者的5年生存率不足30%。因此,迫切需要新的胃癌诊断或筛查方法来提高胃癌的早期诊断率,改善该人群的预后。
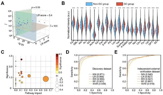
▲血浆代谢生物标志物的鉴定近日,浙江省肿瘤医院程向东教授团队在国际胃肠道顶级期刊杂志GUT(医学一区TOP,IF=24.5)上在线发表了题为“Efficient plasma metabolic fingerprinting as a novel tool for diagnosis and prognosis of gastric cancer: a large-scale, multicentre study”的研究成果。在本研究中,团队通过回顾性收集了全国7个中心的962例胃癌患者和982例非胃癌患者外周血血浆,通过纳米颗粒增强激光解吸/电离-质谱技术构建血浆代谢指纹图谱,并构建了由21个代谢物组成的胃癌诊断模型,其在验证集中的AUC值达到0.907-0.940,并在264例前瞻性队列中得到了有效的验证(AUC:0.855-0.918)。以上研究结果表明,外周血血浆代谢物可作为早期检测胃癌的生物标志物,为胃癌患者早期接受根治性手术和改善生存预后提供了机会。浙江省肿瘤医院胃外科程向东教授、上海交通大学钱昆教授和中西医结合科袁莉副主任医师为通讯作者,胃外科徐志远主任、上海交通大学黄议达博士和胃外科胡灿博士为第一作者。该研究得到了国家重点研发计划、国家自然科学基金、浙江省消化道肿瘤临床医学研究中心、浙江省上消化道肿瘤防控与诊治重点实验室等的经费支持。
*文汇独家稿件,转载请注明出处。