长三角国际田径钻石赛首批参赛选手公布
3月15日,2024长三角国际田径钻石赛(上海/苏州)新闻发布会在苏州举行,作为长三角区域联合举办国际体育赛事的一次创新探索,此次赛事吸引男子撑杆跳世界纪录保持者杜普兰蒂斯等众多世界名将参赛,中国队目前已确认巩立姣、冯彬、王嘉男和黄博凯参赛。

中国田径协会副主席兼秘书长蔡勇,苏州市人大常委会副主任黄靖,上海市体育局副局长罗文桦,钻石联赛董事会成员、长三角国际田径钻石赛赛事总监、1992年巴塞罗那奥运会冠军艾伦·范兰根(Ellen van Langen),国际田径管理公司总裁刘馥玫,上海久事(集团)有限公司副总裁樊建林,上海久事体育产业发展(集团)有限公司董事长、总经理杨亦斌,苏州市政府副秘书长谢飞,苏州市体育局局长阙明清,苏州工业园区宣传和统战部副部长何雯,苏州新时代文体会展集团有限公司董事长陆国良等共同出席和见证这一历史时刻。
此次赛事前身是2005年落户上海的国际田径黄金大奖赛和在2010年升级的钻石联赛上海站。赛事阔别四年重回长三角,各方决定由上海和苏州联合举办,落地苏州奥林匹克体育中心,并更名为“长三角国际田径钻石赛”。

上海久事(集团)副总裁樊建林说:“希望以本届赛事为契机,发挥上海的国际赛事资源优势和赛事管理能力优势,积极推动长三角地区在体育领域的进一步紧密合作,加强在体育领域的对外开放和国际合作,也进一步落实和践行长三角一体化发展的国家战略部署。”
本次比赛将于4月27日举行,设置男子100米、800米、5000米、110米栏、跳高、撑杆跳高、跳远和女子200米、400米、5000米、100米栏、3000米障碍赛、跳远、铅球、标枪、铁饼,共16个项目。
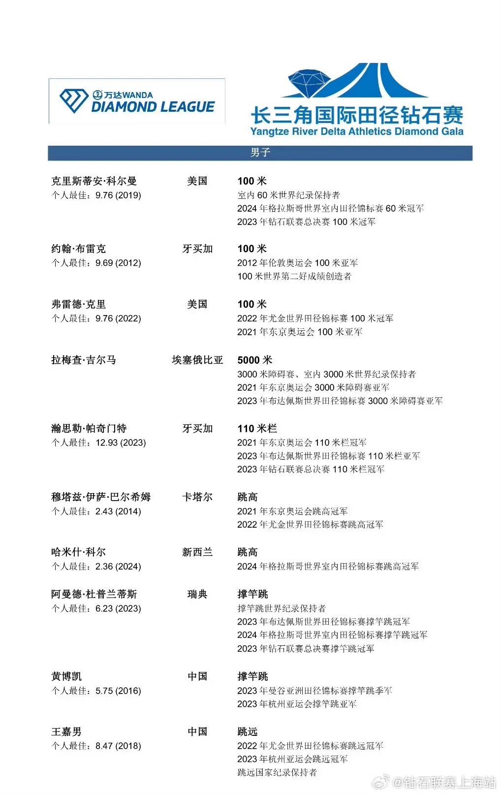
当日还发布首批29位参赛选手名单,其中包括八位奥运冠军,以及多位世界纪录保持者。其中男子撑杆跳绝对王者、瑞典选手杜普兰蒂斯将首次来到中国参赛。男子百米赛场上,世界排名第二、刚刚在格拉斯哥室内世锦赛夺得60米冠军的美国选手科尔曼将与东京奥运会银牌得主克里、牙买加老将布雷克展开争夺。


首批参赛选手名单
中国队目前确认四位选手参赛,分别是东京奥运会女子铅球冠军巩立姣、尤金世锦赛女子铁饼冠军冯彬和男子跳远冠军王嘉男、杭州亚运会男子撑杆跳亚军黄博凯。中国田径协会副主席蔡勇表示,今年是奥运年,本次赛事提供了难得的赛前练兵机会,相信中国田径健儿通过与世界一流选手的高水平竞争,能激发更好的竞技状态,争取在巴黎奥运会上创造佳绩。




滑动查看更多图片
发布会上还发布了票务信息,票务销售将于19日正式启动。针对田径比赛的特点,票务根据不同区域设置不同票种,以方便观众选择自己喜欢的观赛项目。门票价格分为五个档次,从80-880元不等,其中80元和180元两档票种数量超过售票总数的50%。
