以显著方式提请消费者注意!消保法新规今起施行,平台自动续费有望进一步规范

一不留神就被平台扣款?广受争议的平台自动续费功能将得到进一步规范。
2024年7月1日起,《中华人民共和国消费者权益保护法实施条例》(以下简称“消保法新规”)正式施行。条例中明确对自动续费、大数据杀熟等行为作出详细规定。
澎湃新闻记者注意到,消保法新规第十条提到:经营者应当按照国家有关规定,以显著方式标明商品的品名、价格和计价单位或者服务的项目、内容、价格和计价方法等信息,做到价签价目齐全、内容真实准确、标识清晰醒目。经营者采取自动展期、自动续费等方式提供服务的,应当在消费者接受服务前和自动展期、自动续费等日期前,以显著方式提请消费者注意。
此外消保法新规规定,经营者不得在消费者不知情的情况下,对同一商品或者服务在同等交易条件下设置不同的价格或者收费标准。
7月1日,澎湃新闻记者查询视频、音乐、文学等多款知名APP发现,其会员充值页面大多存在自动续费扣款选项,如某视频类APP提供连续包月、连续包季、连续包年会员服务,分别为25元、68元、238元,而普通月卡、季卡、年卡则分别为30元、78元、198元。
关于自动续费的取消,多个APP在支付页面底部以小字形式提示用户可查看自动续费服务声明,如某音乐软件在《自动续费服务协议》中表示“可随时取消”、在订阅期即将到期前24小时扣费并“将在下一个订阅期扣款前5天以消息推送、站内信等方式通知”等细则。

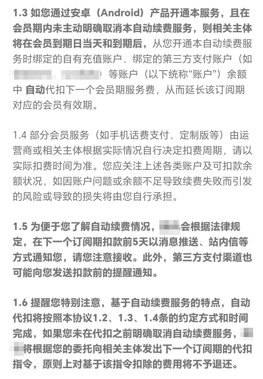
某平台的自动续费协议
某视频平台则规定,对开通自动续费服务时的服务价格作出调整的,将会通过公告、站内信等一种或多种合理方式通知。如不同意自动续费服务价格调整的,可以按协议约定取消自动续费服务。多个平台提到,除非会员或平台主动明确地取消自动续费,否则,将会自动续订及扣款,且不受次数限制。

不同平台的自动续费协议也不尽相同。有文学类平台在续费协议中提到:“如您已开通自动续费服务但系统检测发现您已连续90日未使用本平台任何服务,您将被视为沉默用户,本平台将代您取消自动续费服务。”这也意味着,如果消费者本人忘记了关闭自动续费,但连续3个月未使用,自动续费服务将被取消。

4月9日,在国新办举办的国务院政策例行吹风会上,针对规范网络消费的问题,司法部立法二局负责人郭启文曾表示,消保法新规完善了网络消费相关规定,规定经营者不得强制消费者购买商品或者接受服务,不得实施“价格歧视”“大数据杀熟”。
郭启文介绍,近十多年来,我国经济社会快速发展,尤其是平台经济等新业态、新模式不断涌现,消费者权益保护工作面临一些新情况新问题。在传统消费领域,虚假宣传、“霸王条款”、预付款“退款难”“卷款跑路”等问题比较突出。在网络消费方面,经营者滥用技术手段、平台规则、自身优势等,侵犯消费者权益的事情多有发生。网络虚假营销、直播带货中的假冒伪劣以及“价格歧视”“大数据杀熟”等问题引发广泛关注。对于这些问题,有的现行规定比较原则,有的还存在制度上的空白,有必要通过制定实施条例,细化补充和完善消费者权益保护法的相关规定,进一步健全消费者权益保护的法律制度体系。
“实际上,对自动续费的规定此前也曾有过。”上海联合律师事务所律师胡雪告诉澎湃新闻记者,2021年实施的《网络交易监督管理办法》以及2023年年初工信部围绕提升移动互联网应用服务能力发布的二十六条措施中,均明确要求对采取自动续订、自动续费方式提供服务的,应当征得用户同意,不得默认勾选、强制捆绑开通,并且应以发送短信等显著方式履行提前通知的义务,在服务期间应该提供便捷的退订、自动续费取消方式。
不过,仍有不少APP存在自动续费扣款功能,没有做出明确改善。
华东政法大学竞争法研究中心执行主任翟巍告诉澎湃新闻记者,消保法新规中提到“显著方式”,指的是足以引起一般消费者注意的特殊方式,提请注意的信息应当清晰、醒目,处于一般消费者容易获知的位置、渠道。例如,在经营者通过电话、短信、网络平台等方式向消费者发送相关提示信息时,应当在获得消费者的“已读确认”或消费者表达明确的展期、续费意愿情形下,才可视为以显著方式提请消费者注意。
翟巍认为,消保法新规的正式实施将对消费者带来以下帮助:其一,由于消保法新规规定了擅自自动续费、“大数据杀熟”等违法行为类型及认定标准,这有助于化解实践中的相关法律适用争议,也使受到这些违法行为侵害的消费者获得维权的制度性工具。
“消保法新规对于在线音视频、阅读、共享单车等依赖自动展期、续费服务的平台将产生较大影响。如果之前在自动展期和自动续费方面的提示不够显著,可能需要调整其服务流程和提示方式,以符合新法规的要求。”上海申伦律师事务所律师夏海龙告诉澎湃新闻记者,对于电商平台,如果存在会员自动续费等类似服务,也需要加强相关提示和告知义务。对于消费者而言,这一规定将增强他们对于消费服务的知情权和自主选择权,能够更清晰地了解自己所购买服务的续费情况,避免在不知情的情况下被自动扣费。同时,也促使平台提供更透明、公平和规范的服务。