因涉十项贷款管理等违规,浙江龙游农商行被重罚395万元
2024-07-09 14:18:20
来源:东方资讯
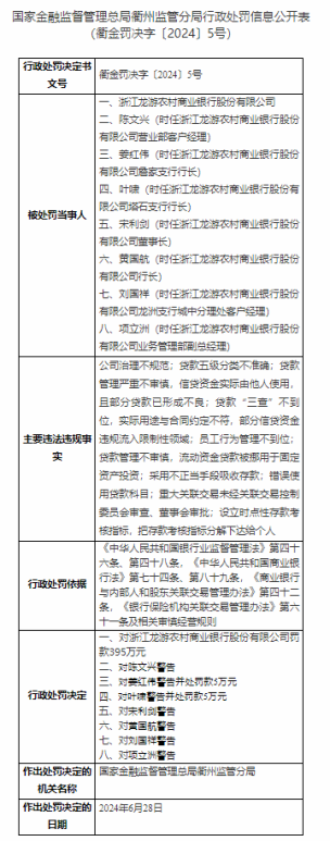
东方资讯消息,日前,国家金融监督管理总局衢州监管分局行政处罚信息公开表显示,因公司治理不规范;贷款五级分类不准确;贷款管理严重不审慎,信贷资金实际由他人使用,且部分贷款已形成不良;贷款“三查”不到位,实际用途与合同约定不符,部分信贷资金违规流入限制性领域;员工行为管理不到位;贷款管理不审慎,流动资金贷款被挪用于固定资产投资;采用不正当手段吸收存款;错误使用贷款科目;重大关联交易未经关联交易控制委员会审查、董事会审批;设立时点性存款考核指标,把存款考核指标分解下达给个人,对浙江龙游农村商业银行股份有限公司进行罚款395万元处罚。
因对上述相关事项负有责任,对该行以下人员进行警告处罚:
时任营业部客户经理陈文兴,
时任董事长宋利剑,
时任行长黄国航,
时任龙洲支行城中分理处客户经理刘国祥,
时任业务管理部副总经理项立洲。
另对时任詹家支行行长姜红伟、塔石支行行长叶啸分别进行警告并处罚款5万元处罚。
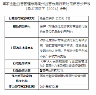
因对贷款管理严重不审慎,信贷资金实际由他人使用,且部分贷款已形成不良事项负有责任,对时任詹家支行行长徐辉进行警告并处罚款5万元处罚。

