因编制虚假财务资料,幸福人寿重庆分公司及两支公司共被罚82万
2024-07-13 10:50:27
来源:东方资讯
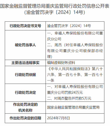
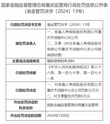
东方资讯消息,日前,国家金融监督管理总局重庆监管局行政处罚信息公开表显示,因编制虚假财务资料,幸福人寿保险股份有限公司重庆分公司、涪陵中心支公司、万州中心支公司合计被罚82万元。
其中,幸福人寿保险股份有限公司重庆分公司被罚24万元;对时任重庆分公司银保部总经理周杰进行警告并处罚款5万元处罚。
幸福人寿保险股份有限公司重庆市涪陵中心支公司被罚32万元;对时任涪陵中心支公司银保部经理王春进行警告并处罚款6万元处罚。
幸福人寿保险股份有限公司重庆市万州中心支公司被罚26万元;对时任万州中心支公司银保部经理陈春明进行警告并处罚款5万元处罚。


