一站直达学校,上海“高校迎新返校定制专线”今起开行
9月7日,上海“高校迎新返校定制专线”正式开行,可一站直达,让高校学子的返校之途更加便捷。
14点15分,在虹桥长途汽车站,一辆开往松江大学城方向的定制专线即将发车,返校学生们依次排队,通过手机上的“随申行”小程序让工作人员一一验票。来自华东政法大学的张同学坦言:“今年春节回来坐了这班专线,比地铁用时短,又比打车便宜,还可以直达宿舍楼门口,这次看到暑假专线一推出就立马预订了。”
“从虹桥去临港坐地铁要近3个小时,专线可以直达,省去一半的时间。我同学预约的是明天从浦东机场到临港的班线,我们都感觉特别方便。”正在候车的上海海事大学的畅同学表示。

学生们排队等候验票上车。上海市交通委供图
为进一步满足暑期高校学生返校出行需求,上海市交通委联合市教委指导上海“出行即服务”(MaaS)平台“随申行”开展“高校迎新返校定制专线”服务。
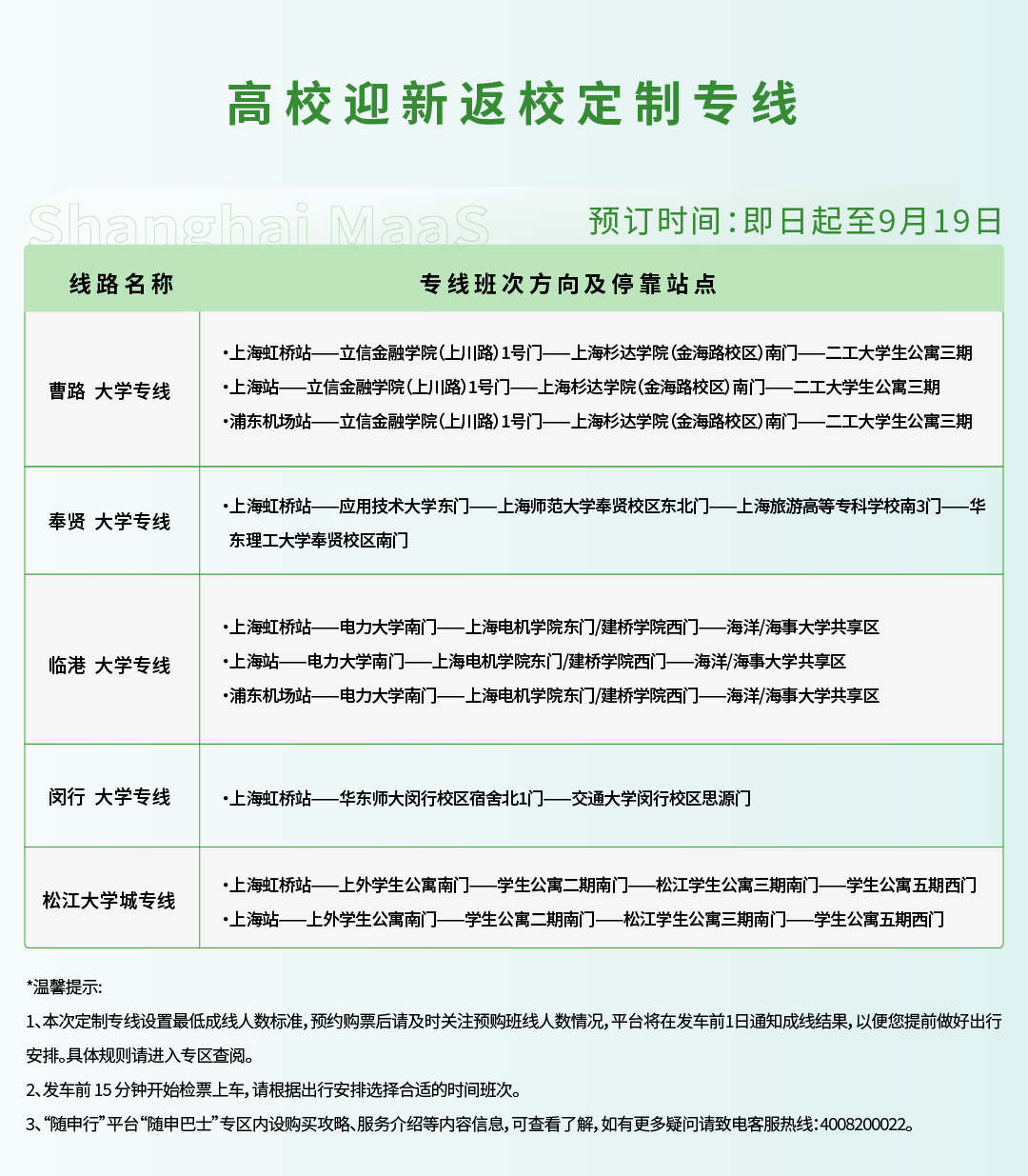
“高校迎新返校定制专线”开设由虹桥枢纽、上海站、浦东机场三大枢纽始发前往曹路、奉贤、临港、闵行、松江大学城等10条线路,覆盖21所高校校区,部分站点停至大学宿舍楼下,提供一站式、“门到门”的定制客运服务,给原先带着行李需要多次换乘公共交通的学生们带来了舒适与便利。上车点均设置在枢纽站室内空间,免除天气或其他因素影响,学生乘客搭乘高铁、飞机下车后只需步行十余分钟

高校迎新返校10条定制专线
本次迎新返校定制专线将持续至9月19日。学生乘客可登录“随申行”APP或微信小程序,进入“随申巴士”板块预订。
此前,市交通委联合市教委在前期线路试点的基础上,深入高校组织现场座谈交流,通过线上问卷调研等形式,充分听取学生们的意见与建议。本次定制专线新增浦东机场、上海站等重点枢纽服务点位,并根据调研情况增设曹路大学城专线。
市交通委相关部门负责人表示,未来,还将聚焦学生日常周边出行及实习就业等通勤需求,拓展“校门”至“商圈”“园区”等多种出行场景,提供个性化、多元化的定制客运服务,让学生们有更灵活、丰富的出行选择。