浙江嘉兴:多子女家庭公积金贷款额度最高可至156万元
据微信公众号“嘉兴公积金”10月12日消息,浙江省嘉兴市住房公积金管理服务中心发布《我市调整优化住房公积金贷款政策》。
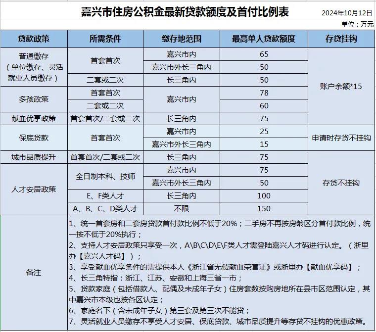
文件提出,上调住房公积金贷款限额。单人缴存最高贷款限额由30万元提高至50万元,双人及以上(家庭)缴存最高贷款限额由60万提高至100万;凡购买家庭名下首套住房的本市缴存职工,首次申请住房公积金贷款,单人缴存最高贷款额度上浮至65万元,双人及以上(家庭)最高贷款额度上浮至130万元;符合公积金保底贷款政策的本市缴存职工,单人可贷额度统一调整为25万元。
嘉兴市还将统一首付款比例,职工购买首套房和二套房贷款首付款比例统一不低于20%。
同时,优化住房公积金贷款家庭住房套数认定标准。家庭住房套数以不动产登记部门记载的购房所在县(市、区)、嘉兴经济技术开发区范围内房屋信息为准。

对于热点问题,嘉兴公积金中心做了解读和回复:
一、哪些情形可以享受?
答:购买商品房、二手房申请公积金贷款、组合贷款、商转公贷款的职工都可享受。
二、符合条件的各类人才最高贷款额度为多少?
答:1.通过各类人才平台引进使用的D类(含,下同)以上人才最高可贷150万元/人。
2.在长三角区域范围内正常缴存住房公积金且服务于本市的E、F类人才最高可贷100万元/人。
3.在本市正常缴存住房公积金并取得全日制本科及以上学历学位证书或技师职业资格证书的人才最高可贷75万元/人。
4.在长三角一体化发展示范区(青浦区、吴江区、嘉善县)范围内正常缴存住房公积金并取得全日制本科及以上学历学位证书的人才,在嘉善县购买家庭首套自住住房首次申请住房公积金贷款的最高可贷75万元/人。
5.在本市外长三角区域范围内正常缴存住房公积金并取得全日制本科及以上学历学位证书或技师职业资格证书的人才最高可贷50万元/人。
三、 二孩及以上家庭最高贷款额度为多少?
答:1.首次申请住房公积金贷款购买家庭首套自住住房,其单人最高贷款额度为78万元,双人及以上最高贷款额度为156万元。
2.非首套首次申请公积金贷款的,其单人最高贷款额度为60万元,双人及以上最高贷款额度为120万元。
四、符合条件的品质提升家庭最高贷款额度为多少?
答:符合享受城市品质提升政策的职工家庭公积金贷款额度最高为75万元/人,双人及以上最高贷款额度为150万元。
五、符合条件的无偿献血优享人员最高贷款额度为多少?
答:符合享受嘉兴市鼓励无偿献血若干优享措施政策的缴存人最高贷款额度为75万元/人。文件明确人才、多子女家庭、无偿献血优享人员等涉及的优惠政策不叠加使用。
六、住房公积金保底贷款额度是多少?
答:符合公积金保底贷款政策的职工家庭,本市缴存职工个人可贷额度调整为25万元/人。非本市缴存职工个人可贷额度为15万元/人。