民生银行2支行欺骗投保人被罚34万元,年内罚款金额超千万
2024-10-18 17:51:28
来源:东方资讯
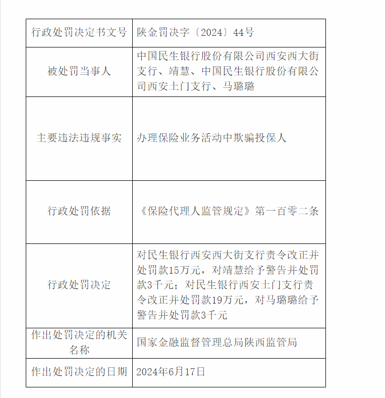
据国家金融监督管理总局陕西监管局行政处罚信息披露,中国民生银行股份有限公司西安西大街支行、中国民生银行股份有限公司西安土门支行,因办理保险业务活动中欺骗投保人,分别被处以罚款15万元、19万元。

此外对2名员工分别被处以罚款3千元。
据不完全统计,民生银行今年以来已接获46张罚单,总罚款金额1288万元。