[浦东]竹园小学:“双新”引领,精研深耕;构建模型,慧心促学——数学学科10月大教研
随着秋意日渐浓郁,竹园小学四校区数学组齐聚柳埠校区,共同将目光投向了“低年级从多维视角构建几何直观”这一核心议题。


11月5日,柳埠校区二年级数学备课组精心筹备并主导了一场别开生面的“同课异构”教学研讨活动,该活动旨在深度挖掘数学教学的内在精髓,探寻其广阔的潜力空间,并紧密结合模型意识的培养,以期在数学学习中注入新的活力与深度。
环节一 双师并蒂,启迪几何思维之花

李娜老师

王倩玉老师
首先,二年级组两位数学教师分别展示了他们对《从不同方向观察物体》这一课题的独特见解和教学方法。两位教师的教学风格虽然迥异,但都成功地激发了学生们对这一课题的兴趣,使他们在轻松愉快的氛围中掌握了相关的数学知识,在不同教学方式中逐步培养学生的模型意识。
王倩玉《从不同方向观察物体》


王倩玉老师运用生动的古诗引入,并在逐步深入的立体图形观察活动中,巧妙地引导学生从从不同方向观察物体,理解多维视角在几何学习中的重要性。课堂上,学生们积极参与,通过观察、讨论和动手操作,结合“三个助手”数智赋能,学生不仅理解从不同的方向观察同一物体,观察到的物体形状往往是不同的,还能辨认从不同位置观察到的简单物体的形状。还培养了空间想象力和模型意识。

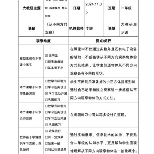
李娜《从不同方向观察物体》


李娜老师的课堂,通过丰富的多媒体展示及“三个助手”数字赋能,在小组实践活动中,学生充分体验了从不同角度观察物体的乐趣。教学设计逻辑清晰,从猜积木模型到动手搭建,层层递进,有效激发了学生的学习兴趣。学生在互动中掌握了观察技巧,培养了空间思维能力,整堂课充满活力和探索精神,展现了柳埠校区数学教学的新思路与活力。


两位老师通过《从不同方向观察物体》的同课异构,展示了教育创新与实践的多样性,通过丰富的教学设计和情境导入,有效培养了学生的空间观念,初步形成模型意识,为低年级几何直观教学提供了宝贵经验,体现了新课标的教学理念与实践融合。
环节二 深度剖析,共磨教学艺术之石
在专题微讲座环节,倪天悦老师从纵向分析教材,讲解教学重难点,分享李娜老师磨课的历程,磨课的思考与调整。张倩老师对王倩玉的教学进行说课,探讨两堂同课异构中,不同教学设计,形成的不同的教学结构,但都展现出教育的创新与实践的多样性。


倪天悦《教材解析及磨课过程分享》

倪老师首先深入探讨了《从不同方向观察物体》这一课,分析了本课在几何与空间单元中的重要地位,以及它与前后教学内容的紧密衔接。教材分析中详细阐述了本节课的教学目标、重点和难点,并分享了李老师在磨课过程中的艰辛历程。李老师经历了多次反复的修改与调整,不断优化新知识的引入方式,创新教学过程及巩固练习,并设计个性化的总结反馈,整个过程充分展现了教师对于教学的执着追求和精益求精的精神。通过这一系列的努力,李老师有效地激发了学生的学习兴趣,增强了他们的空间观念和想象力。她的教学展示是教育创新与实践的新的尝试,为低年级的几何直观教学提供了宝贵的经验。



张倩《说课及同课异构分析》

张老师的分享,首先对王倩玉老师的课进行了教学设计意图的说明,并对2节同课异构教学进行了详细分析。从教学目标、重难点、教学方法的阐述,在进行教学过程的解析,2堂课都是通过情境导入、实践操作、小组讨论等方式,引导学生从不同方向观察物体,培养学生的几何直观和空间观念,形成一种教学模型。同时,张老师对比了两位老师的教学策略,展现了两位老师各自的教学特色,均取得了良好的教学效果,体现了新课标的教学理念,在问题解决中,深化学生模型意识的培养。




两位老师的分享,不仅展示了多样的教学方法,更强调了对学生空间观念与几何直观的培养。同课异构的探讨,凸显了个性化教学的魅力,提醒我们持续探索、勇于尝试,以更好地适应新课标要求,促进学生全面发展。
环节三 总结反馈,共绘研修成长之图
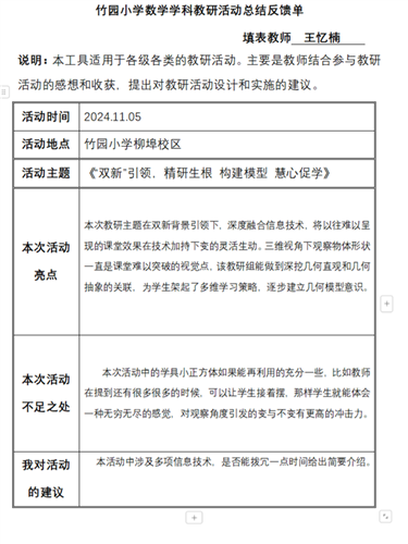
活动的尾声,老师们被邀请填写活动专题报告记录单、教研活动课例研修观察单以及教研活动总结反馈表。这些表格不仅记录了老师们对本次活动的直观感受与深入思考,更成为了他们未来教学改进的重要参考。
通过总结与反馈,老师们不仅梳理了自己的教学思路,还发现了自身存在的不足与改进的方向。同时,老师们也纷纷表示,这样的教研活动不仅促进了教师之间的交流与合作,更为教师们的专业成长提供了强大的动力与支持。
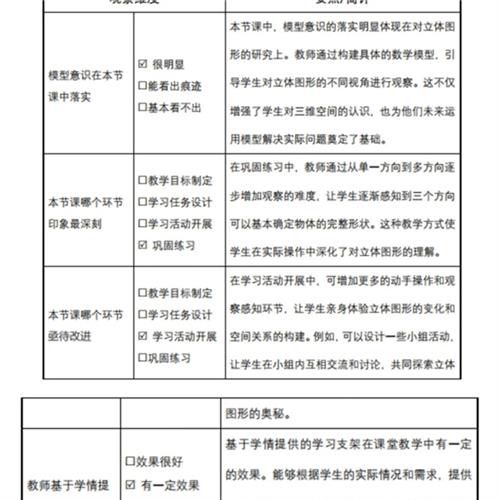
专题报告记录单




课例研修观察单





活动总结反馈单







这一过程不仅是一次知识与技能的交流,更是一次心灵的触动,让每位老师都意识到持续学习、勇于尝试与积极反思是专业成长不可或缺的一环。未来,老师们将以更加饱满的热情和更加开放的心态,不断探索教育创新之路,共同推动教学质量迈向新高度。
本次数学教研活动,不仅是一次对“同课异构”教学模式的深度探索与实践,更是一次对“低年级从多维视角构建几何直观”教学理念的深刻诠释与传承。我们相信,在未来的日子里,每一位参与其中的教育工作者都将以更加饱满的热情和更加坚定的步伐,继续在数学教育的道路上砥砺前行、共创辉煌!
教材深处藏智慧,我们共磨教学之石,解读、分享、反思,在研修的路上步步坚实。
说课台上展风采,同课异构见真章,策略多变,效果纷呈,教育的艺术在此绽放。总结反馈绘蓝图,成长之路渐清晰,我们携手,我们共进,在数学的世界里书写传奇。