2025年上海市普通高校春季考试招生试点方案公布(附招生工作日程表)
市教委介绍,根据《国务院关于深化考试招生制度改革的实施意见》《上海市深化高等学校考试招生综合改革实施方案》等精神,2025年本市继续实施春季考试招生试点。2025年本市共有26所试点院校参加春季考试招生。招生专业须是各校特色专业或应用型本科试点专业,并须经市教委审核批准。招生计划将根据各校申报情况,由市教委统筹下达。具体报名事宜、考试及志愿填报、录取等有关内容,详见↓
一、试点院校、招生专业和招生计划
2025年上海市普通高校春季考试
招生院校一览表

二、报名事宜
报名条件、报名时间等要求按照已公布的《上海市教育委员会关于做好2025年上海市普通高校考试招生报名工作的通知》和《上海市教育考试院关于印发〈2025年上海市普通高校考试招生报名实施办法〉的通知》规定执行。
三、考试及志愿填报
(一)考试内容
2025年春季考试由统一文化考试和院校自主测试两部分组成。
(二)统一文化考试
1.统一文化考试科目及计分办法
统一文化考试科目为语文、数学、外语3门科目。语文、数学每科目总分150分。外语科目考试分为笔试和听说测试,笔试分值为115分,听说测试分值为35分,总分150分;外语科目的考试语种分设英语、俄语、日语、法语、德语、西班牙语6种,由报考学生任选1种。统一文化考试成绩总分450分。
根据本市高考改革相关规定,统一高考外语科目考试实行一年两考,考试时间分别为1月和6月。其中,1月的外语科目考试即为2025年春季考试外语科目考试。
2.统一文化考试时间安排
2025年1月4-6日举行全市统一文化考试,各科目考试时间为:
语文1月4日 9:00-11:30
数学1月4日 14:00-16:00
外语笔试1月5日 9:00-10:45
外语听说测试1月6日 9:00起
考试时长:语文150分钟,数学120分钟,外语笔试105分钟、外语听说测试35分钟。统一文化考试均在标准化考场进行。
3.统一文化考试成绩公布
2025年1月下旬,市教育考试院公布统一文化考试成绩及志愿填报最低控制线,具体详见市教育考试院相关实施办法。
(三)志愿填报
1.考生统一文化考试成绩总分达到市教育考试院公布的志愿填报最低控制线,方可填报春季考试招生志愿。其中,应届高中毕业考生7门科目(思想政治、历史、地理、物理、化学、生物学、信息技术)的高中学业水平合格性考试成绩须全部合格。7门科目成绩的认定工作按市教育考试院相关实施办法操作。
2.满足志愿填报要求的考生可于2025年2月中旬通过“上海招考热线”网站填报志愿,具体详见市教育考试院相关实施办法。
(四)院校自主测试
1.院校自主测试资格线公布方式
(1)试点院校根据已公布的招生计划的一定比例确定自主测试资格线,其中公办院校不超过公布计划数的2倍,民办院校不超过公布计划数的3倍。末位同分处理,按照市教育考试院相关实施办法执行。2025年2月20日,各试点院校公布本校自主测试资格线及测试安排。
(2)已完成专业志愿填报,且统一文化考试成绩总分达到院校自主测试资格线的考生即获得相应试点院校自主测试资格。考生须于2025年2月21-22日在试点院校网站选择测试时间和地点。
2.院校自主测试时间安排
2025年3月1-2日举行院校自主测试。
3.院校自主测试内容及计分方式
(1)院校自主测试(一般为面试或技能测试)内容由各试点院校根据本校及专业特点自行确定,测试科目原则上为1门。院校自主测试主要考查考生学科特长基础,注重综合素质和能力。
(2)院校自主测试总分150分。
(3)获得院校自主测试资格后缺考的考生,其院校自主测试成绩按零分计入春考总分,并参与院校后续录取排序。
四、录取
(一)2025年3月5日,各试点院校应根据招生章程,按照统一文化考试成绩和院校自主测试成绩,并参考普通高中学生综合素质评价信息择优录取。其中,普通高中学生综合素质评价信息按照各试点院校已公布的《普通高中学生综合素质评价信息使用办法》有关规定使用。
(二)2025年3月5-11日,试点院校须公示预录取和候补录取考生名单。公示预录取数不超过各校公布的计划数;其余考生可依序公布为候补录取考生,具体人数由各校自行确定。
(三)通过春季考试招生预录取的考生(含列入候补录取资格名单并最终被预录取的考生)不得参加《上海市教育委员会关于做好2025年上海市普通高校考试招生报名工作的通知》(沪教委学〔2024〕37号)规定的其他考试。
(四)通过春季考试招生录取的考生凭院校录取通知书,于2025年8月下旬,前往相关区考试招生机构或高中阶段学校等个人档案所在地提取或转递纸质档案,并按院校规定进行递送。
五、加分政策及分值
凡符合春季考试招生报名条件的烈士子女考生,经审核可在原始分上加20分;归侨、归侨子女、华侨子女和台湾省籍(含台湾户籍)考生,经审核可在原始分上加5分。上述加分分值不累加。
六、收费标准
试点院校的收费标准按《上海市物价局上海市财政局上海市教育委员会关于调整本市普通高校学费标准的通知》《上海市教育委员会上海市物价局上海市财政局关于调整本市松江大学园区公办高校学生公寓住宿费标准的通知》《上海市教育委员会关于进一步做好2015年民办高等学历教育收费工作的通知》《上海市发展和改革委员会上海市财政局上海市教育委员会关于优化本市公办高校本专科学费形成机制的通知》等规定的收费标准执行。
七、招生章程
(一)各试点院校应依据《中华人民共和国教育法》《中华人民共和国高等教育法》《中华人民共和国民办教育促进法》和教育部有关规定制定本校2025年春季考试招生章程。
(二)春季考试招生章程包含以下内容:院校全(名)称、就读校址、院校层次、办学类型、颁发学历证书的院校名称及证书种类、院校招生管理机构、招生计划、专业培养对入学外语考试语种的要求、选拔对象、考生身体健康状况要求、自主测试办法、录取规则(含候补录取考生依次递补规则、同分录取规则等)、收费标准、资助政策、监督机制及举报电话、网址及联系电话等。
(三)各试点院校须于2024年12月上旬认真填写《2025年上海市普通高校招生章程核准备案表》正、副表(见附件2、附件3)并上报市教委。市教委将于2024年12月底完成各试点院校春季考试招生章程的审核、备案工作。
(四)各试点院校春季考试招生章程经市教委核准备案后应及时向社会公布,不得擅自更改。院校法定代表人应对本校春季考试招生章程及有关宣传材料的真实性负责。市教委将对试点院校招生章程的执行情况进行督查。
(五)各试点院校于2025年1月4日前向市教委报送院校自主测试方案。
八、管理与监督
各试点院校在春季考试招生工作中,必须合理制定招生计划,精心组织,严格管理,规范操作,不断完善考试招生工作制度,确保春季考试招生工作公平、公正、公开进行。
各级纪检监察部门对2025年春季考试招生工作进行全过程监督并严肃查处各种违规行为。对在高校招生报名、考试、招生等各环节出现违规行为的考生、考试工作人员、社会其他人员,严格按照《中华人民共和国教育法》《国家教育考试违规处理办法》和《普通高等学校招生违规行为处理暂行办法》确定的程序和规定严肃处理,依法依规追究当事人及相关人员责任;涉嫌犯罪的,应严格按照《中华人民共和国刑法》《最高人民法院、最高人民检察院关于办理组织考试作弊等刑事案件适用法律若干问题的解释》等有关法律规定,及时移送司法机关追究法律责任。对党员和公职人员违规违纪的,依据《中国共产党纪律处分条例》《中华人民共和国公职人员政务处分法》《行政机关公务员处分条例》《事业单位工作人员处分规定》等严肃处理。对因疏于管理,造成考场秩序混乱、作弊情况严重、招生违规严重的党员,依照《中国共产党问责条例》等对直接责任人和负有领导责任的人员,依法依规进行严肃追责问责。
九、其他要求
(一)市教育考试院依据本文件制定相关实施办法。
(二)2025届高中毕业生思想政治品德考核由毕业学校负责;2024届高中阶段毕业生,以原毕业学校品德评语为主;2024年以前的高中阶段毕业生,由考生所在街道、乡、镇或单位主管部门,对考生的思想政治品德作出组织鉴定。
(三)考生体检工作由试点院校组织。
(四)港澳台考生填报志愿按教育部有关规定执行。
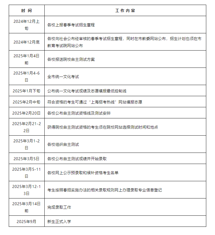
2025年上海市普通高校春季考试
招生工作日程简表
