百亿公募太平基金换帅,年内公募董事长变更人数已与去年全年持平

百亿“保险系”公募太平基金董事长变更,刘冬接棒焦艳军。
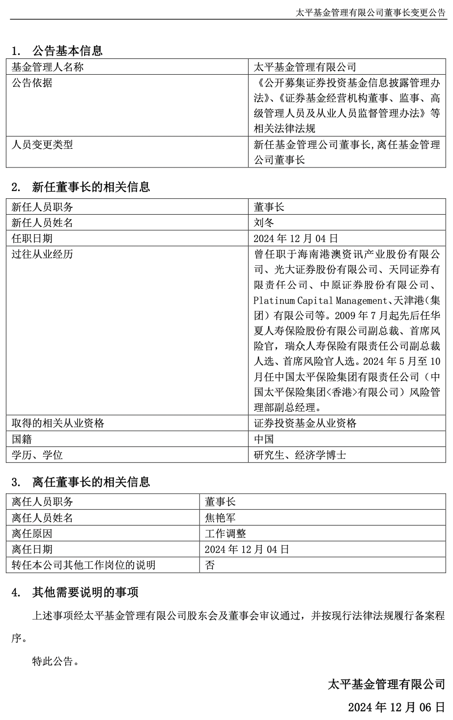
12月6日,太平基金管理有限公司(下称“太平基金”)公告称,焦艳军因工作调整不再担任董事长职务,同时不转任公司其他工作岗位,任命刘冬为公司董事长,任职日期为12月4日。
据公告中披露的个人过往从业经历,刘冬,曾任职于海南港澳资讯产业股份有限公司、光大证券股份有限公司、天同证券有限责任公司、中原证券股份有限公司、Platinum Capital Management、天津港(集团)有限公司等。2009年7月起先后任华夏人寿保险股份有限公司副总裁、首席风险官,瑞众人寿保险有限责任公司副总裁人选、首席风险官人选。2024年5月至10月任中国太平保险集团有限责任公司(中国太平保险集团<香港>有限公司)风险管理部副总经理。
此前2021年8月末,太平基金高管团队发生较大变动。其中,原太平基金总经理尤象都因个人原因离任,而原董事长范宇则转任为公司总经理,原副总经理季勇、史彦刚转任公司助理总经理。同年9月8日,焦艳军新任太平基金董事长,任职日期已超三年。
据公开资料,焦艳军曾任职于中国技术进出口总公司、中国证券监督管理委员会、吉林省金融工作办公室等。他先后任中国太平保险集团有限责任公司、中国太平保险集团(香港)有限公司稽核总监、审计责任人,中国太平保险控股有限公司稽核总监,兼任太平人寿保险有限公司监事会主席,太平基金董事长。

公开资料显示,太平基金成立于2013年1月23日,总部位于上海。其前身为中原英石基金,彼时中原证券股份有限公司(下称“中原证券”)、安石投资管理有限公司(下称“安石投资”)分别持有51%、49%的股权。
2016年7月26日,中国证监会下发关于核准中原英石变更股权和实际控制人的批复,核准中原证券持有中原英石股权比例由原来的51%变更为17%,并核准中原证券将其持有的34%股权、安石投资将其持有的32%股权共同转让给太平资产管理有限公司(下称“太平资产”)。
2016年8月22日,中原英石完成工商变更登记,将名称变更为太平基金,注册资本由人民币2亿元增加至2.27亿元,中原证券持股比例变更为14.98%。2017年7月,太平资产增资太平基金,注册资本由2.27亿元增至4亿元,持有太平基金股权由66%增至83%,中原证券所持股权下降至8.5%。
2017年9月,中原证券以公开挂牌的方式转让太平基金8.5%股权;2019年12月,中国证监会核准中原证券将其持有的太平基金8.5%股权转让给太平资产;2020年1月,该笔股权变更获太平基金股东会决议通过,至此中原证券完全退出,不再持有太平基金股权。
目前,太平基金由太平资产管理有限公司、太平人寿保险有限公司、安石投资管理有限公司共同出资成立,分别持有56.31%、38.46%、5.23%的股权。
从公司管理规模来看,在太平资产入股太平基金后,其管理规模于2016年末涨至151.65亿元,而在2016年末至2020年一季度末期间,公司管理规模增长则较为缓慢。焦艳军任职期间,太平基金管理规模逐步攀升至500亿元以上,并于2024年6月末达到成立以来的最高峰,彼时规模达628.85亿元。
Wind数据显示,截至2024年9月末,太平基金在管规模为560.46亿元,位列所有公募基金第77位,基金数量共39只。其中,非货规模为486.27亿元,债券型基金规模为434.35亿元。

另从全行业高管的变动情况来看,澎湃新闻记者据Wind数据统计,截至12月6日,公募基金年内高管变更已达330人,共涉及126家公司。
值得一提的是,年初至今,董事长变更人数为76人次,已与去年全年公募基金董事长变动的人数持平。此外,年内以来,总经理变更人数为86人次,占比26.06%;副总经理变更人数为123人次,占比37.27%。整体来看,个人原因、到龄退休以及工作调动,是上述人员调整的主要因素。
香港>