五家期货交易所对高频交易出手!不得进行手续费减收
五家期货交易所集体对高频交易出手。
1月7日,上海期货交易所、郑州商品交易所、大连商品交易所、中国金融期货交易所、广州期货交易所均在官网发布相关公告,对期货结算相关规则和违规处理办法进行修订,明确“不得对交易所认定的高频交易者进行手续费减收”。
同时,会员若未规范使用交易所减收的手续费,将根据情节轻重给予警告、通报批评、公开谴责、暂停业务、取消会员资格等纪律处分。修订后的规则自2025年1月7日起实施。
五家期货交易所集体出手
中国金融期货交易所(以下简称“中金所”)在官网发布的《中国金融期货交易所结算细则》修订对照表显示,该文件对第四十四条进行了修改。
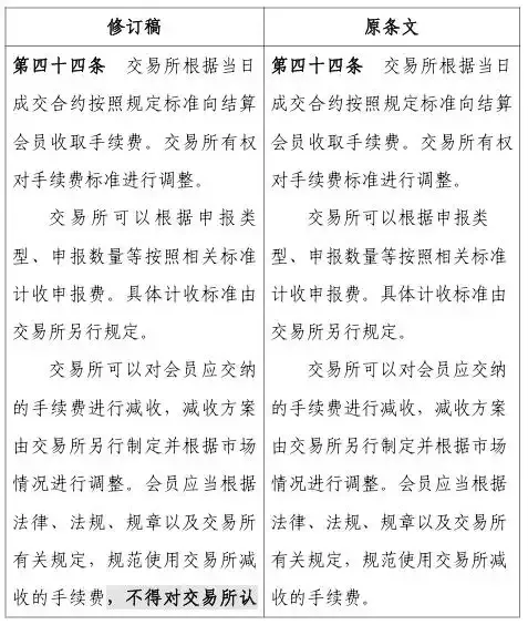
第四十四条规定,交易所可以对会员应交纳的手续费进行减收,减收方案由交易所另行制定并根据市场情况进行调整。会员应当根据法律、法规、规章以及交易所有关规定,规范使用交易所减收的手续费,不得对交易所认定的高频交易者进行手续费减收。其中,“不得对交易所认定的高频交易者进行手续费减收”为新增内容。

同时,《中国金融期货交易所违规违约处理办法》第二十五条中,增加了针对“未规范使用交易所减收的手续费”的处罚办法,即采取责令改正,没收违规所得,交易所还可以根据情节轻重给予警告、通报批评、公开谴责、限制开仓12个月以下、强行平仓、暂停或者限制业务、调整或者取消会员资格、宣布为“市场禁止进入者”的纪律处分。
在罚款方面,没有违规所得或者违规所得不满10万元的,可以收取50万元以下的惩罚性违约金;违规所得10万元以上的,可以收取违规所得1倍以上5倍以下的惩罚性违约金。
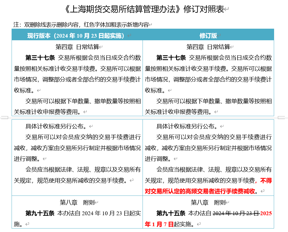
上海期货交易所1月7日也发布公告称,《上海期货交易所结算管理办法(修订版)》《上海期货交易所违规处理办法(修订版)》经上期所理事会审议通过,并已报告中国证监会,现予以发布,自2025年1月7日起实施。
修订后的《上海期货交易所结算管理办法》在“第四章日常结算”中,增加“不得对交易所认定的高频交易者进行手续费减收”规定。

修订后的《上海期货交易所违规处理办法》在“第三章违规处理”中,增加了对“未规范使用交易所减收的交易手续费”行为的处理办法。具体看,会员有“未规范使用交易所减收的交易手续费”等违反交易所结算管理规定行为之一的,责令改正,交易所可以根据情节轻重给予警告、通报批评、公开谴责、暂停部分期货或者期权业务、暂停开仓交易12个月以下、取消会员资格的纪律处分,可以并处50万元以下的罚款。

其他三家期货交易所均公告了类似的规则修订。
高频交易成监管重点
国务院印发的《关于加强监管防范风险推动资本市场高质量发展的若干意见》(下称新“国九条”) 明确要求出台程序化交易监管规定,加强对高频量化交易监管。这是程序化交易监管被首次写入新“国九条”。
2024年10月8日实施的《证券市场程序化交易管理规定(试行)》充分借鉴国际市场监管经验,从维护市场公平和交易秩序出发,对高频交易提出了更严格的差异化监管要求,其中就涵盖了差异化收费。
在2024年7月10日,中国证监会有关部门负责人就程序化交易监管进展情况答记者问时就表示,明确高频量化交易差异化收费安排。根据申报数量、撤单率等指标,研究明确对高频量化交易额外收取流量费、撤单费等标准,以“增本”促“降速”。
2024年10月11日,据新华社消息,日前,国务院办公厅转发中国证监会等部门《关于加强监管防范风险促进期货市场高质量发展的意见》(下称《意见》)。《意见》中也指出,强化高频交易全过程监管,规范期货交易所和期货公司的手续费减收行为,取消对高频交易的手续费减收。
期货高频交易处罚已有先例
事实上,此前针对期货高频交易,中金所曾做出过处罚。
2024年2月28日,中金所发布消息称,经中金所查明,上海维万公司管理的3个产品账户、公司实控人及其亲属名下的2个自然人账户,未按规定申报实际控制关系。在未申报实际控制关系期间,上海维万公司及其实控人采用高频交易方式,在股指期货多个品种上超交易限额交易,情节严重,构成“利用不正当手段规避交易所交易限额制度,超限交易”的违规行为,获取违规盈利893.48万元。
中金所决定对上海维万公司及其实控人等通报批评,对上海维万公司管理的相应3个产品账户、公司实控人及其亲属名下的2个自然人账户股指期货限制开仓十二个月,没收违规所得893.48万元,并将上述纪律处分记入资本市场诚信信息数据库。
中金所表示,将按照证监会部署要求,严守监管主责主业,持续加强市场一线监管,坚决做到监管“长牙带刺”、有棱有角,严厉打击以不正当手段规避交易监管、违反市场“三公”原则、损害投资者合法权益的违法违规行为,始终保持严的基调和“零容忍”高压态势。同时,提醒投资者依法合规交易,共同维护金融期货市场正常交易秩序。
当天,证监会发言人也就中金所采取纪律处分措施答记者问。
证监会表示,中金所依规对相关客户违反期货市场实际控制关系账户管理的行为采取了监管措施,是履行交易所监管职责的举措。证监会始终坚持严的监管主基调,指导证券交易所和中金所加强期现货监管联动,对包括高频交易在内的各类交易行为穿透监管,依法依规严厉打击市场违法违规行为。证监会将持续深入贯彻落实中央金融工作会议精神,全面加强监管,切实保障市场平稳健康运行。