配送平台推出9项举措:落实算法公开、保障骑手权益

“信息茧房”、操纵榜单炒作热点、侵害新就业形态劳动者权益、大数据“杀熟”、算法向上向善服务缺失……这些网络平台算法典型问题,正一步步得到优化和改进。
2024年11月以来,根据中央网信办等四部门联合部署,上海市委网信办会同市通管局、市公安局、市市场监管局推进开展“清朗浦江·网络平台算法典型问题治理”专项行动,要求上海属地网站平台针对重点问题开展自查自纠。

九项举措 本文图片均由 饿了么 提供
1月21日,澎湃新闻(www.thepaper.cn)记者从饿了么方面获悉,在上海市委网信办的指导下,该企业宣布推出九项举措,进一步落实算法公开、算法向上向善、骑手权益保障,推动平台治理相关规则透明化。目前,该企业已在官方网站设立了算法的公示页。
这九项举措分别为:①落实算法公开常态化;②建立更广泛的算法沟通机制;③持续加大技术研发投入;④完善算法样本筛选机制;⑤上线休息提醒功能防范骑手疲劳作业;⑥正向引导、规范骑手配送过程中的行为;⑦承诺骑手申诉解决时效;⑧建立算法的骑手集体协商机制;⑨加快共建骑手友好型数字化未来社区。

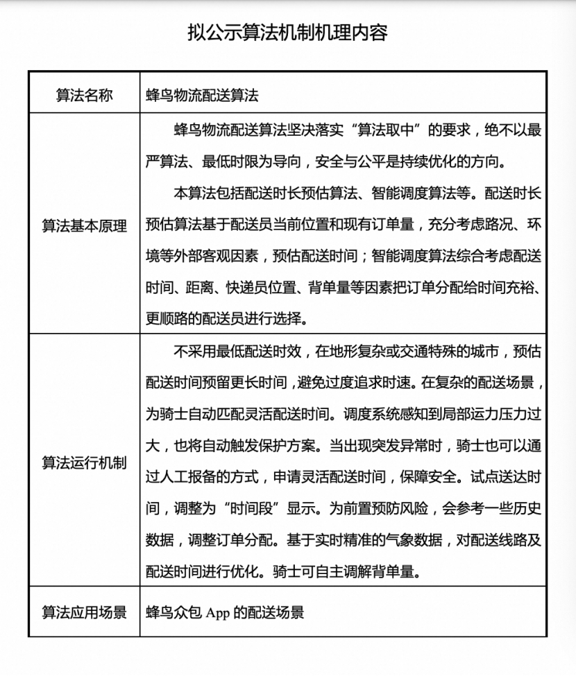
拟公示算法机制机理内容
该企业资深副总裁张玉东介绍,算法在即时配送的场景中,主要是为了解决供需匹配准确性的问题。“简单来说,就是把合适的订单在合适的时间匹配给最合适的骑手,最终实现消费者的需求和骑手权益的统筹兼顾。”
该企业已针对骑手权益保障等问题做了四方面的调整:
一是优化配送时长规则。通过提高配送时间的弹性、特殊情况下给骑手提供解决方案、压力预警辅助订单密度调配等,减轻骑手工作压力。
二是优化派单调度规则。通过增加骑手安全因子的比重、增加骑手减少背单量的权限,增加平台对骑手自身安全方面的保障。
三是优化路径规划规则。通过剔除违规数据给予骑手安全路线推荐、持续模型迭代、优化导航产品功能等方式,增强骑手作为道路交通参与者的安全性。
四是优化判罚考核规则。平台通过将判罚考核方式柔性化,减少罚单类型、增加更多免罚场景的方式,保障骑手权益。
在畅通骑手申诉渠道、保护骑手的合法权益方面,饿了么在骑手端App内的骑手协议与规则中心,已通过将规则显性化呈现,保障骑手的知情权;同时,通过简化骑手申诉流程、建立骑手申诉入口的统一提交与管理通道,优化了骑手申诉体验,避免申诉流程过于烦琐、提交材料过多等情况。“目前我们已要求针对骑手的申诉必须在48小时内反馈回复,并将其纳入到管理人员的绩效考核。”该企业党委副书记周星录表示,“饿了么还建立了算法的骑手集体协商机制,按月度召开算法的集体协商会议,常态化听取一线骑手和人社工会等机构的意见和建议。就骑手关心的问题形成广泛的共识,及时推动服务提升。”
此前,该企业已上线防疲劳提醒功能,骑手连续上线接单4小时后会被提醒休息20分钟。“骑手在需要休息的时候,可以通过骑手端App在地图里找到我们的骑手驿站。现在全国已建成超过15万个骑手驿站,为骑手提供饮用水、充电、休憩场所等设施。”张玉东说。